影响因子:9.8(2023)
年份:2022
通讯作者:1、苏珊;2、鲁辛
通讯作者单位:
1、内梅亨大学医学中心人类遗传学系,邮编9101,6500 HB奈梅亨,荷兰;
2、内梅亨大学奈梅亨分子生命科学研究所,邮编9101,6500 HB奈梅亨,荷兰。
摘要
背景:外显子组测序显示,在常染色体隐性锥体营养不良或锥体棒状营养不良和复合杂合PoCiB突变的三个兄弟姐妹中,POCIB编码POC1中心粒蛋白B的纯合错义突变(c.317C>G [p.Arg106Pro])、(c.199 201del [p.]Gin67dell和c.810+1G>T)在无亲缘关系的锥杆营养不良患者中。当POC1B在人tert永生型视网膜色素上皮细胞1中过表达时,编码的野生型蛋白定位于初级纤毛的基底,而p.a g106pro和p.Gin67del变体形式的POCiB则失去了这种定位。
方法:在斑马鱼中,吗啉寡核苷酸诱导的pocib翻译的敲低导致了剂量依赖性的小眼表型、光动力学反应受损以及光感受器外节段长度的减少。野生型人POCiBl mRNA可以部分挽救这些眼部表型,而c.199_201del和c.317C>G突变型人POC1B mRNA则不能。酵母双杂交筛选人类视网膜cDNA文库,发现FAM161A是PoCiB的二元相互作用伙伴。这在共免疫沉淀和共定位实验中得到证实,两者都显示FAM161A与POCiB的p.a g106pro和p.g n67del变体形式的相互作用丧失。
结果:FAM161A先前与常染色体隐性视网膜色素变性有关,并被证明位于连接纤毛的光感受器的底部,在那里它与其他几种纤毛病相关蛋白相互作用。
结论:总之,本研究表明,POC1B突变导致光感受器感觉纤毛的缺陷,从而影响锥状和杆状光感受。
关键词:锥状;光感受器;斑马鱼
前言
遗传性锥体疾病是一组异质性疾病,主要影响锥体光感受器,估计全球患病率为1:30 000 -1:40,000。它们可分为进行性锥体营养不良(COD)和更稳定的疾病,也称为锥体功能障碍综合征。静止亚型,如色盲(ACHM),是先天性的,ACHM患儿表现为先天性眼球震颤,视力明显下降,严重的畏光,色觉差或缺失,眼底正常。视网膜电图(ERG)显示锥体反应无或残留,杆状反应正常。另一方面,COD开始于童年或成年早期,并导致视觉敏锐度和色觉的进行性恶化,表现为ERG的锥体反应减弱。眼底检查的COD从正常到黄斑病变或黄斑区完全萎缩不等。相当数量的COD患者也会出现视杆功能障碍,导致锥杆营养不良(CRD)伴全视网膜变性。在CRD中,视杆功能的丧失也可能伴随视锥功能的丧失。因此,除了中心视力丧失,患有CRD的人还会经历夜盲症和周边视力丧失,导致更早的年龄失明。
分子遗传学研究已经在ACHM患者中发现了5个突变基因,8个与COD相关的基因,以及17个与CRD相关的基因(RetNet,参见Web Resources)。锥体疾病可以遵循孟德尔遗传的所有模式,并表现为非综合征和综合征形式锥体疾病相关基因编码的蛋白质在锥体光传导级联、向连接纤毛或通过纤毛的的运输过程、细胞膜形态发生和维持、突触转导和类视黄醛循环中发挥关键作用。
全外显子组测序(WES)已被证明在发现遗传性视网膜疾病的遗传缺陷方面非常有效。在这里,我们报告了通过WES鉴定POCIB突变(MIM 614784),编码一个先前与基础体稳定性相关的蛋白质,潜在的常染色体隐性COD或CRD。此外,我们还提供了一种综合功能方法来证实所鉴定突变的因果关系。
研究对象和临床评价
本研究包括一个非近亲土耳其家庭(家庭A),其三个兄弟姐妹患有COD和CRD,以及一个孤立的荷兰个体(家庭B),其ACHM演变为进行性视网膜营养不良(图1A)。这些家庭属于受ACHM (n¼21),COD (n¼110)或CRD (n¼112)影响的个体的大队列。大多数先证者是其家族中唯一的受累者,他们在荷兰、比利时、英国和加拿大的多个眼科中心进行了确认。被诊断为ACHM的个体有先天性下垂性眼球震颤、视力下降、畏光、婴幼儿早期色觉差或缺失的病史,ERG上锥体功能缺失(但杆状反应正常)。在我们的队列中,当个体表现为儿童期或成年早期开始的视力和色觉进行性恶化,ERG的锥体反应减少,杆状反应正常时,他们被归类为COD。6CRD的纳入标准是中心视力进行性丧失,色视障碍,ERG的锥体反应(同样或更严重地减少)和杆状反应的减少。
在明确基因缺陷后,对家系A和B患者的病历资料进行评估。眼科检查包括最佳矫正视力(Snellen视力表)、裂隙灯显微镜检查、检眼镜检查、色觉检查(Hardy-Rand-Rittler色觉测试和Lanthony面板d- 15测试)和视野检查(目标V-4e和I-4e ~ I-1e)。2例患者均获得了黄斑区和周边4个象限的眼底照片。按照国际临床视觉电生理 学 会 (International Society for Clinical Electrophysiology ofVision, ivim)标准进行ERG检查。时域光学相干断层扫描(OCT);在一个受影响的个体(A-II:4)中获得Stra-tus OCT 3000,卡尔蔡司Meditec),以及光谱域OCT (SD-OCT;HeidelbergSpectralis HRAþOCT,海德堡工程;B-II先证者获得30张单行扫描,每行10帧);由于眼球震颤,SD-OCT的获取受到限制。本研究获得了各参与中心的机构审查委员会的批准,并遵循《赫尔辛基宣言》的原则。所有受试者在参与本研究前均提供了书面知情同意。
外显子组测序和变异鉴定
利用SOLiD4测序平台(生命技术)对疑似常染色体隐性遗传家庭的12例CRD或cod影响先证进行WES测序,并根据制造商的方案使用SureSelect Human All Exon v.2对外显子组进行富集试剂盒(50 Mb),包含约21,000个基因的外显子序列(Agilent技术)。使用LifeScope软件v.2.1(生命技术)绘制hg19参考基因组组装的颜色空间reads (UCSC genome Browser)。通过DiBayes算法的高严格调用调用单核苷酸变异体。用SOLiD Small Indel Tool(生命技术)检测微小的插入和缺失。对于个体A-II:1,69,686,646个读长被唯一映射到基因编码区;中位覆盖率为58.23,有44,784个序列变异。先证物B-II: 175,493,298个reads被唯一地映射到基因编码区;中位覆盖率为66.73,有47,304个序列变异。为了验证WES序列变异并排除其他POC1B突变的存在,使用Primer 3软件设计的引物扩增POC1B的所有编码外显子和外显子-内含子边界(表S1,可在线获取)。
RT-PCR分析mRNA
为了评估c.810 ~ 1g >T对POC1B转录本的影响,根据制造商(QIAGEN)的方案,从患者B-II:1和三个对照个体的外周血细胞中分离总RNA。B-II 1和对照按标准程序用植物血凝素培养外周血细胞。在有或没有放线菌酮的情况下,将受累个体的白细胞培养4 ~ 6小时,以便观察突变的影响,以及含无义mrna可能通过无义介导的衰变发生降解。利用低张力渗透性休克和离心法将白细胞与红细胞分离。用iScript (Biorad)对1 mg总RNA进行逆转录。用2.5 ml cDNA进行RT-PCR实验,引物位于外显子5和9(表S2)(35个循环),然后使用3100或3730 DNA分析仪(AppliedBiosystems)进行Sanger测序。
斑马鱼吗啉诺敲低
Tupfel长鳍斑马鱼在标准条件下繁殖和饲养。18所有实验均按照欧洲动物实验指南(2010/63/EU)实施。斑马鱼卵是从自然产卵中获得的。从GeneTools获得阻断poc1b15翻译(50-GATCCTCCATTACAGACGCCATGAT-30) 或 外 显 子 2 5-0 剪 接 位 点 (50-AAGTTCTCTGTCTTATTCAGGAGGA-30)的反义morpholino寡核 苷 酸 (MOs)。采 用 针 对 人 b- 珠 蛋 白 内 含 子 突 变 (50-CCTCTTACCTCAGTTACAATT TATA-30)的MO作为标准阴性对照。对于MO敲除,使用气动PicoPump pv280 (World PrecisionInstruments)将1 nl稀释的MO(范围从2到10 ng)注射到1到2细胞期胚胎的蛋黄中。每次注射实验的最小样本量为80条幼鱼。注射后,在28.5C的E3胚培养基(5 mM NaCl, 0.17 mM KCl, 0.33 mMccl2和0.33 mMMgSO4)中添加0.1% (w/v)亚甲基蓝)中培养胚胎。在受精后4天(dpf),根据Pearson等人描述的眼部表型的存在将胚胎分为两组(在立体显微镜的眼部标尺上<15任意单位;蔡司)。对两组胚胎以及注射和未注射的对照组进行视动反应(okr)测量和视网膜的组织学分析。
使用Gateway Technology(生命技术)在pCS2þ/DEST中克隆编码人类中心粒1B (POC1B,先前为Pix1)的野生型和变体(p.Gln67del和p.Arg106Pro)蛋白质组的cdna,进行线性化,并用作体外转录的模板。根据制造商的说明,用mMESSAGEmMACHINE试剂盒(生命技术公司)制备mrna。如上所述,用MOs注射100 pg mRNA。
斑马鱼OKR测定
OKR用前面描述的方法测量。斑马鱼幼虫在一个小的皮氏培养皿中垂直放置在3%甲基纤维素中。培养皿放置在平台上,周围是直径8厘米的旋转鼓。在鼓的内部显示了黑白相间的垂直条纹的图案(每个条纹都有一个36的角度)。幼虫(4 dpf)通过放置在鼓上方的立体显微镜观察,并用光纤灯照明。当幼虫受到旋转条纹的光刺激时,记录它们的眼球运动。实验分为3组:逆时针旋转30 s、静止10 s、顺时针旋转30 s。然后,将幼虫从甲基纤维素中洗出,固定后进行组织学分析。
斑马鱼胚胎感光器外段的染色
检测OKR的幼虫(4 dpf)在4%甲醛的PBS中固定24小时,通过从70%到100%的分级乙醇步骤脱水,并通过标准方案包埋在甲基丙烯酸乙二醇酯中。眼睛切片(2mm),膜用硼-二吡啶(1:10 000PBS)染色,细胞核用DAPI(1:8 000)染色,蔡司Axio Imager Z1荧光显微镜成像。
I免疫染色和显微镜检查
用于免疫组织化学的斑马鱼和大鼠样品(未固定和固定在4%多聚甲醛中)在PBS中30%蔗糖中冲洗,在熔化的异戊烷中直接冷冻在Tissue Tek中。未固定的成年斑马鱼和大鼠眼睛(7 mm)的冷冻切片用抗hspoc1b (1:50;由Chad Pearson和Mary Pinter,科罗拉多大学慷慨提供),如Pearson等人所描述的培养细胞15切片用GT335反染色(1:100;小鼠抗多谷氨酰基微管蛋白单克隆抗体,由Carsten Janke,国家中心科学中心生物化学大分子研究中心提供)。用小鼠单克隆抗体(zpr-1,针对Arr3a,1:50 0;ZIRC)和含有抗视紫红质的视杆细胞(1:500;罗福斯生物制剂)。切片用PBS洗涤,在0.01% (v/v) Tween-20 PBS中渗透20分钟,然后再次洗涤。接下来,用10%的正常山羊血清和2% BSA在PBS中,一抗在4℃阻断缓冲液中孵育过夜。PBS洗涤后,二抗在阻断缓冲液中室温孵育45分钟。样品用DAPI反染,用生命技术公司(extension Gold)贴装。对于所有切片,山羊抗小鼠或山羊抗兔(Alexa 488或568,分别为1:500;采用生命技术公司的二抗。
互补脱氧核糖核酸的结构
根据制造商的说明,使用Gateway Technology(生命技术)创建所有表达结构。这些构建体编码33HA-POC1B野生型和变体(p.garg106pro和p.g gln67del)和33FLAG-FAM161A用于共定位研究,编码单体红色荧光蛋白(mRFP)-POC1B野生型和变体和PalmMyr-CFP-FAM161A用于共定位研究。编码478个氨基酸的POC1B全长的cDNA构建(POC1B;RefSeq登录号NM_172240.2 [gene]和NP_758440.1[蛋白])或其不同片段通过gateway - adaptive PCR产生并随后克隆。第一个片段(POC1B-WD40)横跨氨基酸1-297,包含WD40结构域。第二个片段(POC1B-SR)横跨298-426个氨基酸,没有任何已知的结构域。第三个片段(POC1B-CC)跨越427-478个氨基酸,包含一个单一的线圈结构域(图S1)。编码POC1B变异体p.g gln67del和p.g arg106pro的构建体通过定点诱变PCR生成。从全长FAM161A克隆中生成编码全长FAM161A的构建体。所有进入克隆序列经桑格测序验证。
酵母双杂交试验
利用基于gal4的酵母双杂交系统(HybriZAP, Stratagene)鉴定POC1B的二元蛋白-蛋白相互作用部分。将编码全长POC1B的构建体和编码POC1B片段的三个构建体融合到DNA结合域(GAL4-BD)上,作为诱饵筛选人寡聚dt引物视网膜cDNA文库。酵母菌株PJ69-4A携带HIS3(组氨酸)、ADE2(腺嘌呤)和LacZ (b-半乳糖苷酶)报告基因,作为寄主。通过在选择性培养基上生长评估报告基因(HIS3和ADE2)的激活和b-半乳糖苷酶比色过滤提升试验(LacZ报告基因)来分析相互作用。桑格测序证实了含有推测相互作用部分的克隆的cDNA插入。
在hTERT-RPE1细胞中的定位
人tert永生化视网膜色素上皮1 (hTERT-RPE1)细胞按先前描述培养。细胞播种在盖片上,培养到80%的融合度,随后在仅含0.2%胎牛血清的培养基中血清饥饿24小时,以诱导纤毛生长。然后根据制造商的说明,使用Lipofectamine 2000 (生命技术),用编码mRFP-POC1B(野生型或变体)和PalmMyr-CFP-FAM161A(野生型)的构建物对细胞进行共转染。细胞用4%多聚醛固定20分钟,用1% Triton X-100 PBS处理5分钟,用2% BSA PBS封闭20分钟。细胞用一抗GT335(纤毛和基底体标记物,1:500)和a-RPGRIP1L(SNC039 ~ snc040,23过渡区标记物,1:500)孵育1小时,用2%BSA PBS稀释。PBS洗涤后,细胞与二抗孵育45 min。二抗体山羊抗小鼠、山羊抗豚鼠、山羊抗兔(alex488、568、647,比例分别为1:500;生命技术公司)用2%BSA PBS稀释。细胞用PBS和milliQ短暂洗涤,然后装在含有DAPI (Vector Laboratories)的Vectashield中。采用蔡司Axio Imager Z1型633物镜荧光显微镜分析野生型和变异型POC1B蛋白的细胞定位。在光照路径中插入apoome滑块,通过结构化照明生成光学切片,随后使用AxioVision(蔡司)和Photoshop CS4 (Adobe Systems)软件进行处理。
免疫共沉淀
33HA-POC1B(野生型和变体)和33FLAG-FAM161A在人胚胎肾293T (HEK293T)细胞中共合成。作为阴性对照,功能不相关的p63与POC1B和FAM161A共同合成。作为阳性对照,我们使用了先前描述的肾囊素-4(由NPHP4 [MIM 607215]编码)与RPGRIP124以及lebercilin(由LCA5 [MIM 611408]编码)与FAM161A之间的相互作用。这些基因表达48小时后,细胞在冰上裂解缓冲液(50 mMTris-HCL [pH 7.5], 150 mM NaCl和0.5% Triton X-100)中裂解,并补充完整的蛋白酶抑制剂鸡尾酒(罗氏)。裂解液与抗ha亲和基质(罗氏)或小鼠抗flag琼脂糖(Sigma-Aldrich)在4℃下孵育5小时。孵育后,结合蛋白复合物的微球在裂解缓冲液中洗涤,随后在43 NuPAGE样品缓冲液中吸收,并在70℃下加热10分钟。离心沉 淀 珠 粒 , 上 清 液 在 NuPAGE Novex 4%-12% Bis-Tris SDS-PAGE凝胶上运行。33HA-POC1B与33FLAG-FAM161A的相互作用通过免疫印迹法进行评估,然后用单克隆小鼠抗ha或单克隆小鼠 抗 flag 染 色 (1:10 00;Sigma-Aldrich 为 一 抗 , 山 羊 抗 小 鼠IRDye800 (1:20 000;Li-Cor)作为二抗。在Li-Cor Odyssey 2.1红外扫描仪上分析荧光。
结果
IPOC1B突变鉴定
POCIB突变的鉴定在一个有三个兄弟姐妹受COD或CRD影响的土耳其家庭中定位遗传缺陷(家族a;图1A),我们在A-II:1中进行了外显子组测序。当在dbSNP和我们的内部对照(n = 2,604个等位基因)中出现频率< 0.5%,并且当它们代表无义、移码、规范剪接位点或错义突变且PhyloP评分> 2.7(范围-14.1-6.4)时,选择推定的因果突变在常染色体隐性遗传的假设下,我们在ASTE1、CNTN3 (MIM 601325)和TUBGCP2中发现了潜在的复合杂合突变(存在于>20%的序列变异reads中);对这些突变的Sanger测序显示,它们不与疾病分离。我们确定了一个潜在的纯合突变(存在于>80%的序列变异reads中;表S3), c.317C>G(p.Arg106Pro)在POCIB(MIM 614784)和桑格序列分析发现,它在三个受影响的兄弟姐妹中以纯合状态存在,在父母和未受影响的兄弟姐妹中以杂合状态存在(图1A)。106位的精氨酸高度保守,直至衣藻(图1C)。c.317位点的PhyloP评分高达6.1,在189个种族匹配的对照和NHLBI外显子组测序项目外显子组变异服务器(EVS,发布ESP6500)中未发现c.317C>G突变。
采用与A家族相同严格的序列变异筛选,荷兰B家族外显子组测序(先证B- ii:1,诊断为非典型ACHM;图1A)鉴定出三个具有潜在化合物杂合突变的基因(表S4)。序列NUDT14 (MIM 609219) 和 PIKFYVE (MIM609414)未与疾病分离。在POCIB中,我们发现了一个3 nt缺失,c.199_201del (p.Gln67del)和一个影响典型剪接位点核苷酸的突变,c.810 + 1 g > T。通过对该个体的淋巴母细胞mRNA进行RT-PCR,发现后一种突变可诱导外显子6和7的跳变(c.561_810del;次要突变产物)或外显子7 (c.677_810del;主要突变产物)(图1B),从而分别得到预测的截断蛋白p.p phe188aspfs *73和p.p al226glyfs *30。分离分析证实父母双方都携带这些POC1B突变之一(图1A)。在149个种族匹配的对照组或NHLBI EVS中均未发现这两种突变。第67位的谷氨酰胺在非洲爪蟾中是中等保守的(图1C)。
通过欧洲视网膜疾病联盟(European Retinal Disease Consortium) 评估了400多名不相关常染色体隐性CRD、Leber先天性黑内障和视网膜色素变性(RP [MIM 268000])患者的全基因组SNP纯合子定位数据,并鉴定出8个具有跨越POC1B的大纯合子区域的先证。。然而,这些先证中POCIB的桑格测序未发现额外的致病突变。随后的POCIB桑格序列分析在更特定的队列中,即在诊断为ACHM (n= 21), COD (n= 110)或CRD (n=112)的个体中,也没有发现其他具有POCIB突变的个体。

图1 受COD或CRD影响的家庭中的POCIB突变。(A) Sanger测序显示在A和1家族中分离出纯合错义突变M1 (C . 317g >C [p.Arg106Pro))突变M2 (c.199 201del [p.Gln67del)和M3 (c.810+1G>T)在B家族中分离。(B) mRNA RT-PCR研究显示正常的421 bp产物和异常的387和271 bp产物缺乏外显子7和外显子6和7。分别。387 bp和271 bp的cDNA缺失分别导致预测截断的POC1B产物p.Val226Glyfs*30 (c.677_810del)和p.Phel88Aspfs*73 (c.561_810del)。(C) PoCiB氨基酸残基Gin67和Arg106的进化保守性。在所列物种中,位于67位的谷氨酸是中等保守的,而位于106位的精氨酸是完全保守的。所示为相同的氨基酸黑色方框表示,灰色方框表示保守残基。
A、B家族患者的临床特征
表1总结了4例POCIB突变个体的临床特征。眼底和OCT图像如图2所示。A家族先证者(A- ii:1)在婴儿期早期表现为视力下降和轻度眼球震颤。不完全性ACHM的诊断考虑基于9岁时ERG显示锥体功能缺失但杆状反应正常。在接下来的几年里,视力似乎恶化了,几年后,她的两个年幼的兄弟姐妹经历了中心视力的快速丧失,提示两个兄弟姐妹患有COD(图2A和2B),一个兄弟姐妹患有CRD。没有关于这三个人的长期数据。相比之下,B-II:1被跟踪了40多年。他在童年时期也被诊断为ACHM,基于典型的视力下降、畏光、眼球震颤、色觉非常差和匹配的ERG反应。在他的第五个十年中,视力开始缓慢下降,在他的第六个十年中,在他的下象限外围发现了包括RPE萎缩和骨针状色素沉着在内的退行性改变(图2C和2D)。在OCT上,观察到内节椭球区发生变化,表明内外节之间的连接丧失(图2E)。55岁时的ERG显示锥体缺失和杆体反应显著降低。总之,诊断从孤立的锥体功能障碍转变为进行性锥体-杆状体疾病。系统地治疗高血压,肾功能正常。

表1 4例POC1B突变个体临床资料汇总。视力以Snellen小数表示,缩写如下:CF,数数指:COD,锥体营养不良:CRD,锥体杆营养不良:D,屈光度:ERG,视网膜电图;LE,左眼;NP,未执行;OCT,光学相干断层扫描;RE,右眼;RPE,视网膜色素上皮;和SE,球形当量“59岁白内障摘除前的屈光不正。

图2 POC1B突变受试者的临床表现。(A和B) A家庭12岁时个体A- 1和3的右眼眼底摄影。(A)黄斑区正常的后极。(B)外周野相对色素沉着(),但未见病理性RPE改变。(C、D) B-II个体右眼眼底摄影:B家族60岁1例。(C)后极视神经苍白(*),血管减弱(箭头),黄斑无RPE紊乱。(D)外周下野伴轻度RPE萎缩和骨刺色素沉着(箭头)。(E)个体B-II左眼OCT:1未见中央凹发育不全,但可见内节段椭球带(箭头)及附着的后透明体膜(*)改变。
POC1B在人hTERT-RPE1细胞中的定位
为了研究POCIB突变对编码蛋白亚细胞定位的影响,我们在纤毛hTERT-RPE1细胞中合成了与mRFP融合的野生型和变异型重组POC1B蛋白。通过抗多谷氨酰化微管蛋白抗体GT335染色可以看出,野生型POCIB定位主要集中在纤毛基底体,但也观察到一些弥漫性细胞质定位(图3A;图S2A)。这证实了Venoux等人之前的结果。相反,携带p.g n67del的变异POCIB蛋白(图3B;图S2B)或p.Arg106Pro(图3C;图S2C)氨基酸改变,完全失去了它们的纤毛定位。

图3 野生型和变体POC1B在hTERT-RPE1细胞中的亚细胞定位。(A)Gin67del (R).和mREP-POC1B-n.;arg106pro (C)(均为红色)。其他图片如图S2所示,纤毛用毛脂和纤毛标记物GT335(绿色)和过渡区标记物RPGRIPIL(青色)反染。野生型mRFP-POCIB显示细胞质定位,在基底区富集,如图所示。两种变体均显示相似的细胞质定位,但在纤毛部位缺乏富集。在所有图片中,细胞核都用DAPI染色(蓝色)。比例尺表示10 μ m。
Poc1b在感光细胞中的定位
对斑马鱼的Poclb视网膜功能进行了评价。用抗人POCIB染色显示,该蛋白位于成年斑马鱼视网膜内层和外层光感受器层的基底(图4A)。在与基底体不同的焦平面上,在外核层的外边界也观察到一些染色(数据未显示)。在大鼠光感受器细胞基底体也检测到Poclb免疫染色(图S3)。

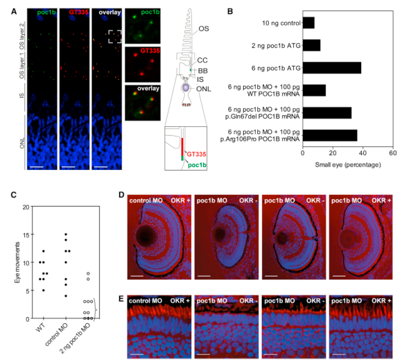
图4 MO敲除斑马鱼幼虫poc1b的形态学和功能影响。(A)成年斑马鱼视网膜中Poclb(绿色)的定位。成年斑马鱼的视网膜通常包含两个光感受器外段和相关基底(OS lavers 1和2)。这两个lavers都显示出Poclb免疫反应性,与GT335染色重叠并邻近(红色),GT335是连接纤毛的标记物。缩写如下:OS,外层段;CC,连接纤毛;BB,基体;IS,内节;ONL,外核层。比例尺表示15um。(B)变形眼表型分析。注射6 ng翻译阻断MO后,小眼数量明显高于注射MO对照的幼虫。共注射野生型POCIB mRNA可部分恢复表型,但不能完全恢复c.199 201del (p.Gln67del)或c.317C>G (p.Arg106Pro)突变POC1B mRNA。(C) OKR分析(影像S1和S2)。在注射2ng的幼虫池中,已经观察到幼虫反应下降Mo(用荣誉标记)。在这个剂量下,也有变形虫对视觉刺激有反应。(D)用对照或poclb MOs注射的眼睛的切片被染色为外段(红色)和细胞核(蓝色)。对视觉刺激没有反应的变形体的眼睛更小。刻度条表示S0 um.l(E)无应答的异型体(OKR-)外节长度减少或缺失,而应答的异型体(OKR')外节长度正常,刻度条代表10 um。
Poc1b基因敲低导致斑马鱼的视觉损伤
Poclb突变体表现出Pearson等人先前描述的典型纤毛病表型,包括心包水肿、小眼睛、色素定位错误以及体轴缩短和弯曲(图S4A)。在2 ng MO处理的幼虫中已经观察到小眼睛,并且随着剂量的增加而变得更加频繁(图4B;图S4B)。在6 ng MO剂量下,39.8%的变异体出现了较小的眼睛,并且平均明显小于野生型眼睛(图4B;图S4B), 92.5%的突变体表现出上述一种或多种表型,但死亡率高于对照组。先前用第二个MO靶向poclb外显子2的5'剪接位点验证了MO敲除的特异性,从而导致59.1%的变形体具有小眼睛(图S4B)。
以对照和poclb MOs为对照,测定其OKR。与野生型或对照注射钼酸盐的幼虫相比,小眼突变体的OKR缺失或较低(图4C;影片S1和S2)。接受相同剂量MO但眼睛大小正常的变形体对OKR刺激的反应正常。这种表型在用剪接位点阻断MO处理的幼虫中得到证实(数据未显示)。在对照注射mo的幼虫和表现出OKR的变形体中,外节长度不受影响。OKR测量的视网膜组织学分析显示,光感受器外段缩短或缺失,而层压显示正常(图4D和4E)。我们观察到小眼表型与OKR减少或缺失之间存在完美的相关性。眼睛的大小似乎与外节长度相关以及对视觉刺激的反应性相关。因此,我们可以量化眼睛的大小来衡量Poclb功能丧失的影响。事实上,共注射100 pg人类野生型POCIB mRNA,而不注射c.199_201del (p.Gln67del)或c.317C>G (p.Arg106Pro)突变型POCIB mRNA,显著地挽救了poclb敲除(图4B;图S4B)。
具有较小眼睛的变形体的一部分细胞中没有典型杆状(视紫红质)和锥状(zpr-1)标记物的免疫组织化学染色(图S4C)。高倍图像显示,虽然在变形视网膜的某些区域没有免疫染色,但光感受器细胞的细胞核仍然存在。
与POCIB相互作用的视网膜蛋白的鉴定
为了确定视网膜中POCIB的相互作用伙伴,我们在酵母(酵母双杂交系统)中采用了基于gal4的相互作用陷阱筛选。我们筛选了一个表达人视网膜cdna的文库,寻找潜在的POCIB相互作用物。两者都是表达全长POCIB的结构表达不同POCIB片段的构建体作为诱饵(图S1)。含有POCIB羧基末端卷曲结构域的片段被发现可能与五种不同的蛋白质相互作用,包括FAM161A(图S5A)。与这种已知的视网膜疾病相关蛋白的相互作用引起了我们的注意,并通过使用两种全长蛋白的共免疫沉淀试验得到了证实(图5A)。在相同的实验中,我们研究了POCIB中鉴定的错义和单氨基酸缺失变异对相互作用的影响。事实上,与野生型相比,POCIB的改变量明显更低蛋白质与FAM161A共沉淀,表明物理相互作用被破坏。不相关的p63不与POCIB或FAM161A共沉淀,这在共免疫沉淀试验中证实了POC1B和FAM161A相互作用的特异性。通过互反共免疫沉淀证实了野生型POCIB与FAM161A之间的相互作用,以及变异POCIB蛋白与FAM161A之间的相互作用减弱(图S5B)。未裁剪的免疫印迹图像如图S6所示。
为了验证在哺乳动物细胞中FAM161A和变异体POCIB之间失去相互作用,我们共转染hTERT-RPE1细胞与PalmMyr-CFPFAM161A一起编码野生型和变异mRFP-POCIB(图SB-SD;图S7A-S7C)。PalmMyr,两者都能诱导感兴趣蛋白的膜结合这随后可以通过荧光显微镜观察荧光CFP标签的表达。FAM161A和POCIB的共表达表明编码蛋白在质膜、基底体完全共定位,并与微管网络相关。当POCIB结构中存在任何一种突变时,与FAM161A的共定位完全丢失。PalmMyrCFP-FAM161A随后维持了其膜、基体和微管的结合,但变异型POCIB的定位是胞质性的,不富集于特异亚细胞位点(图5C和SD;图S7B和S7C)。

图5 共免疫沉淀及hTERT-RPE1定位研究POC1B和FAM161A。(A) HEK293T细胞的共免疫沉淀试验。野生型3xHA-POCIB与3xFLAGFAM161A (lane 1)有效共沉淀,但变异3×HA-POCIBp的共沉淀减少。Gln67del和3xHA-POCIB-p。Arg106Pro(面板4)通过纳入不相关的p63来证实特异性,p63不能与野生型和变型POCIB共免疫沉淀。作为阳性对照,采用FAM161A共免疫沉淀lebercilin (LCA5编码)和肾囊素-4 (NPHP4编码)共免疫沉淀RPGRIP1。图1和图2显示了输入的免疫印迹,图3和图4显示了FLAG免疫沉淀的免疫印迹。大小标记物用kDa表示。(B) hTERT-RPE1细胞中的共定位PalmMyr-CFP-FAM161A(绿色)靶向细胞膜和微管,将野生型mRFP POCIB(红色)从细胞质转移到细胞膜和微管。(C和D) mRFP-POCIB-p未观察到PalmMyr CFP-FAM161A(绿色)的这种易位。Gin67del (C,红色)或mRFP-POCIB-p。Arg106Pro (D,红色),两者都保持了它们的细胞质定位。RPGRIPIL(洋红色)被用作纤毛的过渡区标记。细胞核用DAPI染色(蓝色)。比例尺表示10 μm。附加图像如图S7所示。
我们进一步分析了在四个簇中表达的顶级标记基因,发现一些基因主要特异性地表达在其中一个簇中,例如,tectb在簇5,zpld1a在簇12,cal1b在簇0和簇7(图3B, S3)。功能富集分析显示,上述4个细胞簇中表达的很多基因具有毛细胞相关的生物学功能(图3C-F),这表明这些细胞是毛细胞。为了进一步确认毛细胞的聚类和注释,我们进行了全载原位杂交(WISH)。zpld1a基因主要在嵴毛细胞中表达,根据我们的分析,嵴毛细胞被认为位于簇12(图3H),这与之前的研究一致。至于簇0和7的细胞,虽然都是神经肥大毛细胞,但它们之间存在差异。根据成熟和年轻毛细胞标志物s100s和prox1a在两个簇中的表达情况,簇0的细胞被归类为成熟神经肥大毛细胞,簇7被归类为年轻神经肥大毛细胞(图S4)。
另一方面,我们分析了支持细胞的标记基因klf17,发现它主要表达在簇1的细胞中(图S5),这表明这一簇细胞是支持细胞。同样,我们还分析了据报道在套细胞中表达的基因,如tnfsf10、ponzr6、pkhd1l1、fat1b、crb3b、cts12、ovgp1和cldne,发现高水平表达这些基因的细胞聚集在簇9中(图S6)。然而,它们表达了一些已被证明在毛细胞中特异性表达的基因,如myo6b、myo7aa(图S7),这提出了它们是可以分化为毛细胞的支持细胞的可能性。因此,我们得出结论,来自簇1和9的细胞分别是支持细胞和套细胞,来自簇14的细胞可能是毛细胞祖细胞。
讨论
在这项研究中,我们确定了三种导致常染色体隐性COD或CRD的POCIB突变。在一个家庭的两个兄弟姐妹中,儿童时期观察到中心视力丧失,与进行性锥体疾病一致;然而,在另一个兄弟姐妹和一个孤立的个体中,从婴儿早期就存在视力差和眼球震颤,提示一种形式的ACHM。后两个人的视力也随着时间的推移而恶化,其中一人在60岁时观察到周围视网膜变性。尽管由于CNGA3 (MIM) 600053)和CNGB3 (MIM 605080)突变,与ACHM或COD相关的基因存在重叠,但据我们所知,没有关于ACHM的自然史与外周变性有关的报道。POCIB是两个POCI同源物之一,在脊椎动物中作为高度保守的核心中心粒和基础体成分,无脊椎动物,甚至还有莱茵衣单胞菌和嗜热四膜虫另一个由POCIA编码的POC1同源物(先前的Pix2 [MIM 614783])显示出与pocib相似的蛋白质结构和细胞内定位。对嗜热四膜虫的研究表明,POCI蛋白对基底体的结构和稳定性都是必不可少的。耗尽研究表明,与POCIA不同,POCIB是纤毛发生所必需的,并且在poclb变形斑马鱼中描述了典型的纤毛病相关发育缺陷(如体轴弯曲、肾囊肿和侧边缺陷)。有趣的是,也有报道称它们的眼睛更小,但没有进行更详细的眼科分析。
鉴于我们在POCIB突变的受影响个体中观察到的视网膜表型和poclb变形斑马鱼中报道的较小的眼睛,我们使用与Pearson等人使用的相同的翻译阻断MO来破坏poclb的表达。对眼睛中Poclb功能的准确评估确实证实了该蛋白是正常视力所必需的,因为poclb缺失的斑马鱼与较小的眼睛一起显示出严重降低的OKR(图4C)。对变形眼的分析显示,锥体占主导地位的幼虫视网膜中的光感受器外段长度减少(图4D和4E)。Poclb似乎存在于脊椎动物光感受器的所有基体中,表明功能丧失同时影响杆细胞和锥细胞(图4A;图S3)。事实上,poclb的敲低降低了杆状细胞和光转导级联中重要蛋白的免疫反应性(图S4C)。这与OKR试验中测量的poc1b变异体的视觉反应降低相对应。用野生型人类POCIB mRNA实现了与这种表型相关的小眼睛的拯救。
本研究中发现的受影响的氨基酸在进化中是中度或高度保守的(图1C),两者都影响n端WD40结构域(图S1)。第三个突变改变了外显子7的剪接位点,导致蛋白质在最后一个WD40重复序列中被截断。这个WD40结构域,而不是POCI的c端区域,已经被证明足以靶向POC1定位到中心粒事实上,正如之前报道的那样,野生型POCIB定位于基底体,而p.n gln67del和p.a g106pro变体POCIB显示与纤毛基底体的关联缺失(图3)。斑马鱼中变异对Poc1b的影响是通过同时注射携带任何一个突变的Poc1b MO和人的Poc1b mRNA来解决的。与共注射野生型mRNA相比,共注射突变mRNA不能诱导(部分)恢复眼部表型,证实了变异氨基酸残基对视网膜的干扰作用(图4B)。
为了进一步了解POCIB的视网膜功能,我们旨在通过在视网膜cDNA文库的酵母中使用基于gal4的相互作用陷阱筛选来鉴定与POCIB相互作用的视网膜蛋白。在采用的四个不同的POC1B诱饵片段中,仅发现线圈-线圈区域产生一个重要的相互作用:FAM161A。有趣的是,FAM161A的突变导致另一种视网膜纤毛病,常染色体隐性RP (RP28)。通过共免疫沉淀和共定位研究证实了FAM161A的结合(图5)。尽管最初是用含有POCIB卷曲区域的片段检测到这种相互作用,但在全长蛋白的WD40结构域引入两个POCIB变体,强烈降低了它与FAM161A的相互作用。重申了该结构域在结构上的重要性。由于FAM161A被发现是一种视网膜-纤毛病相关蛋白,我们观察到与这种视网膜特异性蛋白相互作用的减少可能会导致CRD患者POCIB突变导致杆状光感受器变性。
Pearson等人的研究表明,在缺乏Pocib的情况下,斑马鱼呈现出各种表型,这些表型指向综合征性纤毛病相比之下,本研究中发现的POC1B突变与两个家族中更温和的非综合征性锥体病表型相关。尽管物种特异性差异可能导致了观察到的表型异质性,但基于所发现的突变类型和组合,以及改变的POCIB与视网膜特异性FAM161A之间减少(但并非没有)的相互作用,我们有理由得出结论,COD个体具有残留的POCIB活性。因此,更严重和/或功能丧失的POCIB突变组合可能与视网膜纤毛病的综合征形式有关,这与先前在另一种纤毛病相关基因CEP290 (MIM)中观察到的广泛疾病谱系一致。
结论
总之,WES在两个不相关的常染色体隐性非综合征性COD或CRD家族中发现了POCIB突变。这些变异被发现破坏睫状基底体蛋白POCIB及其与视网膜特异性rp相关蛋白FAM161A的相互作用。鉴于斑马鱼POCIB缺失进一步导致早发性视网膜功能障碍,本研究强调了一种包含POCIB和FAM161A的基础体蛋白光感受器模块,这是光感受器稳态所必需的。
基金:本研究由抗盲基金会资助(授予BR-GE-0510-04890RAD给A.l.d.H, c.c mm -0811-0547- rad03给H.K.和E.v.W, C-CMM-0811-0546RADO2给r.r.,C-GE-0811-0545-RADO1给EP.M.C), A.I.d.H和R . WJ.Collin);荷兰预防失明协会;盖尔德兰盲人基金会:国家盲人和视障人士基金会;盲人奖章基金会;黄斑变性基金会;鹿特丹斯布林贝朗根(EP.M.C)和C.C.W.K.);荷兰卫生研究与发展组织(授予Vici016.130.664给r.r.,Veni-91613008给H.H.A, Veni016.136.091给E.v.W);荷兰卫生研究与发展组织(ZonMW E-rare赠款40-4290)-981006 (E.v.W);欧洲共同体第七框架方案FP7/2009(赠款协议241955 SYSCILIA给香港和r.r.r.);以及Radboudumc的机构博士资助H.H.A.
本文章原文:The American Journal of Human Genetics 95, 131–142, August 7, 2014
详细网址:http://dx.doi.org/10.1016/j.ajhg.2014.06.012
注:因文章篇幅有限,所有相关引用文献,以及补充图、表可以点击至原文查阅。