杂志:Front Endocrinol (Lausanne)
影响因子:5.2(2022)
年份:2023
通讯作者:Xiang Gao1 and Xi Li2
通讯作者单位:1.Central Laboratory, Scientific Research Department, Renmin Hospital of Wuhan University, Wuhan, Hubei, China. 2.The Affiliated Kangning Hospital of Wenzhou Medical University, Zhejiang Provincial Clinical Research Center for Mental Disorder, Wenzhou, Zhejiang, China.
摘要
背景:胃饥饿素最初被认为是生长激素促分泌受体(GHSR)的内源性配体,部分通过刺激生长激素(GH)的释放发挥作用。我们之前的研究已经确定了CHRELIN是一种新的人类注意缺陷多动障碍(ADHD)易感基因,而ghrelin缺失斑马鱼(Danio rerio)表现出ADHD样行为。然而,胃饥饿素如何调节多动症样行为的潜在分子机制尚不清楚。
结果:在这里,我们使用成年ghrelinΔ/Δ斑马鱼大脑进行了RNA测序分析,以研究其潜在的分子机制。我们发现gh1 mRNA和与gh信号通路相关的基因在转录表达水平上显著降低。采用定量聚合酶链反应(qPCR),证实了ghrelinΔ/Δ斑马鱼幼鱼和成年ghrelinΔ/Δ斑马鱼大脑中gh信号通路相关基因的表达下调。此外,ghrelinΔ/Δ斑马鱼表现出高活跃和高反应的表型,如游泳测试中的运动活动增加和光/暗周期刺激下的高反应表型,模仿人类的ADHD症状。腹腔注射重组人生长激素(rhGH)部分挽救了ghrelin突变斑马鱼的过度活跃和高反应性类行为。
结论:我们的研究结果表明,胃饥饿素可能通过介导gh信号通路来调节斑马鱼的多动样行为。rhGH对ghrelinΔ/Δ斑马鱼多动行为的保护作用为ADHD患者提供了新的治疗线索。
关键词:ghrelin,生长激素(GH),斑马鱼,行为障碍,ADHD
前言
注意缺陷多动障碍(ADHD)是儿童和青少年中一种常见的且高度遗传相关的神经发育障碍,以注意力不集中、多动和冲动为特征,全球儿童和青少年的患病率为5.29%。超过一半的ADHD症状可能会持续到成年期,在19-45岁的成年人中,患病率为2.5%。ADHD患者的身体健康、学术、社会和职业功能的损害可持续到整个寿命周期,给家庭和社会造成严重负担。
各种遗传、神经内分泌和环境因素已被认为在ADHD的易感性中发挥作用。在ADHD的病理过程中,严重的生长问题和大脑成熟迟缓正受到越来越多的关注,特别是在身高和体重指数方面。捷克的一项研究发现,与非ADHD患者相比,ADHD患者的身高更低,头围更小。最近发表的一项基于以色列的全国人口的研究表明,轻度或重度ADHD青少年的身高比无ADHD青少年低,但有统计学意义显著,这表明ADHD患者可能有轻微的生长受限。Faraone,S.V等人也报道了ADHD患者的生长失调。另一方面,长期的兴奋剂治疗与青少年ADHD患者的身高抑制有关,并且通常在成年期得到缓解。ADHD本身与生长之间存在联系的原因尚不清楚。因此,许多研究人员一直在关注神经内分泌系统在ADHD的病因学中的作用。
生长激素(GH)是一种由脑垂体前叶分泌的多肽类激素,与激活生长激素受体(GHR)共同起着关键作用。GHR在大脑中几乎所有的细胞类型中都有表达,包括额叶、海马体和下丘脑中的神经元和神经胶质细胞。生长激素不仅局限于促进生长,还参与损伤后的大脑修复、神经元细胞生长、分化、神经保护和突触发生。生长激素还强烈促进胰岛素样生长因子-1(IGF-1)的产生,并调节IGF结合蛋白(称为GH-IGF-1轴),该蛋白参与神经系统的发育和维持。此外,据报道,生长激素还会影响大脑神经递质,包括5-羟色胺、去甲肾上腺素和多巴胺能活性(,并介导各种大脑功能,如睡眠、学习和记忆。此外,外周性生长激素治疗已被证明可以调节动物的几种行为,包括进食、运动活动和攻击行为。先前的研究表明,患有和没有ADHD的儿童之间的生长激素水平没有差异。但是,考虑到生长激素分泌是波动的,受多种因素的影响,随机生长激素水平不能诊断生长激素缺乏,IGF-1和生长激素刺激试验对生长激素状态更敏感。王等发现ADHD患者的血清IGF-1明显低于健康对照,虽然身高和体重没有显著差异,进一步的研究表明IGF-1水平与ADHD患者症状的严重程度和认知缺陷呈负相关。ADHD患儿在运动刺激、右旋安非他明刺激和可乐定刺激后生长激素反应降低。以上证据提示生长激素通路可能参与了过度活跃的病理过程。
我们之前的研究通过对248名ADHD患者和208名健康儿童的PREPROGHRELIN/GHRELIN基因进行测序,确定了GHRELIN是一种针对人类ADHD患者的新的易感基因。ghrelin缺乏斑马鱼明显表现出类似ADHD行为,如多动、注意力不集中、学习和记忆缺陷以及冲动样受损,多巴胺能系统功能障碍。GHRELIN是一种脑肠肽,作为生长激素促分泌受体1a型(GHSR1a)的内源性配体,介导神经系统的各种功能,如记忆形成、海马神经发生肥胖、能量稳态、睡眠和抗焦虑。胃饥饿素最显著的作用是刺激生长激素的分泌,然而,生长激素信号是否在ghrelin缺乏导致ADHD样症状中发挥作用尚不清楚。
在这项研究中,基于我们之前生成的ADHD斑马鱼模型ghrelinΔ/Δ斑马鱼,我们使用RNA测序技术对斑马鱼的大脑进行了比较转录组分析。我们的研究表明,ghrelinΔ/Δ斑马鱼的gh相关基因mRNA水平显著降低。此外,重组人生长激素(rhGH)可以挽救ghrelinΔ/Δ斑马鱼的过度活跃。简而言之,我们的研究结果为饥饿素如何调节过度活跃行为提供了新的线索,并为治疗提供了新的潜在治疗靶点
所有实验均采用6-8个月大的成年雄性斑马鱼(体重300至400毫克/条鱼)和受精后5天(dpf)斑马鱼幼鱼。斑马鱼野生型AB菌株(Danio rerio)来自美国国家斑马鱼资源中心。幼虫在E3培养基中保存28.5°C,至受精后第5天。成年斑马鱼饲养在10 L的水箱中,每天在14小时光照下发生水分变化:在28.5°C下进行10小时黑暗循环。所有动物实验均由温州医科大学动物护理和使用委员会在标准条件下批准,符合相关协议和伦理法规。
ghrelinΔ/Δ斑马鱼基因型验证
从尾部组织中提取基因组DNA,然后进行PCR,退火温度为58°C,扩增35个周期。PCR产物用限制性内切酶XhoI(新英格兰生物实验室,北京,中国)酶切,用2%琼脂糖凝胶分离。在ghrelinΔ/Δ斑马鱼中,有一个XhoI酶的切割位点,可以被切割成206和207 bp的两个片段,而ghrelin+/+片段不能被消化。sanger测序用于基因型的再验证。
转录组测序
本研究采用6个月大的男性成年ghrelinΔ/Δ和ghrelin+/+斑马鱼(每组包含6个大脑)的全脑样本。解剖后立即用液氮冷冻,在−80°C保存至使用。在解剖前,鱼被禁食过夜12小时,并如前所述,被过量的0.1%(w/v)的鱼麻醉剂三卡因杀死。根据GENEWIZ’s标准制备方案,使用Trizol试剂(Invitrogen,美国)提取总mRNA,生成测序文库。然后,文库在Illumina HiSeq仪器上进行测序,在基因研究公司(苏州,中国)的2×150 bp配对末端。对测序数据进行分析和归纳绘制,便于分析。基因表达计算采用Rsem软件(V1.2.6),该软件采用FPKM(片段每千碱基每百万reads)方法计算基因表达。具有|log2倍变化的|≥1和P值小于0.05的基因被划分为显著差异表达基因(DEGs)。采用基因本体论(GO)和京都基因和基因组百科全书(KEGG)进行富集分析,以确定这些基因的功能和代谢途径。
实时定量PCR
总RNA的提取按照制造商的说明进行。采用Trizol试剂(美国)提取6个月龄雄性成年斑马鱼(每组5只鱼脑)和5 dpf斑马鱼(每组20只幼虫)的全脑总RNA。通过使用NanoDrop2000/2000c分光光度计(Thermo Fisher科学公司,美国)测量A260/A280比值(1.8 - 2.0)来评估RNA的质量。使用™RT Master Mix(TaKaRa,东京,日本)逆转录cDNA。采用2×SYBR GreenqPcerMasterMix(Bimake,上海,中国)进行实时荧光定量PCR,每个反应进行3个重复。相对基因表达与管家基因ef1-a归一化,并采用比较2−ΔΔCT法进行分析。每组有三个技术重复。
运动活动测定
使用斑马牛成像系统(视点生命科学,法国)监测6个月大的雄性斑马鱼的行为,通过红外光持续照明,并使用视频跟踪系统(视频跟踪,视点行为技术,法国)进行跟踪。实验开始前,将动物转移到实验室1小时适应。每条鱼被逐个放在一个1升的水箱中(尺寸:20厘米长×8.5厘米宽×6厘米高)。所有实验均在上午8点到晚上15点之间进行。运动活动和光/暗测试方案包括在黑暗中5分钟,在光照下5分钟,然后是刺激(光/暗周期,作为对闪光的惊吓反应),在黑暗中5分钟,在光下5分钟。我们追踪了游泳的总距离,以及刺激诱发的游泳对从光明到黑暗的快速变化的反应。
成年斑马鱼腹腔注射rhGH
重组人生长激素(国家医疗许可号:S20000001,中国遗传科学制药有限公司)在-20°C保存,按照制造商的方案用0.9%生理盐水稀释,使用前新鲜配制。所有斑马鱼以双盲方式随机分配,接受1.2 IU/0.2 mg/kg rhGH或相同体积的载体(0.9%生理盐水),向成年斑马鱼腹腔注射rhGH。简单地说,在注射前,所有的鱼都禁食至少24小时,饲养斑马鱼的水温从17°C下降到12°C。当鱼被麻醉后,用冰冷的手指轻轻地把鱼转移到海绵的凹槽里,把鱼的肚子向上,把鳃放在水槽里。快速将手术台转移到显微镜台,然后将针插入鱼的腹鳍之间的中线。注射后,立即将鱼转移回其温水(~28.5°C)水箱进行回收。
统计
所有统计数据均采用GraphPadPrism7(圣地亚哥,CA,USA)进行。双向方差分析与Bonferoni事后测试,和未配对Student’s检验被用于分析。所有数据均以平均±SEM表示。P值<0.05有统计学意义。
ghrelinΔ/Δ斑马鱼表现出类似多动症的行为
为了验证成年ghrelinΔ/Δ斑马鱼的多动样表型,我们通过视频跟踪实验来量化运动行为。与ghrelin+/+斑马鱼相比,ghrelinΔ/Δ斑马鱼的游泳距离在20分钟内显著增加,这与之前的研究是一致的(图1A-C)。此外,我们还分析了不同光照条件下斑马鱼的游泳距离。结果显示,ghrelinΔ/Δ斑马鱼在黑暗/光照条件下的运动活动显著增加(图1D-F)和比ghrelin+/+斑马鱼快速的光/暗变化刺激,表明ghrelinΔ/Δ斑马鱼对外界刺激更敏感,更容易表现出多动和超反应性行为,这与我们之前的研究一致。

图1 ghrelinΔ/Δ斑马鱼表现出多动样行为。(A)斑马鱼游泳路径的代表性图像。(B,C)斑马鱼自发游动距离的量化。测量了斑马鱼(ghrelin+/+斑马鱼、n=18,ghrelinΔ/Δ斑马鱼、n=15)在黑暗(D)、光刺激(E)和光(F)条件下的游泳距离。*P < 0.05, **P < 0.01, ***P < 0.001,****P<0.0001
ghrelinΔ/Δ成年斑马鱼大脑转录组学分析
为了探讨ghrelin调节多动样行为的潜在分子机制,采用高通量转录组法比较了ghrelin+/+和ghrelinΔ/Δ斑马鱼大脑mRNA表达谱。FPKM分析显示,在ghrelinΔ/Δ和ghrelin+/+中共3381个基因(P值<0.05和FC>2)表达不同。和ghrelin+/+相比,ghrelinΔ/Δ斑马鱼中有1644个基因上调,1737个基因下调(图2A)。
为了确定DEGs被富集的代谢途径,我们进行了基因本体论(GO)分类(图2B)。GO分析表明,这些deg主要分为分子功能、细胞成分和生物过程三个本体。大多数富集的基因涉及催化活性的分子功能(例如,内切酶活性;解旋酶活性;鞘磷脂磷酸二酯酶活性;水解酶活性,作用于酸酐,在含酸酐磷、肌酸激酶活性、鞘磷脂磷酸二酯酶D活性)和结合(例如,锌离子结合、ATP结合、DNA结合;金属离子结合;类固醇结合;2个铁,2个硫簇结合)。在生物过程类别中,钙离子转运、细胞迁移、生物过程调控和信号转导占主要地位。
为了进一步了解胃饥饿素的直接垂体功能,我们使用京都基因和基因组百科全书(KEGG)数据库分析了DEGs的注释通路(图2C)。结果表明,DEGs主要富集于代谢中(如玉米蛋白生物合成、磷酸戊糖途径、硫胺素代谢等)。以及细胞的生长和死亡(例如,坏死、细胞周期-少杆菌)。

图2 成年ghrelinΔ/Δ斑马鱼的大脑转录组图谱。(A)ghrelinΔ/Δ和ghrelin+/+斑马鱼DEGs火山图。斑点代表不同的基因,灰色斑点表示没有显著差异的基因。红色斑点表示ghrelinΔ/Δ中基因显著上调,蓝色斑点ghrelinΔ/Δ基因显著下调。(B)GO富集直方图,纵坐标为富集的GO项,横坐标为P值。点的大小表示差异的数量。不同的颜色被用来区分生物过程、细胞成分和分子功能。(C)差异基因KEGG富集散点图,纵轴代表路径的名称,横轴代表丰富的因素,点的大小表示差异表达基因的数量,和点的颜色对应不同的Q值范围。
ghrelinΔ/Δ斑马鱼中生长激素相关基因的mRNA水平降低
胃饥饿素最重要的功能是刺激生长激素的分泌,被称为最强的生长激素分泌素之一。在RNA测序分析确定的标记中,我们聚焦于7个参与生长激素分泌、合成和作用途径的降级基因(表2),如信号传感器和转录激活因子5b(stat5b)、丝裂原活化蛋白激酶激酶2b(map2k2b)、腺苷酸环化酶1a(adcy1a)、生长激素1(gh1)、激活转录因子2(atf2)、肌醇1、4、5-三磷酸受体、1b型(itpr1b)、肌醇1、4、5-三磷酸受体、2型(itpr2)。

为了进一步证实转录组学结果,我们通过qPCR检测了6个月大的成年ghrelin+/+斑马鱼和ghrelinΔ/Δ斑马鱼大脑中基因mRNA水平。我们的结果显示,成年ghrelinΔ/Δ斑马鱼大脑中7个下调的基因显著减少,与转录组学结果一致(图3A-G)。同时,在5 dpf时,ghrelinΔ/Δ斑马鱼幼虫中表达的大部分基因与成鱼中表达的基因一致(图4A,D-G)。但在5 dpf时,map2k2b和adcy1a两个基因在ghrelinΔ/Δ斑马鱼幼鱼中的表达呈下降趋势,尽管这一趋势没有统计学意义(图4B,C)。

图3 成年ghrelinΔ/Δ斑马鱼大脑中候选基因的实时荧光定量PCR分析。(A-G)所研究的基因依次为stat5b、map2k2b、adcy1a、gh1、atf2、itpr1b、itpr2。N= 3, *P < 0.05, **P < 0.01, ****P < 0.0001。

图4 5 dpf ghrelinΔ/Δ斑马鱼幼鱼实时荧光定量PCR候选基因分析。(A-G)所研究的基因依次为stat5b、map2k2b、adcy1a、gh1、atf2、itpr1b、itpr2。N= 3, *P < 0.05, **P < 0.01, ****P < 0.0001。
重组人生长激素可缓解胃饥饿素介导的过度活跃样行为
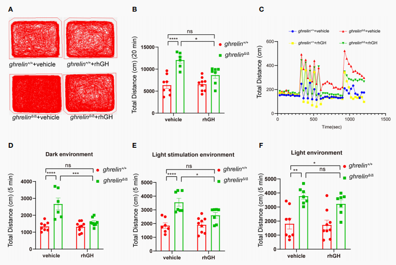
rhGH已被批准用于治疗与生长激素缺乏症密切相关的身材矮小症。为了研究rhGH对ghrelinΔ/Δ斑马鱼多动样行为的影响,我们采用视点系统监测了斑马鱼在不同光照环境下的游泳距离。我们的结果显示,rhGH注射对ghrelin+/+斑马鱼的运动活动没有显著影响,但它可以显著减轻胃饥饿素缺乏诱导的ghrelinΔ/Δ斑马鱼的多动样行为(图5A-C)。在黑暗条件下也发生了同样的结果(图5D)。此外,当我们分析斑马鱼在光/暗周期刺激下的游泳距离时,给予rhGH后,ghrelinΔ/Δ斑马鱼的游泳距离恢复到正常水平(图5E)。最重要的是rhGH对ghrelinΔ/Δ斑马鱼过度活跃行为的保护作用不受黑暗或光/暗周期刺激环境的影响(图5C-F)。综上所述,注射rhGH可部分改善ghrelinΔ/Δ斑马鱼的多动-反应性表型。

图5 rhGH的治疗减轻了ghrelinΔ/Δ斑马鱼的多动样表型。(A)斑马鱼游泳轨迹的代表性图像。(B)斑马鱼在20 min以上的自发运动距离的量化。(C)记录的活动是光照变化条件下成年ghrelinΔ/Δ和成年ghrelin+/+斑马鱼在20 min内的平均平均游泳距离(首先先5 min黑暗,然后5 min光刺激,再5 min黑暗,最后5 min光照)。(D)斑马鱼在黑暗中的游泳距离。(E)斑马鱼在光刺激下的游泳距离。(F)斑马鱼在光下游泳的距离。*P < 0.05, **P < 0.01, ****P < 0.0001。
讨论
在本研究中,我们通过RNA-seq分析和qPCR验证,发现斑马鱼中ghrelin缺失导致gh信号通路受损。我们发现gh1 mRNA及其信号通路相关基因的转录表达明显降低。在成年斑马鱼腹腔注射rhGH的第4天,ghrelinΔ/Δ斑马鱼的过度活跃行为得到了部分改善。
考虑到ghrelinΔ/Δ斑马鱼的gh水平显著降低,以及ghrelinΔ/Δ斑马鱼对rhGH治疗的积极反应,这表明ghrelinΔ/Δ斑马鱼的异常gh信号可能是导致多动行为的原因。对环境刺激的适当过滤是注意力的一个关键组成部分,过度活跃通常会分心,对外部刺激敏感,更有可能产生行为反应。为了进一步评估这一点,我们评估了对快速光/暗周期刺激的惊吓反应,而rhGH治疗似乎对高反应性有效,这意味着ghrelinΔ/Δ斑马鱼的这种分散行为可能是通过gh信号介导的。此外,在其他动物中,之前在腹腔注射生长激素后的大鼠中已经观察到生长激素诱导的游泳活动下降,但在虹鳟鱼和gh转基因鱼大脑和周围生长素处理后的游泳活动增加。在我们的研究中,没有观察到rhGH对野生型斑马鱼行为的影响,这可能与rhGH治疗的剂量有关。我们使用的剂量是用于临床儿童生长激素缺乏的剂量,使用这个剂量没有报道有行为异常。
先前的研究表明,饥饿素是必要的启动生长激素表达,我们的结果也证实了饥饿素与GHSR增加生长激素释放,除了生长激素分泌部分激活GHRHR-PKA-GH信号通路(涉及基因包括adcy1a和atf2)。一旦生长激素被释放到循环中,生长激素与大脑、骨骼、肝脏和肌肉等靶组织中的GHR结合,导致JAK2的激活,进而触发一系列下游信号通路,包括钙信号通路、MAPK信号通路和JAK-STAT信号通路。其中,肌醇-1、4,5-三磷酸受体(IP3Rs)调节Ca2+的释放,增加GH的含量,GH的增加也反馈到IP3Rs。MAPK信号(map2k2b)被GH-JAK激活,调节细胞生长和代谢。STATs(stat5b)被酪氨酸激酶JAK家族成员激活后,二聚并转移到细胞核,调节靶基因的表达。在我们的研究中,与ghrelin+/+斑马鱼相比,缺乏ghrelin斑马鱼gh1 mRNA的表达水平降低。与此,转录组数据和qPCR进一步证实adcy1a,atf2,itpr1b和itpr2 mRNA的水平在ghrelinΔ/Δ斑马鱼中显著降低,这表明ghrelin敲除影响cAMP信号通路和钙信号通路,从而影响gh1 mRNA的生成。gh1的减少导致下游信号如stat5b和map2k2b的显著减少,表明ghrelinΔ/Δ斑马鱼中gh的减少影响了MAPK信号通路和JAK-STAT信号通路,这是神经元细胞生长和代谢所必需的。越来越多的证据表明,生长激素在一些模型中的神经保护作用,特别是在野生型虹鳟鱼中,生长激素治疗可以改变大脑多巴胺能系统,刺激多巴胺能活性,增加多巴胺向DOPAC的转换。我们之前的研究也显示,ghrelinΔ/Δ幼虫的多巴胺能神经元数量显著减少,且组织紊乱。在生长激素产生过程中,cFos作为MAPK信号通路和cAMP信号通路的下游。研究表明,在限制性喂养范式下,Ghrelin缺陷小鼠的中边缘多巴胺通路中cFos表达减少。这些结果强烈暗示了gh在多动症中潜在的神经生物学作用。
哌醋甲酯(MPH)作为ADHD的一线治疗方法,有显著的副作用并且治疗效果有限。一项为期16年的运动轨迹分析显示,使用兴奋剂药物治疗多动症与成人身高降低、BMI和体重增加有关。其他临床试验也发现,多动症患者会长期接受MPH治疗导致体重、BMI和身高有轻微但显著的下降。生长失调的一个原因可能是食欲下降,另一个原因可能是MPH对多巴胺的再摄取有负面影响,多巴胺是一种参与调节生长激素分泌的单胺。转录组测序和qPCR显示,ghrelinΔ/Δ斑马鱼的gh信号通路失调,而rhGH处理挽救了ghrelin突变体的多活跃行为。rhGH被广泛用于恢复生长缓慢的儿童的生长速度。我们的研究提供了一个潜在的假设,即rhGH可能是一种新兴的治疗多动症的辅助药物,特别是与传统的兴奋剂药物联合使用,这可能会改善其生长限制。
然而,我们的研究也有其局限性。在未来,我们需要测试多动症患者在日常生活中是否会经历微妙的生长激素缺乏。越来越多的证据表明,生长激素对神经系统有有益的神经保护作用。有必要充分了解大脑中生长激素在改善多动行为中起作用的具体位置。
综上所述,本研究首次发现,胃饥饿素缺乏导致斑马鱼的多动样症状是由于生长激素信号通路的下调所致。这项研究可能为那些携带胃饥饿素风险等位基因的人提供新的治疗线索。
原文:Guan, K., Shan, C., Guo, A., Gao, X., and Li, X. Ghrelin regulates hyperactivity-like behaviors via growth hormone signaling pathway in zebrafish (Danio rerio). Frontiers in Endocrinology, 2023,14:1163263.
详细网址:https://www.frontiersin.org/articles/10.3389/fendo.2023.1163263/full