杂志:International Immunopharmacology
影响因子:5.6(2022)
年份:2023
通讯作者:Dingding Shenb; Qi Zhanga
摘要
炎症被认为与癫痫的发生有关。然而,发热与炎症的关系以及发热在儿童癫痫发生发展中的机制有待进一步研究。在这里,我们描述了一个暴露于戊四唑(PTZ)的斑马鱼幼鱼的热疗诱导癫痫发作的体内模型。高温增加了PTZ诱导的斑马鱼幼鱼对癫痫发作的易感性和促炎因子的产生。GABRG2突变与发热相关癫痫相关,我们使用表达突变人基因GABRG2(F343L)的Tg(hGABRG2F343L)斑马鱼模型来进一步研究炎症在发热诱发癫痫发作中的作用。我们的数据表明,高温也增加了Tg(hGABRG2F343L)斑马鱼幼鱼的运动活动。虽然GABRG2突变上调了促炎因子的产生,但高温并没有显著改变促炎因子的产生。脂多糖(LPS)的刺激足以增加斑马鱼幼鱼的运动活性,暗示炎症可增加发热相关癫痫。在PTZ诱导后,GABRG2的表达增加,特别是在较高的温度下。此外,用地塞米松(DEX)抑制炎症反应可降低斑马鱼幼鱼的兴奋性,特别是在高温下。最后,体外实验证明,LPS刺激作用增加了GABRG2(F343L)转染细胞中IL-1β和IL-6的产生。综上所述,我们的研究表明,发热性癫痫发作可诱发神经炎症,而IL-1β和IL-6表达的增加可能是癫痫发生的原因。发热和炎症之间的恶性循环可能诱发癫痫发作,而抗炎策略可能是治疗发热相关癫痫的一种潜在治疗方法。
关键词:发热;癫痫;斑马鱼;炎症;GABAA 受体
1.引言
发烧常是儿童癫痫的诱因。虽然发热性癫痫发作(FS)通常被认为是良性的,但长期的复杂FS可增加脑损伤和随之而来的不良后果的风险,包括颞叶癫痫(TLE)、生活后期的认知障碍和儿童时期的猝死(SUDC)。然而,在体内发热诱发癫痫发作的机制尚不清楚。为了了解高热过程中癫痫发生的潜在机制,特别是在发育中的大脑中,我们利用高温在未成熟的啮齿动物和斑马鱼幼鱼中诱发癫痫样活动,这可能为FS的治疗提供预防策略。例如,在热诱导癫痫发作的斑马鱼模型中,已经证明瞬时受体电位香草素1和4(TRPV1/4)和NMDA型谷氨酸受体参与了癫痫发作的发生。然而,高热在儿童癫痫发生发展中的作用机制有待进一步研究。
许多证据表明,炎症与癫痫的发生有关。急性脑损伤后,脑内迅速诱发神经炎症,从而增加了人类和相关动物模型发生癫痫的风险。在癫痫发作的儿童中血浆中检测到神经炎症通路的差异激活。在FS后的新生大鼠中也观察到诱发的炎症过程,并与成年记忆缺陷有关。临床研究证明,特异性抗炎药物可以减少耐药性癫痫发作。使用地塞米松(DEX),一种广泛的抗炎药物,被报道可以减弱发热性癫痫持续状态(FSE)未成熟大鼠模型的异常奋性。DEX还可缩短发热感染相关癫痫综合征(FIRES)患者的危险期。由于炎症是发热的原因之一,发热会加重炎症,我们推测发热和炎症之间的恶性循环可能诱发癫痫发作,靶向炎症可能是癫痫治疗的一种治疗选择。γ-氨基丁酸(GABAA)受体γ2亚基基因(GABRG2)的突变与FS和遗传性癫痫伴热性发作(GEFS +)相关。据报道,GABAA受体的激活可以抑制促炎途径,并通过减少星形胶质细胞和小胶质细胞的激活,在脂多糖(LPS)诱导的神经炎症中发挥保护作用。最近,有人报道了一例由GABAA受体抗体介导的自身免疫性脑炎引起的FIRES疾病。在高温条件下,GABAergic神经元突触前末端的GABA释放和再摄取功能障碍可能会增加神经元的兴奋性。以上证据表明,GABAA受体可能在发热相关性癫痫中发挥重要作用。然而,促炎因子及其与GABAA受体的相互作用在癫痫发生发展中的作用目前尚不清楚。
在之前的一项研究中,我们在斑马鱼中建立了一个与GABRG2(F343L)错义突变相关的癫痫性脑病模型,进一步表明斑马鱼是一种有效的癫痫模型,可用于了解所涉及的各种机制和筛选药物治疗。戊四唑(PTZ)是一种GABAA受体拮抗剂,广泛应用于斑马鱼中阐明癫痫的发病机制。温度的升高足以获得斑马鱼幼鱼的脑电图(EEG)记录。本研究旨在探讨热疗对PTZ诱导的斑马鱼幼鱼癫痫模型的影响,并探讨其作用机制。此外,我们还应用了一个过表达突变的人类GABRG2(F343L)亚基的斑马鱼模型,进一步检测发热相关癫痫中炎症和GABAA受体之间的关系。
斑马鱼饲养和护理
斑马鱼(AB株)在我们之前的协议条件下被保存在南通大学的斑马鱼中心。Tg(hGABRG2WT)和Tg(hGABRG2F343L)斑马鱼由我们的实验室建立,并在南通大学的斑马鱼中心进行维护。所有方案和程序均遵循南通大学的机构动物护理指南,并获得了南通大学实验室动物伦理委员会(20200305-001)的伦理批准。成年斑马鱼在循环水系统(pH为7.0 ~ 8.0)中进行14小时光照/10小时黑暗循环。这些斑马鱼每天被喂食两次鱼食。斑马鱼胚胎和幼鱼在28◦C包含E3溶液的10厘米培养皿中培养,并在受精后24小时后(hpf)添加加入0.2mM PTU以抑制色素沉着。
高温和PTZ处理
在受精后5天(dpf),将斑马鱼幼鱼转移到48孔培养板中,每孔有1只幼虫。28◦C是通常用来保持斑马鱼群落的温度。当斑马鱼接受高温暴露时,水温设置为32◦C。在PTZ敏感性实验中,加入PTZ到培养基中使终浓度为15 mM。为了检测热疗对斑马鱼的影响,将动物分为四组:常温(28◦C)PTZ诱导组或不诱导组,高温组(32◦C)PTZ诱导组或不诱导组。
行为实验
使用丹麦视觉视频跟踪系统(Noldus,德国)记录在不同温度下使用或不使用PTZ诱导下斑马鱼30 min运动活性。对于LPS刺激,在不同温度下5 dpf的斑马鱼幼鱼培养基中加入80 μg/mL LPS。用浓度为(1 μg/mL)的DEX抑制斑马鱼幼鱼的炎症反应。使用EthoVision XT运动跟踪软件版本(Noldus,德语)分析运动活性。记录并分析了所运动总距离。自发性癫痫发作样活动被定义为癫痫发作评分系统,以评估斑马鱼幼鱼的行为变化并从0期到3期进行分类:第0阶段,特征为很少游泳活动;第1阶段,特征为游泳活动普遍增加;第2阶段,快速“漩涡状”;第3阶段,特征为抽搐后失去姿势。在PTZ诱导的斑马鱼或Tg(hGABRG2F343L)斑马鱼中记录了达到2/3阶段的潜伏时间。
脑电图(EEG)记录
采用MD3000生物信号采集与处理系统(安徽正华,中国)对斑马鱼进行脑电图记录。简而言之,将斑马鱼包埋在记录介质溶液(1 mM氯化钠,2.9 mM氯化钾,10 mM HEPES,1.2 mM氯化镁,10 mM葡萄糖,2.1 mM氯化钙)中,用1.2 %低融化琼脂糖和0.02 %三卡因麻醉动物。在电压电阻配置中,使用膜片钳放大器测量电极电阻,以确定正确的值。膜片钳放大器的放大倍数为1000,上限为10000Hz,时间常数为0.5 ms,高通滤波器为100 Hz。对每只斑马鱼的电极进行场电位(FP)记录。量化最大振幅和癫痫样放电事件的数量。
定量逆转录聚合酶链反应(qRTPCR)
记录运动活动后,用TRIzol试剂(Invitrogen,USA)从斑马鱼胚胎的大脑中提取总RNA。根据制造商的说明,使用Omniscript RT试剂盒(Qiagen,美国)将总RNA逆转录为cDNA。采用SYBR green mix(诺唯赞,中国)进行qRT-PCR,检测不同条件下c-fos、IL-1β、IL-6和TNF-α的mRNA表达。以β-actin作为内参基因。数据归一化为内参基因β-actin,并相对于对照幼鱼的表达进行定量。数值代表了图注中所示的几个独立生物样本的平均值,每个样本包括10个汇集的幼鱼。
整体原位杂交(WISH)
斑马鱼幼鱼的WISH按照Thisse的方案进行,并进行了修改。简单地说,我们设计了引物序列并用用DIG-RNA标记试剂盒(Roche,瑞士)合成了DIG标记的c-fos正义探针和反义探针。行为实验后,收集斑马鱼幼鱼,用4%多聚甲醛(PFA)在磷酸盐缓冲盐水(PBS)中固定过夜,并如前所述进行杂交。
免疫印迹
从斑马鱼幼鱼的大脑中提取总蛋白,然后用BCA分析进行定量。20个μg蛋白经SDS-PAGE分离,转移到PVDF膜上。该膜用5%的脱脂奶粉在Tris缓冲盐水(TBS,pH 7.4)中封闭,并与指示抗体在4◦C下孵育过夜。用TBS/T(含0.1%Tween20的TBS)洗涤后,将HRP偶联亲和纯化的驴兔抗IgG(1:5000)或山羊鼠抗(1:5000)在室温下孵育2h。用ECL底物孵育膜,用成像系统进行扫描(Tanon,上海,中国)。使用ImageJ1.8.0软件(贝塞斯达,马里兰州,美国)对图像进行分析。
细胞培养和转染
人胚胎肾(HEK)293 T细胞在添加10 %胎牛血清的DMEM中,37◦C,95%空气和5%二氧化碳的潮湿气氛中培养。培养基每两天更换一次。将编码人GABAA受体α1、β2和γ2亚基的cDNA亚克隆到pcDNA3.1载体中。转染前一天,将细胞以1×106个细胞/mL的密度置于10厘米的培养皿中。按照聚乙烯亚胺(PEI)试剂(40kD,Polyscinces)的方案进行转染。共转染了3 mg的GABAA受体cDNA。DNA:PEI的比例为1mg:2.5ml,α1:β2:γ2亚基的cDNA比例为1:1:1。
细胞活力分析
转染48 h后,将细胞置于96孔板中,用1 μg/mL LPS或100 nM/L TNF-α处理。在LPS或TNF-α孵育24 h后,采用细胞计数试剂盒-8(CCK-8)法检测细胞活力。用ELx-800酶标仪(Bio-Tek Inc.,Winooski,VT,USA)在450 nm处的分光光度法测定吸光度(光密度,OD)。
统计分析
数据用平均± SEM表示。在GraphPad Prism 8.0(GraphPad,圣地亚哥,CA,USA)中进行统计分析。使用未配对Student’st-test或双向方差分析和随后的Tukey多重比较检验来比较组间的差异。正态分布采用Kolmogorov-Smirnov 检验进行分析。P < 0.05为差异有统计学意义。
高温增加了PTZ诱导的斑马鱼幼鱼癫痫发作的易感性
为了确定短期温度升高对斑马鱼幼鱼PTZ诱发癫痫易感性的影响,分别将斑马鱼暴露于28◦C和32◦C的PTZ。测量癫痫发作评分、旅行距离和斑马鱼达到癫痫发作阶段(阶段2或阶段3)的潜伏期。在28◦C时,根据视频跟踪系统,幼虫表现出较低的运动能力(图1A),在30 min范围内的平均旅行距离为1325±185mm(图1B)。当环境温度设置为32◦C时,游泳活动略有增加,总距离为2693±230mm(图1b)(P<0.0001,Tukey’s检验)。经15 mM PTZ处理后,斑马鱼幼鱼的代表性游泳轨迹运动活动显著增加(图1A),28◦C平均距离为9415±201mm,32◦C平均距离为10680±210mm(图1B)(P=0.0003,Tukey检验)。
采用未成熟斑马鱼癫痫发作行为评分系统来评估不同温度下PTZ诱导下的行为变化。在没有PTZ刺激的情况下,所有斑马鱼幼鱼均处于第0或第1阶段,而PTZ暴露的幼鱼均达到第2或第3阶段(图1C),表明PTZ在两种温度下都诱导了癫痫样行为。然而,当温度从28◦C上升到32◦C时,斑马鱼幼鱼达到第3阶段的比例从35.00 %上升到68.33 %。为了研究不同水温和PTZ暴露对斑马鱼行为的影响,我们计算了斑马鱼达到癫痫发作阶段的时间潜伏期。暴露在PTZ斑马鱼幼鱼到达的第2/3阶段潜伏时间从28◦C时的119 ± 4 s下降到32◦C时的96±4s(图1D)(P < 0.0001,未配对Student’s t-test)。这些数据表明,高温增加了PTZ诱导的斑马鱼幼鱼对癫痫发作的易感性。

图1 温度对PTZ暴露条件下斑马鱼幼鱼运动活动的影响。(A)采用丹麦视觉XT运动跟踪软件在丹麦视觉视频跟踪系统中记录斑马鱼幼鱼30 min后的运动活动。在5 dpf时,斑马鱼接受不同的温度(28◦C和32◦C),暴露或不暴露15 mM PTZ。(B)对每一组的总旅行距离进行量化(每一组的n=24)。数据以平均± SEM表示。** P < 0.01通过双向方差分析和随后的Tukey多重比较检验。温度,F(1,92)= 38.74;PTZ,F(1,92)= 1444;温度×PTZ相互作用,F(1,92)= 0.05816。(C)癫痫发作评分通过录像获得,条形图显示了不同癫痫发作阶段的幼鱼的百分比(每组n=74)。(D)斑马鱼幼鱼达到第2期或第3期的潜伏期(每组n=120)。** P < 0.01采用未配对Student’s t检验。
采用前脑场电位记录法,观察PTZ诱导的斑马鱼幼鱼在短暂温度升高时的癫痫发作活动。PTZ的诱导导致了多尖峰、大振幅和长持续时间的突发放电,这与之前的报道相似(图2A)。高温没有引起显著的癫痫发作活动,而异常放电随着PTZ的暴露而增加(图2A)。在两种温度下,PTZ诱导最大振幅显著增加(43.01 ± 9.98 μV vs 11.04 ± 0.82 μV在28◦C,P=0.0284,Tukey检验;73.12 ± 7.39 μV vs 21.87 ± 1.52 μV在32◦C,P=0.0019,Tukey检验)(图2B)。高温只增加了PTZ诱导的斑马鱼的振幅(P=0.0381,Tukey’s检验)(图2B)。此外,我们还比较了各组间的癫痫样放电事件。PTZ增加了两种温度下每秒放电事件数(22.00 ± 1.73对0.33 ± 0.33,P = 0.0002;32◦C时± 3.22和0.67 ± 0.33,P < 0.0001,热疗仅增加了斑马鱼的事件数(P = 0.0350,图基测试)(图2C)。
c-fos是一种即时早期转录因子,在动物模型中作为癫痫发作的标志,包括经PTZ处理的斑马鱼幼鱼。因此,我们利用WISH和qRT-PCR在5 dpf条件下进一步研究了不同温度下斑马鱼幼鱼中cfos的表达。在28◦C时,在整个大脑中表现出的c-fos表达水平非常低(图2D和2E)。虽然升高的温度没有显著改变c-fos的表达(1.34 ± 0.37在32◦C,对照组在28◦C作为1),PTZ诱导了中枢神经系统(CNS)的强劲增加,包括端脑、视神经顶盖、中脑和后脑特别是在32◦C(32◦C时92±10 vs 28◦C 43±7)(P=0.0002,Tukey’s检测)。以上数据表明,在PTZ诱导的斑马鱼幼鱼模型中,高温能够通过上调c-fos的表达来诱导癫痫样行为。

图2 PTZ暴露不同温度下斑马鱼幼鱼大脑c-fos活性和表达。(A)在28◦C和32◦C条件下,斑马鱼幼鱼的代表性现场记录。(B)各组最大振幅的量化(每组n=3)。数据以平均± SEM表示。* P < 0.05,** P < 0.01,采用双向方差分析和随后的Tukey多重比较检验。温度,F(1,8)= 10.66;PTZ,F(1,8)= 44.07;温度×PTZ相互作用,F(1,8)= 2.365。(C)各组癫痫样出院事件的量化(每组n=3)。数据以平均± SEM表示。* P < 0.05,** P < 0.01,采用双向方差分析和随后的Tukey多重比较检验。温度,F(1,8)= 6.426;PTZ,F(1,8)= 199.5;温度×PTZ相互作用,F(1,8)= 5.541。(D)全贴式原位杂交(WISH)检测斑马鱼幼虫在28◦C和32◦C下C-mosmRNA的表达,以及5 dpf下15 mM PTZ的暴露。c-fos在中枢神经系统(CNS)阳性表达表现为深紫色。(E)不同处理后斑马鱼幼鱼大脑中c-fos mRNA水平的定量分析。数据归一化为内参基因β-actin,无PTZ暴露常温(28◦C)组c-fos mRNA的相对表达量设为“1’”(每组n=6,一个样本混合10个幼虫)。** P < 0.01通过双向方差分析和随后的Tukey多重比较检验。温度,F(1,20)= 13.58;PTZ,F(1,20)= 98.06;温度×PTZ相互作用,F(1,20)= 13.21。
高温促进了PTZ诱导的斑马鱼幼鱼产生促炎因子
IL-1β、IL-6和TNF-α是中枢神经系统产生的主要促炎因子。在5 dpf时,斑马鱼接受不同的温度(28◦C和32◦C),暴露或不暴露15 mM PTZ处理。采用qPCR方法检测促炎细胞因子IL-1β、IL-6、TNF-α的表达。我们发现上述3种细胞因子在32◦C时均增加,但在对照组中没有。虽然高温增加了促炎细胞因子的生产,但差异没有统计学意义。对于IL-1β,在每个温度下,随着PTZ暴露其表达量显著增加(图3A),而IL-6和TNF-α仅在32◦C时随PTZ暴露而增加(图3B和3C)。此外,PTZ诱导的斑马鱼在不同温度下各促炎因子的差异显著。结果表明,高温可能增加了PTZ诱导的斑马鱼幼鱼促炎因子的产生。

图3 PTZ暴露下不同温度下斑马鱼幼鱼促炎细胞因子的表达。在5 dpf时,斑马鱼接受不同的温度(28◦C和32◦C),暴露或不暴露15 mM PTZ。用qPCR检测促炎细胞因子IL-1β (A)、IL-6 (B)和TNF-α (C)的表达(每组n=6,共混合10个幼虫)。对照组在28◦C时各细胞因子的表达量任意取为1。* P < 0.05和** P < 0.01,通过双向方差分析和随后的Tukey多重比较检验。(A)温度,F(1,20)= 8.163;PTZ,F(1,20)= 41.27;温度×PTZ相互作用,F(1,20)= 1.748;(B)温度,F(1,20)= 7.674;PTZ,F(1,20)= 9.504;温度×PTZ相互作用,F(1,20)= 4.164;(C)温度,F(1,20)= 6.719;PTZ,F(1,20)= 15.51;温度×PTZ相互作用,F(1,20)= 2.463。
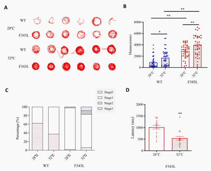
高温增加了Tg(hGABRG2F343L)斑马鱼幼鱼的运动活性,而不影响促炎因子的产生
为了进一步研究高温对癫痫发生中炎症过程的影响,我们应用了一个表达突变人GABRG2(F343L)转基因斑马鱼系。突变体GABRG2(F343L)转基因斑马鱼表现出自发的癫痫发作活动和惊厥行为,可作为一个再现人类癫痫综合征的有用模型。通过视频跟踪系统记录了转基因斑马鱼在不同温度下的运动活动(图4A)。在28◦C下,Tg(hGABRG2F343L)在30 min中的平均旅行距离为2898 ± 184 mm,远高于转染野生型(WT)GABRG2的对照组(889±151mm)(图4B)。当环境温度升高到32◦C时,F343L和WT斑马鱼的总距离分别增加到3898 ± 271 mm和1706 ± 212 mm,F343L突变体组更高(图4B),暗示高温增加了突变体GABRG2(F343L)转基因斑马鱼幼鱼的运动活性。双盲癫痫评分评估还显示,所有的斑马鱼幼虫在阶段0或阶段1WT组在28◦C和32◦C,而在F343L组,大多数幼鱼(95.83 %)留在阶段1和2.08 %的幼鱼达到阶段2在28◦C。随着温度的升高,8.51 % F343L转基因斑马鱼在第2阶段,8.51 %的幼鱼达到第3阶段(图4C),达到第2/3阶段的潜伏期从28◦C时的837 ± 113 s下降到32◦C时的342 ± 45 s(图4D)。暗示高温也增加了Tg(hGABRG2F343L)斑马鱼幼鱼癫痫发作的易感性。

图4 热疗对Tg(hGABRG2F343L)斑马鱼品系运动能力的影响。在5 dpf时,Tg(hGABRG2WT)和Tg(hGABRG2F343L)斑马鱼处于不同的温度(28◦C和32◦C)。(A)在28◦C和32◦C下,用etho视觉XT运动跟踪软件记录野生型GABRG2或突变型GABRG2(F343L)的斑马鱼幼鱼30 min的运动活动。(B)分析每组的总旅行距离(每组n=42)。数据以平均± SEM表示。* P < 0.05和** P < 0.01,通过双向方差分析和随后的Tukey多重比较检验。温度,F(1,164)= 18.47;F343L,F(1,164)= 98.57;温度×F343L相互作用,F(1,164)= 0.1875。(C)通过录像获得癫痫发作评分,条形图显示不同癫痫发作阶段的幼鱼百分比(每组n=60)。(D)Tg(hGABRG2F343L)斑马鱼幼鱼达到第2期或第3期的潜伏期(每组n=22)。** P < 0.01采用未配对Studeent’s t-test。
场电位记录显示,F343L组存在多峰放电(图5A),在两种温度下,最大振幅均比WT组增加(图5B)。在两种温度下,F343L组每秒放电事件数也增加,而高温只增加了F343L组的事件数量(图5C)。WISH图像显示广泛的c-fos在整个大脑中表达,特别是在32◦C时。虽然温度升高对WT组c-fos的表达没有显著影响,F343L组的c-fos随温度的升高而显著升高(图5E)。以上数据表明,在Tg(hGABRG2F343L)斑马鱼中,高温也可以通过上调c-fos的表达来诱发癫痫样行为。

图5 Tg(hGABRG2F343L)斑马鱼在不同温度下c-fos的脑活动和表达。(A)从Tg(hGABRG2WT)和Tg(hGABRG2F343L)斑马鱼幼鱼在28◦C和32◦C下获得的代表性现场记录。(B)各组最大振幅的量化(每组n=3)。数据以平均± SEM表示。* P < 0.05,** P < 0.01,采用双向方差分析和随后的Tukey多重比较检验。温度,F(1,8)= 1.504;F343L,F(1,8)= 46.68;温度×F343L相互作用,F(1,8)= 1.039。(C)各组癫痫样出院事件的量化(每组n=3)。数据以平均± SEM表示。* P < 0.05,** P < 0.01,采用双向方差分析和随后的Tukey多重比较检验。温度,F(1,8)= 6.231;F343L,F(1,8)= 192.3;温度×F343L相互作用,F(1,8)= 6.231。(D) WISH检测Tg(hGABRG2WT)和Tg(hGABRG2F343L)斑马鱼在28◦C和32◦C在5 dpf时c-fos mRNA的表达。c-fos阳性表达呈深紫色。(E)转基因斑马鱼幼鱼大脑中c-fos mRNA水平的定量分析。数据归一化为内参基因β-actin,WT组在常温(28◦C)下c-fos mRNA的相对表达量设为“1’”(每组n=6,1个样本混合10个幼虫)。** P < 0.01通过双向方差分析和随后的Tukey多重比较检验。温度,F(1,20)= 2.314;F343L,F(1,20)= 19.18;温度×F343L相互作用,F(1,20)= 0.2306。
在突变体GABRG2(F343L)转基因斑马鱼幼鱼中也检测到了促炎因子。突变GABRG2(F343L)转基因斑马鱼幼鱼显示IL-1β和IL-6表达在正常温度下与WT组相比增加(图6A-C)。与未转染的斑马鱼相反,高温并不影响WT或突变体转基因斑马鱼中IL-1β、IL-6和TNF-α的表达(图6A-C)。

图6 LPS或DEX在不同温度下对Tg(hGABRG2F343L)斑马鱼运动活性和促炎细胞因子的影响。用qPCR方法检测Tg(hGABRG2WT)和Tg(hGABRG2F343L)斑马鱼(每组n=-4~6)中IL-1β (A)、IL-6 (B)和TNF-α (C)的表达。将28◦C时Tg(hGABRG2WT)斑马鱼中各细胞因子的表达量任意取为1。* P < 0.05,** P < 0.01,采用双向方差分析和随后的Tukey多重比较检验。(A)温度,F(1,20)= 3.361;F343L,F(1,20)= 8.307;温度×F343L相互作用,F(1,20)= 1.878,(B)温度,F(1,16)= 2.457;F343L,F(1,16)= 15.34;温度×F343L相互作用,F(1,16)= 3.425,(C)温度,F(1,12)= 7.222;F343L,F(1,12)= 8.493;温度×F343L相互作用,F(1,12)= 0.0009071。(D) Tg(hGABRG2WT)斑马鱼和Tg(hGABRG2F343L)斑马鱼在不同温度(28◦C和32◦C),LPS(80 μg/mL)或DEX(1 μg/mL)暴露。对每组行走的总距离进行量化,数据以平均± SEM表示(每组n=32)。* P < 0.05,** P < 0.01,采用双向方差分析和随后的Tukey多重比较检验。温度,F(1,186)= 3.413;药物,F(2,186)= 43.69;温度×药物相互作用,F(2,186)= 3.876。(E)F343L斑马鱼幼虫经LPS或DEX暴露达到第2期或第3期的潜伏期(每组n=3)。* P < 0.05,** P < 0.01,采用双向方差分析和随后的Tukey多重比较检验。温度,F(1,12)= 32.08;F343L,F(2,12)= 20.77;温度×F343L相互作用,F(2,12)= 3.476。(F)用qPCR检测Tg(hGABRG2F343L)斑马鱼在不同温度下(28◦C和32◦C)中IL-1β、IL-6和TNF-α的表达(每组=3,10只幼虫)。F343L组各细胞因子的表达量任意取1,图中数据为DEX处理后与处理前的表达量比例。
抑制炎症反应可降低PTZ诱导或GABRG2(F343L)转染斑马鱼幼鱼的兴奋性
DEX是一种广泛使用的用于治疗炎症的皮质类固醇。在这里,我们使用DEX来检测抑制炎症是否可以降低PTZ诱导或突变GABRG2(F343L)转染斑马鱼的兴奋性。在未转染的斑马鱼中,DEX处理对斑马鱼的活性没有明显影响(图7A)。在PTZ诱导斑马鱼中,DEX降低了两者在28◦C时的旅行距离(图7B)。PTZ诱导斑马鱼达到2/3期的潜伏期没有显著变化(图7C)。在PTZ诱导的28◦C和32◦C的斑马鱼中,促炎因子的表达降低(图7D)。结果表明,抑制炎症反应可降低PTZ诱导的斑马鱼或GABRG2(F343L)转染的兴奋性。
在突变体GABRG2(F343L)转基因斑马鱼中,只有在32◦C下,DEX处理才降低了旅行距离(图6D)。与PTZ诱导的斑马鱼相反,在32◦C时,DEX处理后,GABRG2(F343L)转基因斑马鱼达到2/3期的潜伏期显著降低(图6E)。然而,在两种温度下,促炎因子的表达均无显著变化(图6F)。

图7 LPS或DEX对不同温度下斑马鱼幼鱼运动活动和促炎细胞因子的影响。(A)在5 dpf时,斑马鱼在不同温度(28◦C和32◦C),LPS(80 μg/mL)或DEX(1 μg/mL)暴露。对每组行走的总距离进行量化,数据以平均± SEM表示(每组n=32)。* P < 0.05,** P < 0.01,采用双向方差分析和随后的Tukey多重比较检验。温度,F(1,186)= 30.19;药物,F(2,186)= 25.25;温度×药物相互作用,F(2,186)= 2.662。(B)PTZ(15mM)诱导的斑马鱼在不同温度(28◦C和32◦C)下,用LPS(80 μg/mL)或DEX(1 μg/mL)暴露。对每组行走的总距离进行量化,数据以平均± SEM表示(每组n=40)。* P < 0.05,** P < 0.01,采用双向方差分析和随后的Tukey多重比较检验。温度,F(1,234)= 12.69;药物,F(2,234)= 183.3;温度×药物相互作用,F(2,234)= 6.534。(C)PTZ诱导的斑马鱼幼鱼经LPS或DEX暴露达到第2期或第3期的潜伏期(每组n=22)。* P < 0.05通过双向方差分析和随后的Tukey多重比较检验。温度,F(1,126)= 10.93;药物,F(2,126)= 4.940;温度×药物相互作用,F(2,126)= 1.611。(D)用qPCR检测PTZ诱导的不同温度(28◦C和32◦C)下斑马鱼IL-1β、IL-6和TNF-α的表达(每组n=4~6,幼鱼10个混合)。PTZ组中各细胞因子的表达量任意取1,图中数据为DEX处理后与处理前的表达量比例。* P < 0.05和** P < 0.01通过非配对Student’s t-test。
高温改变了斑马鱼幼鱼体内GABRG2的表达
在许多癫痫模型中,GABRG2亚基表达的改变可能是导致癫痫发生的原因。在这里,我们检测到在28◦C和32◦C时,PTZ刺激下斑马鱼大脑中GABRG2的表达上调。在较高的温度下,其上调尤其显著(图8a和8B)。

图8 不同温度下PTZ暴露对GABRG2表达的变化。(A)在5 dpf时,斑马鱼接受不同的温度(28◦C和32◦C),暴露或不暴露15 mM PTZ。用Western印迹法检测斑马鱼幼鱼大脑中GABRG2蛋白表达水平的代表性图像。采用GAPDH作为内加载对照。(B)GABRG2(n=4)。数据以平均± SEM表示。** P < 0.01采用双向方差分析和随后的Tukey多重比较检验。温度,F(1,12)= 68.83;PTZ,F(1,12)= 202.5;温度×PTZ相互作用,F(1,12)= 27.96。
LPS增加了转染突变GABRG2亚基的HEK293T细胞的促炎因子
为了进一步证实促炎因子在体外对癫痫中的作用,我们测定了在LPS或TNF-α刺激下表达突变体GABRG2(F343L)亚基的HEK293T细胞的细胞活力。CCK-8数据显示,LPS不影响细胞活力,而在WT GABRG2或突变GABRG2(F343L)转染的细胞中,TNF-α显著降低了细胞活力(图9A)。LPS处理后,IL-1β和IL-6表达在突变GABRG2(F343L)转染细胞增加,而不是WT GABRG2转染细胞(图9B和9C)。LPS刺激对TNF-α的产生没有显著影响(图9D)。数据表明,LPS刺激增加了突变体GABRG2(F343L)转染细胞中IL-1β和IL-6的产生,这与体内实验一致,且促炎因子的产生并不依赖于癫痫发作的发生。结果还表明,IL-1β和IL-6均有升高可能与PTZ诱导和突变的GABRG2(F343L)转基因斑马鱼的癫痫发生有关。

图9 LPS和TNF-α对转染了α1、β2和γ2 GABAA受体亚基的HEK293T细胞的影响。将表达GABAA受体α1,β2,和γ2亚基(WT)或γ2亚基(F343L)的HEK293T细胞用1 μg/mL LPS或100 nM/L TNF-α处理24小时。(A)细胞采用CCK-8法评估细胞活力(每组n=11)。** P < 0.01通过双向方差分析和随后的Tukey多重比较检验。F343L,F(1,58)= 1.113;药物,F(2,58)= 437.5;F343L×药物相互作用,F(2,58)= 17.26。用qPCR(n = 5)检测转染的HEK293T细胞中IL-1β (B)、IL-6 (C)和TNF-α (D)的表达。* P < 0.05,** P < 0.01,采用双向方差分析和随后的Tukey多重比较检验。(B) F343L,F(1,24)= 5.700;药物,F(2,24)= 6.389;F343L×药物相互作用,F(2,24)= 4.635。(C) F343L,F(1,24)= 8.839;药物,F(2,24)= 13.63;F343L×药物相互作用,F(2,24)= 3.944。(D) F343L,F(1,24)= 0.9603;药物,F(2,24)= 41.07;F343L×药物相互作用,F(2,24)= 0.3541。
讨论
FS是最常见的儿童癫痫发作形式,发生在3-5%的5岁前儿童。FS可分为简单FS或复杂FS。复杂的FS往往会导致严重的后果和共病,需要适当的治疗。为了进一步研究FS的相关机制,我们在本研究通过PTZ暴露或突变GABRG2(F343L)表达建立了两种具有FS表型的热诱导斑马鱼模型。我们证实,在这两种模型中,热疗增加了对癫痫发作的易感性和神经元活动,并且神经炎症参与了热疗诱导的癫痫,这表明炎症是治疗发烧相关性癫痫的一个靶点。
炎症过程已经在许多癫痫发作和癫痫的实验模型以及癫痫患者中被观察到,这表明神经炎症在癫痫发作的严重程度和发生中起着至关重要的作用。在PTZ诱导大鼠海马体模型中,IL-1β及其受体显著增加。我们的数据还表明,PTZ能够在常温下诱导斑马鱼幼鱼产生IL-1β,这与之前的研究结果一致。此外,我们还证实了突变体GARBG2(F343L)转基因斑马鱼幼鱼中IL-1β和IL-6的增加,这可能是导致较高的癫痫易感性的原因。在电刺激大鼠模型中,海马内给予LPS可增加IL-1β的表达和谷氨酸的浓度,从而促进癫痫的发生。与对照组相比,重度癫痫患者血清中HMGB1、TLR4、TNF-α、IL- 1β、IL-1R1水平均升高。这些炎症介质有多种来源,包括神经胶质细胞、神经元、外周血免疫细胞和血脑屏障的内皮细胞。此外,HMGB1抑制剂通过调节HMGB1/TLR4/NF-κB通路,在PTZ诱导的成年斑马鱼慢性癫痫发作模型中发挥了抗惊厥作用。胸腺激活调节趋化因子(TARC),也被称为CC趋化因子配体17,是另一个有前途的耐药性癫痫患者的生物标志物。上述实验研究结合临床观察表明,这些细胞因子是新的癫痫标志物和难治性癫痫治疗策略的潜在靶点。FS及相关癫痫综合征涉及免疫机制,但其确切的潜在致病过程尚未阐明。在新生大鼠中,皮质和海马中TNF-α、IL-1β和TLR4的增加与FS相关。据报道,全身给药LPS增加了海马和下丘脑中IL-6和TNF-α的产生。在这里,我们证明了热疗只诱导PTZ诱导的斑马鱼幼鱼产生促炎因子,而不诱导突变的GARBG2(F343L)转基因斑马鱼幼鱼,这表明突变的GABRG2可能随着温度增加而影响促炎因子的产生。我们证明,LPS诱导的炎症足以增加在更高温度下的运动活性,抑制炎症可以降低PTZ诱导的斑马鱼幼鱼的兴奋性。许多促炎细胞因子的产生,包括IL-1β、IL-6和TNF-α,可以通过LPS刺激介导激TLR4和激活核因子-kappaB(NF-κB)系统。TLR4是促炎分子HMGB1的受体,而HMGB1/TLR4通路的激活已在各种实验性致癫痫性损伤研究中得到证实。体外实验进一步表明,LPS诱导了炎症因子IL-1β和IL-6的产生,这与体内实验结果一致。由于TNF-α在体外不受LPS刺激的显著影响,体内TNF-α的增加可能是癫痫发作的结果,从而损害脑细胞活力。有证据表明,神经炎症和癫痫发作之间可能存在相互作用。
炎症在癫痫中发挥至关重要的作用,它成为治疗目标发热癫痫TAK- 242,一个特定的TLR4抑制剂,可以减少炎症细胞因子和TLR4表达皮质和海马,增加癫痫阈值和减少癫痫发作持续时间,表明抑制炎症可能有利于控制FS和TLR4是FS治疗的潜在目标。一些抗炎疗法,包括皮质类固醇和静脉免疫球蛋白(IVIg),也被报道在治疗发烧相关癫痫方面有一些效果,但在大多数情况下,它们不足以预防癫痫发生。在我们的实验中,我们证明了DEX对炎症的抑制对PTZ诱导的癫痫模型和高温诱导的Tg(hGABRG2F343L)转基因斑马鱼具有抗惊厥作用,进一步为炎症是FS的治疗靶点提供了一个很有希望的论点。
炎症可能通过影响谷氨酸和GABA神经递质的释放以及它们的受体的调节,从而参与癫痫发。在2-5天的大鼠中,热疗后脑脊液中GABA水平下降,这是通过抑制谷氨酸脱羧酶(GAD)活性来介导的,从而导致发热性惊厥。在PTZ处理的大鼠中,海马体中GABAA受体α1和γ2亚基的表达增加。GABAA受体γ2亚基,GABRG2,与广泛性癫痫综合征相关,而GABRG2的突变或缺失已被报道通过GABAergic通路信号中断与FS和GEFS +相关。通过GABAA受体调节剂增强GABA介导的神经元活性抑制是用作FS的常用药物。然而,在FS早期,GABAergic信号增强可能加重癫痫活动。在这里,我们发现在斑马鱼幼鱼中,GABRG2的表达随着PTZ的诱导而增加,这可能是对紧张性抑制降低的适应性反应。另一方面,携带GABRG2(F343L)突变的斑马鱼,在该模型中,GABRG2的表达显著下降,在高温和PTZ诱导下诱发癫痫的易感性增加,进一步表明GABA传递的失调在FS中发挥了重要作用。然而,GABRG2表达的增加和减少在FS的炎症过程中是否具有相同的调控机制,仍有待进一步研究。
结论
综上所述,我们证实了FS中诱导神经炎症,促炎因子特别是IL-1β和IL-6的表达增加是癫痫发生的原因。我们的研究结果还表明,GABRG2的失调可能在发热相关癫痫的炎症反应中发挥重要作用。此外,抗炎策略可能能够抑制癫痫发作,炎症成为发烧相关癫痫治疗的潜在靶点。
基金:江苏省自然科学基金资助项目(项目No.BK20201440),国家自然科学基金项目(82271487,81771404),江苏省高等学校重点学术发展项目(PAPD)。
原文:Liang, W., Wang, J., Sui, J., Yun, F., Shen, Y., Zhou, J., Wu, Y., Shen, D., and Zhang, Q. Inflammation as a target for the treatment of fever-associated epilepsy in zebrafish larvae. International Immunopharmacology, 2023, 116.
详细网址:https://www.sciencedirect.com/science/article/abs/pii/S156757692300125X