杂志:PLOS Biology | https://doi.org/10.1371/journal.pbio.3000585 January 6, 2020
影响因子:9.8(2022)
年份:2019
通讯作者:caghan.kizil
通讯作者单位:德国Helmholtz协会神经退行性疾病研究中心,德累斯顿
摘要
背景:最近有人提出,为大脑提供新的神经元可以对抗阿尔茨海默病(AD)。这一具有挑衅性的想法需要在实验模型中进行进一步的测试,从而研究疾病诱导的神经元再生的分子基础。我们之前发现斑马鱼可以刺激AD患者的神经干细胞(NSC)可塑性和神经发生,这有助于了解在患病哺乳动物大脑中开发新神经元的机制。方法和结果:在这里,通过单细胞转录组学,我们发现淀粉样蛋白毒性诱导的白细胞介素-4 (IL4)通过抑制色氨酸代谢和减少血清素的产生促进NSC增殖和神经发生。血清素通过下调脑源性神经营养因子(brain-derived neurotrophic factor, BDNF)在脑室周围神经元中的表达抑制NSC增殖。在斑马鱼中,BDNF通过激活b细胞(NFkB)信号的神经生长因子受体A (NGFRA)/核因子“kappa-轻链增强子”增强NSC的可塑性和神经发生,但在啮齿动物中没有。结论:总的来说,我们的结果表明,在斑马鱼AD后,复杂的神经元-胶质细胞相互作用调节再生神经发生。
前言
阿尔茨海默病(Alzheimer disease, AD)包括突触变性、神经元死亡、慢性炎症、血管功能受损和神经干细胞(neural stem cells, NSCs)可塑性降低等多种病理改变。在AD患者和实验动物模型中观察到的认知能力下降主要是由神经网络完整性降低引起的。传统上,拯救认知能力下降和神经元死亡的努力主要集中在神经元室和旨在防止神经元的死亡,但这并没有在临床上取得预期的成功。提出了另一种方法,通过增加新神经元的产生来补充神经元室的治疗,以提供患病电路的弹性和强度。然而,人类大脑中的神经发生是相当有争议的。尽管许多报告记录了人类成人神经发生的存在,并且一些研究表明促进神经发生可能是缓解认知能力下降的可行选择,但AD患者神经发生结局的潜在益处需要进一步调查和关键测试。此外,在AD条件下,哺乳动物NSCs的增殖能力显著降低,为了使神经发生成为治疗神经系统疾病的可行选择,哺乳动物NSCs必须首先具有可塑性。因此,研究在AD过程中NSCs如何增殖和神经源性可以为该疾病的治疗提供重要的临床影响;然而,对于神经干细胞增强其增殖反应的机制知之甚少。最近,我们建立了一个斑马鱼模型,该模型可以概括人类AD的症状,如神经元死亡、突触变性、慢性炎症和认知能力下降。有趣的是,与人类相比,斑马鱼的大脑可以通过一种先前未被发现的涉及白细胞介素-4 (IL4)的神经免疫调节来增强NSC的增殖和神经发生。死亡神经元分泌的IL4激活小胶质细胞,进而激活NSC增殖。我们还发现,在AD的体外3D还原模型中,IL4可以逆转NSC的病理作用。然而,IL4在淀粉样蛋白毒性后调控NSC增殖和神经发生的机制尚不清楚。在这篇论文中,使用单细胞测序,我们发现了一种先前未被记录的IL4依赖机制,该机制调节成年斑鱼大脑中的NSC可塑性,通过该机制,IL4调节血清素的产生,从而抑制NSCs并置于脑室周围神经元中脑源性神经营养因子(BDNF)的产生。我们发现BDNF需要通过其受体神经生长因子受体A (NGFRA)激活NSC的可塑性、NSCs的增殖和神经发生,而NGFRA的阻断会降低NSC的增殖。总的来说,我们的研究结果确定了IL4通过斑马鱼大脑神经元中BDNF的血清素依赖性表达来调节NSC可塑性的机制,并证明了NSCs基于受体表达的功能异质性。我们的研究结果将为NSCs的神经免疫调控、NSC增殖的神经元控制以及NSC亚型对斑马鱼不同信号的差异反应提供概念基础。这种理解可能有助于通过增加神经发生来开发AD的新疗法。
道德声明
所有动物实验均按照德国萨克森州管理办公室(landesdirecktion Sachsen)的Referate 25/26 (Veterinärwesen, Pharmazie, und GMP)和德累斯顿工业大学伦理委员会(Kommission f<e:1> r Tierversuche)的动物实验许可进行。根据指南和欧盟指令2010/63第33条和附件III(许可证编号:TVV-35/2016和TVV-52/2015)维护和处理斑马鱼。小鼠实验中,APP/PS1小鼠按既定方案饲养繁殖(许可号:TVV 87/2016)。
动物处理和饲养
在斑马鱼研究中,使用6- 8月龄野生型AB株、Tg(her4.1:GFP)和Tg(NFkB GFP)两种性别的鱼。在每组实验中,将同一窝鱼随机分配到不同的实验组。小鼠实验采用12个月大的转基因小鼠和野生型幼鼠(仅限雄性)。根据标准程序对全贴装(全胚胎或解剖脑)和成人脑切片进行原位杂交和抗体标记。
成年斑马鱼的肽合成、脑室显微注射
a - β42的合成采用标准的9-芴基甲氧基羰基(Fmoc) (Merck, Darmstadt, Germany)化学,以2-(1h -苯并三唑-1-基)-1,1,3,3-四甲基脲基六氟磷酸(HBTU) (Merck, Darmstadt, Germany)作为偶联剂,在自动化固相肽合成仪上进行,如先前详细描述的。如前所述,在成年斑马鱼脑中进行脑室显微注射(CVMI)。简而言之,斑马鱼首先被麻醉,直到眼球运动停止。使用30g的针尖在视神经顶盖上方的颅骨上做了一个小切口,但没有损伤脑组织。装有注射溶液的玻璃毛细管(WPI, Saratosa, FL)通过切口插入,使玻璃毛细管的尖端朝向端脑。如前所述,使用最佳微注射器参数进行注射。PBS (1 μl), Aβ42 (1 μl, 20 μl), IL4 (1 μl, 10 μg/ml, ThermoFisher Scientific, Darmstadt, Germany), BDNF (1 μl, 100ng/ml, R&D Systems, Minneapolis, MN), 5-HT (1 μl, 100 μl, Merck, Darmstadt, Germany), ngfra mori注射pholino (Iul, 10uM)。更多信息见S1表。
BrdU治疗
将实验斑马鱼浸入新鲜配制的10 mM BrdU (Sigma-Aldrich, Darmstadt, Germany)溶液中,每天以2和3 dpi浸泡8小时。在所有BrdU-chase实验中,在14 dpi时处死鱼,并对脑样本进行组织学准备。
斑马鱼组织制备,免疫组化和ISH
在适当的时间点杀死斑马鱼,解剖头部,使用2%多聚甲醛在4℃下进行过夜固定(Merck, Darmstadt, Germany)。为了冷冻保护和脱钙,将头在20%蔗糖(Merck, Darmstadt, Germany) / 20%乙二胺四乙酸(EDTA, Merck, Darmstadt, Germany)溶液中4℃孵育过夜。第二天,将头包埋在20%蔗糖(Merck, Darmstadt, Germany) /7.5%明胶(Merck, Darmstadt, Germany)的冷冻保护剂切片树脂中,在80°C下保存。这些样品使用低温恒温器冷冻切片成12um厚的切片,并收集到玻璃载玻片上,然后在-20°C保存对于免疫组化,切片在室温下干燥,然后在含0.03% Triton X-100 (Merck, Darmstadt, Germany) (PBSTx)的PBS中洗涤。然后将载玻片与所需的一抗在4°C下孵育过夜。次日,用PBSTx洗涤3次载玻片,在室温下用合适的二抗孵育2小时。然后用aquamount (Thermo Fisher Scientific, Darmstadt, Germany)清洗几次载玻片。TUNEL法检测凋亡细胞,使用ApopTag Red原位凋亡检测试剂盒(Merck, Darmstadt, Germany)。对于ISH,使用DIG RNA标记试剂盒(Roche, Basel, Switzerland)从以下基因转录本构建的克隆中生成地高igenin (DIG, Roche, Basel, Switzerland)标记探针:htrlaa, htrlab, htrld, bdnf, ntrk2a, ngfra。斑马鱼组织制备、冷冻切片、免疫组化和ISH的详细方案先前已被描述。有关试剂的进一步信息见S1表。
实时定量PCR
从每个实验的成年斑马鱼端脑中分离总RNA 1 dpi后分组。使用Superscript IV VILO Master混合试剂盒(Invitrogen, Carlsbad, CA)根据制造商的要求,从每组中提取1 μg RNA进行逆转录 er的指示。实时PCR在CFX96 real-time System (BIORAD, Hercules, CA), 10 μl反应体积包含SYBR Green I Master mix(罗氏, 巴塞尔,瑞士),1um引物和cDNA。qPCR数据分析采用rela- pcr法 使用β -肌动蛋白作为管家基因的保护性基因表达方法。所用引物的列表 qPCR的方法见S1表。
成年小鼠脑内注射BDNF
在小鼠实验中,将100 ng BDNF (1 μl, 100μg/ml, R&D Systems, Minneapolis, MN)注射到成年小鼠的一个脑半球,另一个脑半球注射1 ul PBS作为对照。注射过程按照先前制定的方案进行[96]。将小鼠置于诱导室中,用氧和异氟烷(Sigma-Aldrich, Darmstadt, Germany)混合流麻醉。在动物平躺后,气体流向立体定向框架的鼻锥。然后迅速将小鼠置于鼻锥上,以持续供应异氟烷和氧气。耳栅被固定以固定头部。手术前皮下注射镇痛剂,以减少麻醉恢复后可能出现的疼痛。在整个手术过程中,动物被放置在预热的热垫上,以防止体温过低。为了防止角膜脱水和进一步致盲,用保护软膏覆盖眼睛。手术中使用的所有工具均使用乙醇和/或Microzide (Sigma-Aldrich, Darmstadt,德国)消毒。以布雷格玛为参照点,在大脑两侧确定注射到DG的坐标,并在颅骨上仔细钻孔。然后缓慢插入毛细管至距颅骨水平1,900 um深度,并以200 nl/min的速度注入1 μl BDNF (100ug/ml, R&D Systems, Minneapolis, MN)。注射后将毛细血管保持在体内5分钟以防止后溅,然后缓慢缩回。在另一个半球进行相同的程序,注射1ul PBS。然后释放耳条,用PBS浸湿皮肤以恢复弹性并缝合。然后用消毒液(聚维酮,Sigma,达姆施塔特,德国)处理伤口。将小鼠置于单独的笼子中,在红灯下与水和预先浸泡的食物(使动物更容易在手术后咬人)。术后24小时再次注射镇痛药。注射后48小时处死小鼠,取脑并进一步处理。
小鼠组织准备和染色
取脑时,成年小鼠经腹腔注射a 氯胺酮(Bio-Techne GmbH,威斯巴登,德国)和Xylazine (Sigma- Aldrich, Darmstadt,德国)(0.25 mL / 25 g体重),然后心内注射 用0.9% NaCl(默克,达姆施塔特,德国)灌注,然后是冷新鲜制备的4% PFA(磷酸盐缓冲液[pH 7.4])。术后取灌注脑,4%固定 在4˚C条件下将PFA浸泡24小时,然后用PBS洗涤3次。对于组织的冷冻保存, 固定的大脑进一步在30%蔗糖中孵育过夜(默克,达姆施塔特,德国) 在4˚C的PBS溶液中。用微电极制备了40 μm厚度的自由漂浮切片 采用徕卡SM2010R, Nussloch,德国),连续收集6个系列 24孔板中的低温保存液。然后将切片保存在- 20˚C下进行进一步保存 实验。在IHC前,将自由漂浮的切片在PBS中洗涤3次,封闭 10%驴或山羊血清(Abcam,剑桥,英国)与0.2% Triton X-100(默克,达姆- 在4˚C条件下孵育过夜 用0.2% Triton X-100在3%驴或山羊血清(Abcam,剑桥,英国)中确定稀释的所需一抗。切片在1小时内清洗3次 在室温下用正确的二抗试剂再孵育4小时 符合所需的荧光团。经过短时间洗涤后,样品在DAPI (Invi- trogen, Carlsbad, CA)在PBS(1:5 000)中稀释10分钟。另设3个洗涤步骤 然后将样品安装在带电玻片上(SuperFrostTM,默克, 达姆施塔特,德国)。安装好后,将玻片晾干,用盖玻片覆盖 使用Aqua Mount。有关试剂的进一步信息见S1表。
成像和量化
使用ZEN软件(Carl Zeiss, Jena, Germany)在配有apoome或Zeiss Axiolmager Z1 (Oberkochen, Germany)的蔡司荧光显微镜上获取图像,并使用ZEN (Carl Zeiss, Jena, Germany)或ImageJ (https://imagej.nih.gov/ij/)软件进行分析。定量以双盲方式进行。斑马鱼的体视定量是通过人工计数从端脑(尾侧嗅球到吻侧视顶盖)整个部分的三分之一进行的。使用ImageJ (https://imagej.nih.gov/ij/)软件的3D对象计数器模块对血清素能密度进行定量。除非另有说明,在所有ISH和IHC染色中,至少使用4只动物,每只动物至少使用5至12个组织学切片进行体视学分析。
统计分析
所有试验至少进行2次重复。对于两个特定实验组的比较,采用双尾Student t检验。使用Microsoft Excel (Microsoft Corporation, Redmond, WA)进行统计分析。p值小于0.05被认为是显著的。图中的误差条表示标准差。*(p< 0.05), (p< 0.01), (p< 0.001)表示显著性,n.s.(无显著性,p>0.05)。没有样本集被排除在分析之外,除非组织学切片在采集过程中严重受损(占分析的所有切片少于4%)。
细胞解离,分选,全转录组和单细胞测序
使用冰冷的PBS对端脑进行解剖,使用神经组织解离试剂盒(Miltenyi Biotec, Bergisch Gladbach, Germany)按照制造商的说明并按照前面的描述[30]进行细胞解离。按照描述[20,30]对整个转录组进行深度测序。对于单细胞测序,分离的细胞通过40微米的细胞过滤器。活性指示剂(碘化丙啶,默克,达姆施塔特,德国)和绿色荧光蛋白对活细胞进行分选。将细胞悬液装入10X Chromium系统(10X Genomics, Pleasanton, CA)[97]。10X库是按照制造商的说明准备的。原始测序数据由10X genomics提供的默认选项的cell ranger软件处理。这些reads与斑马鱼参考转录组(ENSEMBL Zv10, release 91)对齐。Seurat (https://satijalab.org/seurat/)[98]使用分析矩阵作为下游数据分析的输入。按照描述进行分析。
数据分析
由Seurat Read10X函数用于生成矩阵。包含超过1000个 15,000个UMI基因和500 ~ 2,500个独特基因被纳入研究。多单元和线粒体基因超过6%的细胞被从进一步分析中移除。在少于5个细胞中发现的基因也从分析中被移除。对数据进行标准化处理 采用“LogNormalize”方法,并用“scale”进行缩放。因子= 1e4”。可变基因 使用FindVariableGenes检测。每个样本中最易变的前1000个基因是 合并,对变异基因进行典型相关分析(CCA)。一个使用RunMultiCCA函数,使用num.ccs = 30创建合并的Seurat对象。的 典型相关强度使用num.dims = 1:30计算。减少是每由还原形成的。Type = " cca ", dims。使用= 1:30。使用模糊对样品进行对齐。Align = 1:30。使用排列整齐的CCA和1:30的亮度,以分辨率发现细胞团 1.0. 使用tSNE函数在2D上显示簇。我们确定了主要的细胞群和 神经元和pc亚群如所述。
通过机器学习、途径分析和相互作用映射来识别细胞类型
我们使用所有错误检测率(FDR) <0.1的标记基因进行基因本体(GO)分析和kegg通路分析,使用GOStats(1.7.4)和GSEABase(1.40.1)作为阈值,p< 0.05。为了确定deg,我们使用FindMarkers函数,使用所有样本中至少有3个细胞的细胞簇。对于显著表达的基因,采用p <0.05。利用机器学习算法对血清素单细胞测序数据集中的细胞类型进行鉴定。确定3个样本(PBS、AB42和IL4如前所述每个细胞的前5个标记基因。这些基因被用来训练随机森林算法(https://cran.r-project.org/web/packages/randomForest/index.html)从现有样本中学习细胞类型。对5-HT处理后的细胞进行预测。如前所述,我们鉴定了标记基因、deg和相互作用图谱[34]。我们还进行了Seurat (https://satijalab.org/seurat/)分析,并确定无论使用何种方法,实验结论都是一致的(S5图)。为了识别特定细胞类型中的deg,我们在r -对象中添加了新的“标识”如下:处理(PBS, AB42, IL4, 5HT或AB42/IL4细胞一起)_主要细胞类型(Im, PC, NN, OPC/ODI或OPC/OD_2) _受体名称。每次处理后,使用Seurat中的FindMarkers功能鉴定每个细胞中的deg。p<0.05, lavg_logFC >0.25个为显著表达基因;如前所述,过多代表的Go术语和KEGG通路使用p< 0.05。从deg中选择htrld阳性细胞,绝对对数倍变化标准>0.25。
电生理学
成年斑马鱼在冷冻的细胞外溶液中进行冷麻醉。头骨被移除了,以便进入大脑。仔细解剖脑组织并转移到记录室,连续灌注细胞外溶液,其中含有135.2 mM NaCl (Merck, Darmstadt, Germany)、2.9 mM KCI (Merck, Darmstadt, Germany)、2.1 mM CaCl2 (Merck, Darmstadt, Germany)、10 mM HEPES (Merck, Darmstadt, Germany)和10 mM葡萄糖(pH 7.8;290 mOsm(默克,达姆施塔特,德国)。对于her4.1:GFP细胞在电压钳模式下的细胞内全细胞记录,电极(电阻,3-5 MΩ)从硼硅酸盐玻璃(外径,1.5 mm;内径:0.87 mm;Hilgenberg GmbH, Malsfeld, Germany),在微移液器(Sutter Instruments, Novato, CA)上填充细胞内溶液,其中含有120 mM k -葡萄糖酸盐(Merck, Darmstadt, Germany), 5 mM KCI (Merck, Darmstadt, Germany), 10 mM HEPES (Merck, Darmstadt, Germany), 4 mM MgATP (Merck, Darmstadt, Germany), 0.3 mM NaGTP和10 mM na -磷酸肌酸(pH 7.4;275 mOsm,默克,达姆施塔特,德国)。在显微镜下观察gfp阳性细胞;Luigs & Neumann, Ratingen, Germany)配备了CCD相机(Lumenera),然后专门针对他们。在施加恒定正压的情况下,使用电动微机械(Luigs & Neumann, Ratingen, Germany)将细胞内膜片钳电极推进到细胞。细胞内信号用MultiClamp 700B细胞内放大器(Molecular Devices, San Jose, CA)放大。在整个录音过程中,所有细胞都夹紧在70 mV。所有实验均在室温(23°C±1°C)下进行。血清素(100 μ m;在所有记录的生理溶液中加入Sigma-Aldrich,达姆施塔特,德国),使用AxoGraph(版本X 1.5.4;AxoGraph Scientific,悉尼,澳大利亚)或Clampfit(版本10.6;Molecular Devices, San Jose, CA)。
结果
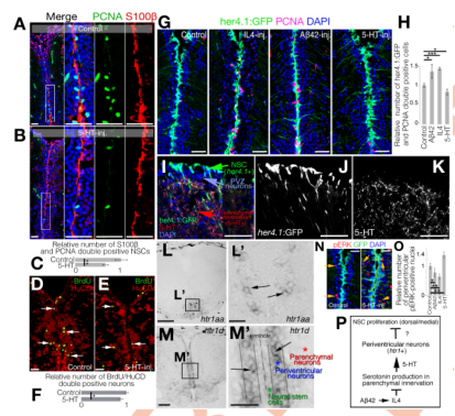
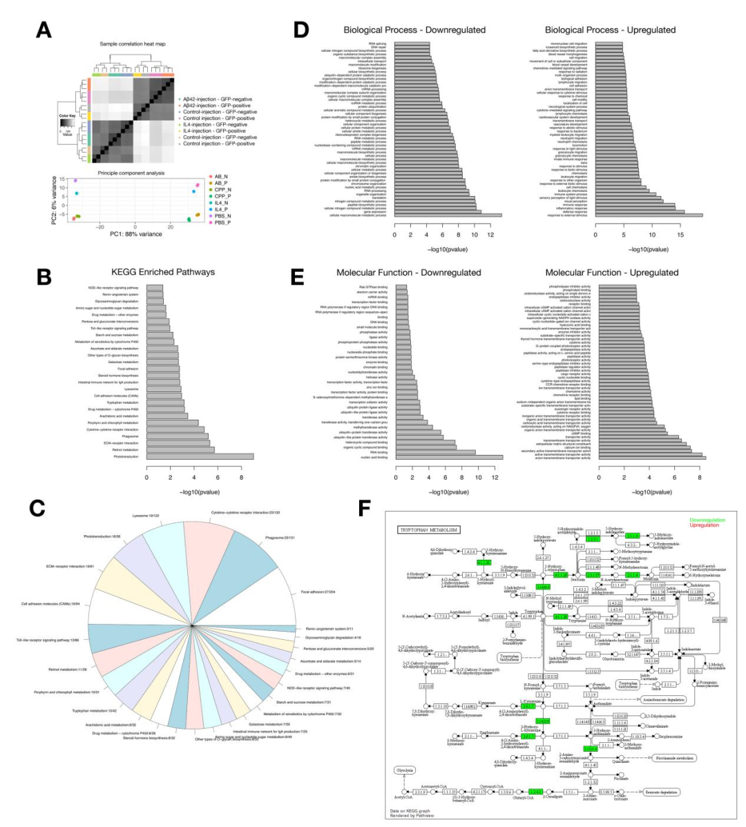
为了确定IL4对成年斑马鱼大脑NSC可塑性的影响,我们通过脑室显微注射给予IL4,在注射后1天(dpi)解剖端脑,从GFP阴性细胞中分离her4.1:绿色荧光蛋白(GFP)阳性的NSCs,并在对照组和注射IL4的大脑中对这两种细胞群进行全转录组分析(图1A,S1数据)。当我们比较gfp阴性细胞群中包含非nsc细胞类型(包括神经元和免疫细胞)的基因表达谱时,我们发现IL4增加了285个基因的表达,下调了1435个基因的表达(图1B, S1数据)。为了确定受IL4影响的途径,我们进行了京都基因与基因组百科全书(KEGG)分析,并观察到其中一个显著调节的途径是色氨酸代谢(图1C, S1图)。具体来说,我们观察到从色氨酸产生血清素的酶是下调(图1D, S2数据),表明IL4可能会减少血清素(5-HT)的产生。为了测试淀粉样β42 (Aβ42,诱导IL4表达和异位IL4是否会降低成年斑马鱼大脑中5-HT的可用性,我们对5-HT进行了免疫组化(图1E),并观察到Aβ42和IL4显著降低了成年斑马鱼端脑在1 dpi时的5-HT免疫反应性(图1F),这是由于tph2酶的表达减少,tph2酶是一种负责产生血清素的酶(图1G)。我们发现Aβ42或IL4不会诱导5-HT细胞死亡,因为在Aβ42或IL4处理后,存在于上缝区的5-羟色胺能细胞的细胞体是完整的,而不是末端脱氧核苷酸转移酶dUTP缺口末端标记(TUNEL)阳性(S2图)。这些结果表明,a - β42和IL4抑制血清素的产生而不是神经支配。此外,IL4的作用是特定于血清素能系统的,因为在我们的深度测序分析中,我们没有观察到其他神经递质通路(如多巴胺、组胺或去甲肾上腺素)的KEGG分析的变化(S2数据)。

图1 IL4调节色氨酸代谢。(A)实验管路整体示意图 转录组测序IL4处理。(B) DEGs的MA-plot。(C) DEGs的GO-term分析。(D)修改色氨酸代谢的kegg通路观点绿色表示被IL4下调的酶。(E) IHC 5-HT在对照组(左),a β42注射组(中),il4注射组(右)。单通道图像显示5-HT。红色的 插图是箭头区域的高倍图像。(Dm:背侧-内侧)(F) 5-HT-span区域的量化 E. (G) qRT-PCR结果tph1a, tph1b和tph2在对照组,淀粉样蛋白注射,和 il4注射斑马鱼大脑。用于正常化的β -肌动蛋白。N = 3只动物用于实验。比例尺相等 100μM。数据表示为平均值±SEM。参见S1图和S2图。支持参见S2数据和S7数据 信息。一个β42,amyloid-beta42;DEG,差异表达基因;ECM,细胞外基质;FC, fold change; FDR:错误发现率;GFP,绿色荧光蛋白;GO,基因本体;包含IHC,免疫组织化学;KEGG, 京都基因与基因组百科全书;IL4 interleukin-4;MA: Bland-Altman平均图;存在, 实时定量聚合酶链反应;5 -羟色胺。

图S1 IL4处理后的全转录组测序分析(A)样本相关 定位热图和主成分分析。(B, C) KEGG富集通路列表(B) (D)生物过程的GO术语。(E)分子功能的GO项。(F)色氨酸代谢的详细情况。绿色:下调酶,红色:上调酶 IL4后的酶。与图1相关。支持信息请参见S1数据和S2数据。去, 基因本体论;IL4 interleukin-4;KEGG,京都基因和基因组百科全书。

图S2 淀粉样蛋白或IL4不会导致5-HT神经元死亡(A-C) 5-HT免疫染色 在成年斑马鱼大脑尾部区域:中缝上(A, A´),松果体柄(B)和 (d)下丘脑室旁器官(PVO)的5-HT和TUNEL染色 对照(D, E), a β42注射(F, G)和il4注射(H, I)斑马鱼大脑。(D、F、H) PVO区; (E, G, I)上中缝。(F1, F2)面板f中盒子的高倍放大图像(G1) 面板g中盒子的放大倍率较高,比例尺为50 μM。与图1相关。一个β42岁 amyloid-beta42;IL4 interleukin-4;PVO,室旁器官;TUNEL,末端脱氧核糖核酸 氯基转移酶dUTP缺口末端标记法;5 -羟色胺。由于a - β42/IL4增强了成年斑马鱼大脑中NSC的增殖,并且它们下调5-HT(图1E和1F),我们假设5-HT可能对NSC的可塑性产生负面影响。为了验证这一点,我们将5-HT注射到成年斑马鱼大脑中,并分析了1dpi时NSCs (S100钙结合蛋白B (S100β)和增殖细胞核抗原(PCNA)双阳性细胞)的增殖情况(图2A-2C)。我们观察到注射5-HT后NSC增殖显著减少(减少32%)(图2C)。这种减少对NSCs的神经发生有影响,因为对5-溴-2 ' -脱氧尿苷(BrdU)标记的新生神经元在14 dpi PBS(图2D)或5-HT(图2E)下的分析显示,5-HT使神经发生结果降低了12%(图2F)。为了验证我们的结果,我们使用了一种转基因报告系,用her4.1启动子驱动的GFP标记NSCs,并注射a β42、IL4或5-HT,然后以1 dpi的速度注射GFP和PCNA的免疫组织化学(IHC)(图2G)。与我们之前的结果一致,a - β42和IL4注射分别使NSC增殖增加了35%和42%,而5-HT使增殖祖细胞的数量减少了18%(图2H),这表明5-HT对斑马鱼端脑NSC可塑性有负面影响。为了进一步验证a - β42或IL4是否可以逆转5-HT的负面作用,我们将a - β42和IL4共同注射5-HT,观察到a - β42或IL4可以消除5-HT对NSC增殖的抑制作用(S3图),这表明5-HT信号传导对NSCs中的IL4具有拮抗作用。我们之前的研究结果表明,一部分NSCs表达IL4受体,因此可以直接受到IL4的调节。因此,我们的目的是研究5-HT是否会影响相同的NSCs亚群,还是会影响不同的人群。图2I和2J)和5-HT的神经支配(图2I和2K)。我们观察到,NSCs位于脑室周围区(PVZ)神经元的顶端,位于脑组织中5-羟色胺能神经支配的近端前(图2I),这表明5-HT对NSCs的影响可能是间接的。如果这一假设成立,NSCs将不表达5-HT受体。为了确定哪些细胞表达5-HT受体,我们对5-HT受体(htr基因)进行了原位杂交(ISH),并观察到在7个5-羟色胺受体基因和这些基因的总共21个亚型中(S2数据),只有htr1a和htr1d在成年斑马鱼端脑中发出ISH信号(图2L-2M´)。我们观察到5 -羟色胺受体基因在祖细胞中不表达(S3图),支持先前的发现,并表明5 -羟色胺不直接作用于NSCs。为了进一步研究这一假设,我们对9个her4.1: gfp阳性的NSCs和7个相邻的her4.1: gfp阴性的细胞(神经元;S3图)。我们发现,在9个记录的NSCs中(其中3个存在河豚毒素[TTX]),没有一个对血清素有反应(S3图)。对于神经元,我们记录了8个(2个在TTX存在下),其中7个对其有反应这进一步证实了5 -羟色胺确实影响了成年斑马鱼大脑中的脑室周围神经元,而不是NSCs。如果5-HT作用于心室周围神经元,5-HT将激活其下游效应物磷酸化细胞外信号调节激酶(pERK)。pERK+核的定量分析也证实5-HT升高pERK+细胞核与Aβ42/il - 4相反(图2O),表明5-HT直接影响心室周围神经元,而不影响NSCs(图2P)。

图S3 Aβ42和IL4拮抗5-HT对神经干细胞可塑性的间接作用 (A - d)对照组(A)、5-HT注射组(B)、5-HT + Aβ42注射组(5-HT + Aβ42) S100β和PCNA免疫组化染色 (C)和5-HT + il4注射(D)斑马鱼大脑。(E)增殖胶质细胞的定量 在任何情况下。(F) her4.1+细胞阳性细胞中所有5 -羟色胺受体的读码数 (pc)在成年斑马鱼端脑作为图形表征而衍生 深度测序结果。胶质细胞标记物gfap和s100作为阳性对照。(G)伊什 htr1aa、htr1ab和htr1d组合。注意祖细胞/神经胶质细胞不表达血清素 受体。(H) 1个月大的her4.1的电生理:GFP斑马鱼端脑。绿色荧光蛋白 用电极修补+细胞阳性细胞(NSCs),观察5-HT对细胞膜的影响 测量极化情况。神经干细胞对5-HT没有反应,而脑室周围神经元对5-HT有反应 是gfp阴性的。n比;9用于电生理学实验。比例尺为100 μM。与图2相关。支持信息请参见S7数据。一个β42,amyloid-beta42;包含IHC方面, nohistochemistry;IL4 interleukin-4;NSC,神经干细胞;PC,祖细胞;PCNA, prolif - 增殖细胞核抗原;S100β,5 -羟色胺。

图2 5-羟色胺通过脑室周围神经元的HTR1信号间接调节神经干细胞的可塑性。(A, B) 对照(A)和5- ht注射(B)大脑中S100β和PCNA的免疫组化。(C)增殖胶质细胞的定量 (D, E) BrdU处理后14 dpi时新生神经元的BrdU和HuC/D的IHC 2和3 dpi (D)和BDNF注射(E)。(F)新生神经元定量。(G) GFP的免疫组化(由胶质细胞驱动) 启动子her4.1)和PCNA在对照组,il4注射,a β42注射和5- ht注射脑。(H)量化 her4.1驱动的GFP和5-HT的panel g (I-K) IHC条件下增殖的胶质细胞。合成图像(I)和 her4.1的单荧光通道:GFP (J)和5-HT (K) (M) htr1d的ISH (M´:M框区域的特写图像)。(N) pERK和htr1d的IHC 在对照和5- ht注射的大脑中,her4.1驱动的GFP(O) perk阳性脑室周围神经元的定量。(P) 5-HT间接调节神经干细胞可塑性的工作假说。N = 4只动物用于实验。规模的酒吧 等于100 μM。数据表示为平均值±SEM。支持信息参见S7数据。一个β42岁 amyloid-beta42;BDNF,脑源性神经营养因子;BrdU, 5-bromo-2脱氧尿苷;Dpi,注射后天数; GFP,绿色荧光蛋白;HTR1, 5-羟色胺受体1;HuC/D, ELAV(胚胎致死,异常) 视觉,果蝇)样3/4;包含IHC,免疫组织化学;IL4 interleukin-4;原位杂交(ISH);NSC,神经 干细胞;活跃,磷酸化细胞外信号调节激酶;PCNA,增殖细胞核抗原;PVZ, 运动前区;S100β, S100钙结合蛋白B;5 -羟色胺。为了通过hrt1+细胞确定5-HT和NSC可塑性之间的机制联系(图2P),我们在对照和5-HT处理的成年斑马鱼端脑中进行了单细胞转录组学,通过无偏聚类,确定细胞类型和差异基因表达分析,使用我们最近开发的方法(S4A图;S3数据)。经过质量控制分析(S4B图),我们获得了t分布随机邻居嵌入(tSNE)簇,其溶解为4种主要细胞类型:神经元(eno2,gap43, map1aa, sypb阳性),胶质细胞(gfap, her4.1, msi1, s100b阳性),少突胶质细胞(aplnrb, olig2阳性)和免疫细胞(pfn, lcp1阳性;S4C-S4E图)。热图揭示了在这些细胞中主要表达的标记基因(S4D图)。为了确定对5-HT有反应的细胞,我们绘制了表达htr1的细胞,并观察到htr1的表达仅限于神经元(S4F图)。这种表达模式与htr1基因的ISH结果一致(图2M, S3G图),并且与il4r不重叠。表达1的细胞完全是胶质细胞和免疫细胞([30]和S4F图)。为了确定5- ht反应细胞影响胶质细胞增殖的机制,我们设计了一个分析管道,我们从其余的htr1d+细胞中解剖,并在对照组和5-HT处理的大脑之间进行差异表达分析(图3A;S4G图)。我们发现,5-HT处理后,3166个基因在htr1d+细胞中表达水平发生变化(图3B,S4数据)。我们假设htr1d+神经元和NSCs之间可能通过旁分泌配体-受体串扰进行调节。我们发现,在htr1d+细胞中,40种配体的表达水平发生了变化(图3C),其中3种配体在5-HT和IL4/ Aβ42处理后表达水平也发生了变化(图3D,数据来自[34])。其中bdnf表达上调幅度最大(图3D)。从单细胞分析中,我们发现bdnf主要在神经元簇中表达(神经元中90%,胶质细胞中8%;图3E, S4H图),而其受体ntrk2主要在神经元中表达(68%的神经元和28%的胶质;图3E, S4H图),另一种BDNF受体ngfra主要是胶质细胞(胶质细胞93%,神经元5%;图3 e;S4H图)。因此,我们假设成年斑马鱼脑中bdnf表达的5-HT依赖性调控可能通过ntrk2和ngfra向胶质细胞发出信号。

图3 成年斑马鱼大脑5-羟色胺治疗后的单细胞测序和数据分析(一) 单细胞测序和数据分析的工作流程示意图(B) htr1d表达的DEGs分布图 细胞经5-HT处理后。(C)从图b中选择的配体(D)在5-HT和 IL4 /β42治疗。(E) bdnf及其受体ntrk2和ngfra的特征图。(F) NSCs/ pc的空间分布 如Cosacak等人之前于2019年所述。(G)淀粉样蛋白中BDNF的计算机模拟相互作用图 IL4与对照组以及5-HT与对照组的比较。(H) NGFRA在计算机模拟中的相互作用图 Aβ42与对照组、IL4与对照组以及5-HT与对照组的比较。在面板G和H中,黑色箭头: 与治疗无变化的相互作用,青色箭头:与治疗失去相互作用,品红箭头:相互作用 随着治疗而获得/出现。另见S4图和S5图。支持信息见S3数据和S4数据。一个β42,amyloid-beta42;BDNF,脑源性神经营养因子;CVMI,脑室微量注射;度, 差异表达基因;GFP,绿色荧光蛋白;IL4 interleukin-4;NGFRA,神经生长因子受体 一个;NSC,神经干细胞;PC,祖细胞;5 -羟色胺。

图S4 5 -羟色胺后成年斑马鱼端脑的单细胞测序分析 治疗。(A)单细胞测序的工作流程示意图。(B)质量控制指标 单细胞测序数据:主成分分析的VLN图,可变基因 图、基因数(nGene)分布图、reads数(nUMI)分布图、线粒体基因% (%mito)分布图、%mito、nGene、%GFP分布图(从排序 her4.1-GFP细胞)。(C)主要tSNE特征图表明主要细胞簇具有典型 标记物:sypb和gap43为神经元,olig2和aplnrb为少突胶质细胞,gfap和her4为 免疫细胞的神经胶质,pfn1和lcp1。(D)神经元前40个标记基因的初步热图, 胶质细胞、少突胶质细胞和免疫细胞。(E)主要细胞簇的分类 基于标记的身份。(F) htr1和il4r表达特征图。注意htr1-posi- 阳性细胞是神经元,而il4r阳性细胞是胶质细胞。(G)分离htr1-express-的策略 来自tSNE图和随后的差异表达分析的ing细胞。(H)的VLN图 Bdnf, ngfra和ntrk2在主要细胞类型和表达水平比率的饼状图。有关 图3所示。支持信息请参见S3数据。GFP,绿色荧光蛋白;tSNE t-Distrib - 非随机邻域嵌入;VLN,小提琴图。为了进一步研究通过Ntrk2或Ngfra传递的BDNF信号是否会影响NSCs,我们使用了我们最近开发的计算机相互作用图分析。根据这一分析,如果BDNF在神经元和胶质细胞(祖细胞)之间有潜在的相互作用,我们将看到这些细胞之间的硅相互作用。ntrk2或ngfra可以构成神经元簇和胶质簇之间的串扰,我们将能够看到相互作用(参见Cosacak及其同事了解相互作用映射的细节)。为了进行相互作用分析,我们使用了成年斑马鱼端脑NSCs的空间组织图(图3F),根据我们之前的发现(Cosacak和同事),通过机器学习算法区分了细胞类型,并将3种处理与对照组(IL4与对照组,淀粉样蛋白与对照组,5-HT与对照组)进行了比较;图3G和3H;S5图)。对于作图,我们使用了以下3个标准:(1)我们要么将bdnf作为起点(即,表达bdnf的细胞与表达任何bdnf受体的细胞匹配,要么将bdnf受体ntrk2和ngfra作为起点[即,只有表达ntrk2或ngfra的细胞与表达这些受体的任何配体的细胞匹配(图3H为ngfra,S6A为ntrk2)]);(2)将潜在的相互作用绘制为箭头,从表达bdnf的簇开始到表达bdnf受体的簇(图3G),或者从表达其配体的簇开始到表达bdnf受体的簇(图3H),并且根据任何处理后相互作用的变化,我们对相互作用进行了颜色编码(黑色箭头表示相互作用未被处理改变,青色箭头表示相互作用相互作用在治疗后消失,洋红色箭头表示在特定治疗后出现的相互作用)。图3F和Cosacak及其同事属于指向它们的箭头数量最多的集群(图3G)。有趣的是,大多数潜在的相互作用是在淀粉样蛋白或IL4处理后新产生的,而这些相互作用主要在5-HT处理后消失(图3G,绿色圆圈),这表明bdnf对祖细胞(NSCs)的调节可以在淀粉样蛋白或IL4处理后促进,并被5-HT抑制,这与我们的假设是一致的。此外,为了支持我们的发现,我们对bdnf受体ntrk2和ngfra进行了独立的作图分析。我们构建了这些受体的相互作用图,发现ngfra可能是成年斑马鱼端脑bdnf信号的主要受体,因为2个NSC簇(PC0和PC2)处于相互作用图的中心,具有许多潜在的相互作用(图3H, S4图),而ntrk2相互作用图仅提供了与另一个胶质细胞簇的少量相互作用(S4图,S6A图)。我们观察到IL4激活了许多通往NSC簇的相互作用途径,而5-HT几乎减少了NSCs与其他细胞之间的所有相互作用(图3H)。这些硅分析表明,IL4促进神经元和NSCs之间的相互作用,而5-HT抑制这种相互作用。

图S5 从头聚类与Seurat和机器学习范式的比较。细胞在样本(A)、随机森林预测的细胞簇(B)和细胞中以颜色编码 使用Seurat (C)对4个实验组进行聚类分析。使用 与我们之前确定的神经元和祖细胞集群([34])相同,我们使用随机森林和 机器学习(B)。通过使用Seurat (C),也可以推断出de 新生。细胞簇和它们的顶级标记基因是相同的,而一些细胞簇 (例如,神经元)可以根据所使用的算法进一步细分。颜色编码 中间面板中使用的颜色与[34]中使用的颜色相同。pc的颜色也被用于 Seurat分析(A). Aβ42和5-HT组有少数细胞在其他组中不存在(con- 1) control和IL4)。这些细胞表达嗅球标记,是嗅球内细胞的污染 样品制备。它们与我们分析的所有组分开聚类,没有影响 分析的生物学结局。与图3相关。支持信息请参见S3数据 。一个β42,amyloid-beta42;IL4 interleukin-4;PC,祖细胞;5 -羟色胺。

图S6 5 -羟色胺抑制和BDNF增强斑马鱼NSCs中的NFkB信号传导 (A)淀粉样蛋白与对照的NTRK2、IL4与对照的计算机模拟相互作用图 5-HT与对照的比较黑色箭头:与治疗无变化的相互作用,青色 箭头:与治疗的交互作用消失,洋红色箭头:与治疗的交互作用获得/出现 治疗。(B) ntrk2在斑马鱼大脑中的ISH。(B´)特写图片。注意 pvz,而不是含有NSCs的vz。(C) Ntrk2蛋白在斑马鱼大脑的免疫组化,sup 移植ISH结果和pvz中Ntrk2的存在。(D, E)对照组pAkt的免疫组化(D)和 bdnf注射(E)大脑。BDNF激活pvz的pAkt,但不激活vz。(F) ngfra在成人中的ISH 斑马鱼telecephalon。(G) S100β, nfkb驱动的GFP和PCNA的IHC在对照组,淀粉样蛋白- 脑内注射il4、5- ht和bdnf。大板下小板 图像显示单个荧光通道。(H)相对数量的量化 增殖的NSCs具有活跃的NFkB信号。比例尺为100 μM。数据是表示的 以平均值±SEM发送。与图4相关。支持信息请参见S7数据。脑源性神经营养因子, 脑源性神经营养因子;GFP,绿色荧光蛋白;包含IHC immunohistochemis - 试着;IL4 interleukin-4;原位杂交(ISH);NFkB,核因子κ轻链- 激活b细胞的增强子;NSC,神经干细胞;NTRK2,神经营养酪氨酸激酶 受体,2型;pAkt,磷酸化蛋白激酶B;PCNA,增殖细胞核抗体 创;Pvz,脑室周围区;S100β, S100钙结合蛋白B;Vz,心室区; 5 -羟色胺。
为了验证我们对单细胞转录组学数据相互作用图谱的计算机分析,并研究bdnf表达的变化,我们对对照组(图4A)、注射5- ht(图4B)和注射il - 4的大脑(图4C)进行了ISH。bdnf在对照脑中的表达位于靠近NSCs的PVZ区,这证实了我们的单细胞转录组学数据。注射5-HT几乎消除了bdnf的表达(图4B),而IL4则增强了bdnf的表达(图4C),这表明5-HT通过减少bdnf信号传导抑制NSC的可塑性。鉴于5-HT抑制bdnf表达和NSC增殖,而IL4促进bdnf表达和NSC增殖,我们假设bdnf也可以通过增加细胞增殖来增强NSC的可塑性。为了验证这一点,我们将BDNF注射到成年斑马鱼大脑中(图4D和4E),并观察到BDNF确实在1 dpi时使增殖的NSCs数量增加了27%(图4E)。BDNF对NSCs增殖的增强也转化为神经发生的增加,因为与对照组注射的斑马鱼大脑相比,注射BDNF的大脑产生了更多的神经元(增加了19%)(图4F和4G),这表明BDNF增强了成年斑马鱼大脑中的NSC可塑性。如果BDNF直接作用于NSCs,其受体必须存在于靶细胞中。ntrk2和ngfra进行了ISH。我们观察到ntrk2mRNA主要在端脑脑室周围区域表达(图4H和S6B),这得到了NTRK2蛋白免疫组化染色(S6C图)的支持。相反,ngfra主要在NSCs所在的心室区表达(图4I, S6图)。这些发现与我们的单细胞转录组学数据完全吻合(图3E, S4H图),表明ngfra是NSCs中bdnf的主要受体,而ntrk2是神经元中的主要受体。为了验证这一假设,我们将BDNF注射到成年斑马鱼大脑中,并确定了NTRK2和NGFRA信号通路的下游效应物。为了确定对BDNF/NTRK2信号响应的细胞,我们检测了磷酸化蛋白激酶B (pAkt)的下游效应物,并观察到BDNF注射后,pAkt几乎完全存在于心室周围细胞和实质神经元中(与心室外细胞的强度和数量相比,心室区域的少数斑点占pAkt信号的0.1%以下;S6D和S6E图)。相反,与对照组相比,BDNF注射增加了NFkB报告基因的活性,这是NSCs所在的心室区域NGFR信号传导的下游效应因子(图4J-4M3)。此外,与我们之前的结果一致,我们观察到在1 dpi时,BDNF注射后NFkB信号传导和NFkB阳性增殖NSCs (S100β /PCNA/NFkB: gfp三阳性细胞)的数量增加了47%,Aβ42注射后增加了28%,IL4注射后增加了25%,而5-HT注射后减少了10% (S6图)。这些结果表明,ngfr介导的细胞内信号传导是成年斑马鱼大脑NSCs中5- ht依赖性BDNF活性的主要途径。如果我们的假设成立,BDNF通过NGFRA和NFkB信号传导调节NSC增殖,那么BDNF注射后敲低NGFRA受体可以抑制BDNF对NSC增殖的增加以及NFkB信号传导的增加。为了验证这一假设,我们使用morpholino寡核苷酸敲低ngfra,并测定NSCs的增殖程度(图5A-5A5)。与对照组相比,BDNF使NSC增殖增加38%;对照morpholino没有改变这种增加(仍然增加37%),而ngframorpholino则减少(减少到13%)BDNF注射后NSC增殖增加(图5B)。

图4 5-羟色胺调节脑室周围bdnf的表达和NSCs的NFkB信号传导。(A - c)对照(A), 5- ht注射(B)和il4注射的bdnf的ISH (C)的大脑。红色矩形被放大到主面板的右侧。注意5-HT后bdnf的表达显著降低。(D, D´)PCNA和S100β的免疫组化 在对照(D)和bdnf注射(D)的大脑中。(E) BDNF注射后增殖胶质细胞的定量。(F)对照组和对照组的BrdU和HuC/D的免疫组化 BDNF-injected大脑。(G)在PBS和BDNF注射后第2天和第3天,在BrdU处理后14 dpi的新生神经元定量。(H) ntrk2的ISH 表达于脑室周围神经元,而不表达于脑室z区神经干细胞。(I)在vz中表达的ngfra的ISH。(J) S100β、nfkb驱动的GFP和PCNA的IHC 在控制大脑中。大面板的右侧是单荧光通道。(K)无DAPI的J面板内侧区域高倍放大。(K1-K3) 在bdnf注射的大脑中,S100β, nfkb驱动的GFP和PCNA的面板k (L) IHC的单一荧光通道。大面板的右边是单- 荧光通道。(M)不使用DAPI的L面板内侧区域高倍放大。(M1-M3)面板m单荧光通道比例尺相等 100μM。数据表示为平均值±SEM。参见S4-S10图。支持信息请参见S7数据。BDNF,脑源性神经营养因子;BrdU, 5-bromo-2的脱氧尿苷;Dpi,注射后天数;GFP,绿色荧光蛋白;HuC/D, ELAV(胚胎致死性,视力异常,果蝇)样3/4;包含IHC, 免疫组织化学;IL4 interleukin-4;原位杂交(ISH);NFkB,活化b细胞的核因子κ轻链增强子;NSC,神经干细胞; PCNA,增殖核细胞抗原;Pvz,脑室周围区;S100β, S100钙结合蛋白B;Vz,心室区;5 -羟色胺。

图5 Ngfr信号调节NSC可塑性不依赖于Il4ra信号。(A-A5)免疫组织化学检测S100β和PCNA 对照(A)、对照吗啉注射(A1)、ngfra吗啉注射(A2)、BDNF注射(A3)、BDNF +对照 吗啉注射(A4)和吗啉注射BDNF + ngfra (A5)脑。(B)相对人的量化 增殖的胶质细胞数量。(C)神经胶质tSNE图中ngfra和ilr4表达的共同表达。(D)度 IL4处理后ngfra阳性和il4r阳性神经干细胞的图。(E)饼图分布的独特性 度。值得注意的是,重叠基因只占所有DEGs的13.6%。(F, G) S100β、nfkb驱动的GFP、 和PCNA在BDNF +吗啉注射对照(F-F3)和BDNF + ngfra吗啉注射脑(G-G3)。(H) NFkB信号通路活跃的增殖干细胞相对数量的定量图。比例尺相等 100μM。数据表示为平均值±SEM。参见S10图。支持参见S5 Data, S6 Data, S7 Data 信息。BDNF,脑源性神经营养因子;DEG,差异表达基因;GFP,绿色荧光 蛋白质;包含IHC,免疫组织化学;IL4 interleukin-4;NFkB,核因子κ轻链增强子 激活b细胞;Ngfr,神经生长因子受体;NSC,神经干细胞;PCNA,增殖核细胞抗原; S100β, S100钙结合蛋白B;t分布随机邻域嵌入。由于BDNF/NGFRA信号传导受到IL4的影响,而IL4也通过IL4R直接作用于NSCs,我们假设IL4对NSCs的作用可以通过IL4R(直接通过IL4/IL4R相互作用)和NGFR(通过5-HT/BDNF/NGFRA/NFkB轴)分别介导,IL4R阳性和NGFR阳性胶质细胞将构成2种功能亚型NSCs。我们观察到,只有3.2%的ngfr阳性NSCs同时呈il4r1阳性(24.5%仅为il4r阳性,72.3%仅为ngfr阳性),表明这两个人群可能代表了NSCs的两种功能亚型。我们进一步假设,如果ngfr阳性和il4r阳性的NSCs构成不同的亚型,那么它们对特定治疗的反应也会导致不同的基因表达谱。这些结果表明,通过BDNF的神经元-胶质细胞相互作用通过NGFRA/NFkB信号调节NSC增殖和神经发生(图6)。

图6 成年斑马鱼大脑中神经元-神经胶质相互作用如何调节阿尔茨海默病诱导的神经发生的研究结果示意图一个β42,amyloid-beta42; Bdnf,脑源性神经营养因子;Htr1, 5-羟色胺受体1;IL4 interleukin-4;NFkB,活化B-的核因子κ轻链增强子 细胞;NGFRA,神经生长因子受体A;NSC,神经干细胞;PCNA,增殖细胞核抗原;pERK,磷酸化的细胞外信号调节 激酶;pSTAT6,磷酸化信号转导与转录激活因子6,白细胞介素-4诱导;PVZ,脑室周围区;Ngfra,神经生长因子 受体;Tph2,色氨酸羟化酶;5 -羟色胺。为了探索我们的发现在健康和AD条件下的进化保守性,我们测定了BDNF、NTRK2和p75/NTR(小鼠NGFRA同源物)的表达,野生型小鼠和APP/PS1dE9 AD模型(图7- 9)。与12月龄对照小鼠相比,年龄匹配的APP/PS1dE9小鼠大脑显示SOX2(神经源性能力和NSC维持标志物[42,43])减少,GFAP(胶质标志物[44,45])增加;S7图,S8图,S9图),表明神经原性能力降低,胶质细胞增生增加。我们发现,在小鼠皮层和齿状回(DG)中,BDNF主要由非神经细胞表达(S7图,S8图),这得到了以往研究的支持,而这种模式在AD大脑中没有改变(S7图,S8图)。NTRK2在皮质和DG中表达,同样主要在非神经细胞中表达,但在野生型和AD小鼠大脑中,很少有gfap阳性星形胶质细胞呈NTRK2阳性,在健康和患病大脑之间的表达模式没有明显变化(S7图)。总的来说,NTRK2主要由神经元表达,但也有少数星形胶质细胞和小胶质细胞表达(S8图)。我们发现p75/NTR主要在皮层和DG的神经元中表达,而DG的NSC生态位(亚颗粒区[(SGZ)])不表达p75/NTR (S7图,S9图)。在野生型和APP/PSIdE9小鼠中,我们可以检测到BDNF、NTRK2和p75/NTR的表达,然而,gfap阳性星形胶质细胞数量的增加与这些蛋白的表达不相关,这表明BDNF信号传导可能不调节小鼠脑内NSC的增殖。

图S7 BDNF不能诱导AD小鼠模型的神经干细胞可塑性(A、B) GFAP的免疫组化 以及12月龄时WT (A)和APP/PS1dE9小鼠脑(B)中的SOX2。(A1, A2)单人 a组荧光通道(B1, B2) b组单一荧光通道(C-D´)IHC 野生型小鼠的GFAP和BDNF:(C)皮质,(D) DG。显像是更高的放大镜 没有DAPI。(E - F´)APP/PS1dE9小鼠GFAP和BDNF的免疫组化:(E)皮质,(F) DG。底色图像具有更高的放大倍数,无需DAPI。(G-H´)GFAP和 野生型小鼠NTRK2:(G)皮质,(H) DG。底色图像不需要更高的放大倍数 DAPI。(I - J´)APP/PS1dE9小鼠GFAP和NTRK2的免疫组化:(I)皮质,(J) DG。启动 没有DAPI的图像具有更高的放大倍率。(K-L´)WT中NeuN和p75/NTR的免疫组化 小鼠:(K)皮质,(L) DG。底色图像具有更高的放大倍数,无需DAPI。(mn´) APP/PS1dE9小鼠的NeuN和p75/NTR的免疫组化:(M)皮质,(N) DG。启动图像是 无DAPI的高倍放大。(O-R2)野生型小鼠PBS- Ki67和GFAP的免疫组化 注射大脑半球(O),野生型小鼠注射大脑半球(P), APP/PS1dE9小鼠注射PBS- 注射大脑半球(Q), APP/PS1dE9小鼠bdnf注射大脑半球(R) (S-V2)免疫组化 在WT小鼠注射pbs的大脑半球(S)和注射bdnf的大脑半球(S)中检测Ki67和Iba1 大脑半球(T), APP/PS1dE9小鼠pbs注射大脑半球(U), APP/PS1dE9小鼠 bdnf注射半球(V)。(W) Ki67和GFAP染色的高倍图像 对APP/PS1dE9小鼠脑源性神经营养因子(bdnf)注射侧DG的影响。GFAP细胞不增殖 BDNF注射后。(X) DG Ki67和Iba1染色高倍图像 APP/PS1dE9小鼠bdnf注射半球。多数ki67阳性细胞与Iba1重叠 BDNF注射后染色。N = 2只动物用于分析。比例尺为100 μM。与图4相关。AD,阿尔茨海默病;BDNF,脑源性神经营养因子;DG,窝 泰特回;GFAP,胶质纤维酸性蛋白;Iba1,离子钙结合接头摩尔 cule 1;包含IHC,免疫组织化学;Ki67,经Ki-67单克隆抗体鉴定; NeuN、Fox-3、Rbfox3或Hexaribonucleotide binding protein 3;NSC,神经干细胞; NTRK2,神经营养酪氨酸激酶受体,2型;SOX2,(性别决定区Y)- 盒转录因子2;Wt,野生型。

图S8 小鼠脑内BDNF和NTRK2的表达(A, A´)淀粉样斑块的免疫组化 (4G8)在野生型小鼠海马中的表达。(B-F)野生型GFAP、SOX2和BDNF的免疫组化 老鼠的大脑。(G, G´)APP/PS1dE9小鼠海马中淀粉样斑块(4G8)的免疫组化。(H-L) APP/PS1dE9小鼠脑内GFAP, SOX2和BDNF的免疫组化。老鼠处于这个年龄 12个月。(M)野生型小鼠DG中GFAP和NTRK2的免疫组化。(M´)单荧光 NTRK2频道。(N)合并图像的高倍放大。(N´)单荧光通道 (O) IHC检测Iba1和NTRK2。(O´)单个荧光通道用于 O组NTRK2 (O”)组Iba1的单荧光通道(P) NTRK2的IHC 和NeuN。红色的单通道是NTRK2。比例尺为100 μM。与图4和图5相关。BDNF,脑源性神经营养因子;DG,齿状回;GFAP,胶质纤维酸性前体 爱因斯坦;Iba1,离子钙结合接头分子1;包含IHC,免疫组织化学;NeuN, fox3、Rbfox3或六核苷酸结合蛋白3;包含IHC,免疫组织化学;; NTRK2,神经营养酪氨酸激酶受体,2型;SOX2,(性别决定区Y)- 盒转录因子2。为了验证这一假设,我们研究了BDNF在野生型和AD小鼠中的作用 通过向小鼠脑内注射BDNF (S7图,S10图)。BDNF注射为per- 在老鼠大脑的一个半球形成,而另一个半球被用作 PBS注射对照。我们发现,与注射pbs相比,在野生型和APP/中,注射BDNF增加了大脑半球的总体增殖水平 PS1dE9脑(S7图)。此外,我们还检查了增加其增殖的细胞类型 变形的水平。

图S9 p75/NTR在小鼠脑内的表达(A-C)野生型p75/NTR (NGFR)的免疫组化 (D - k)皮质(D)和DG中p75/NTR和NeuN的免疫组化 (H). (E-G)来自面板d的高倍图像(I-K)来自面板d的高倍图像 图h (L - s) APP/PS1dE9小鼠皮层(L)和DG (P)的p75/NTR和NeuN的免疫组化。(M-O) l面板高倍图像(Q-S) p面板高倍图像比例尺为100 μM。与图4和图5相关。DG,齿状回;包含IHC immunohis - tochemistry;NeuN、Fox-3、Rbfox3或Hexaribonucleotide binding protein 3;NGFR,神经 生长因子受体;p75/NTR,神经营养因子受体p75;SVZ,室管膜下区。

图S10 BDNF增加小胶质细胞的增殖,但不影响星形胶质细胞 老鼠的大脑。(A, B)野生型(A)和APP/PS1dE9 (B)中Ki67和GFAP的免疫组织化学 在12月龄时注射PBS(左半球)和BDNF(右半球)后的小鼠大脑 半球)。(C) APP/PS1dE9脑源性神经营养因子注射侧DG的特写图像 老鼠的大脑。(D, E)野生型(D)和APP/PS1dE9 (E)小鼠Ki67和Iba1的IHC 在12月龄时注射PBS(左半球)和BDNF(右半脑) 球体)。(F) APP/PS1dE9小鼠bdnf注射侧DG的特写图像 大脑。比例尺为100 μM。与图4和图5相关。BDNF,脑源性神经营养因子 tor;DG,齿状回;Ki67,经Ki-67单克隆抗体鉴定;GFAP、胶质 纤维酸性蛋白;Iba1,离子钙结合接头分子1;包含IHC immunohis - tochemistry;NeuN、Fox-3、Rbfox3或Hexaribonucleotide binding protein 3;包含IHC免疫, 组织化学。
为了鉴定bdnf反应性增殖细胞,我们与星形胶质细胞标志物GFAP进行了共染色,发现Ki67(由单克隆抗体Ki-67鉴定的抗原,增殖细胞的标志物)阳性的细胞是GFAP阴性的,这表明bdnf反应性增殖细胞不是星形胶质细胞(S7图,S10图)。接下来,我们将Ki67与小胶质标记物Ibal(离子钙结合接头分子1)进行共染色,发现几乎所有Ki67阳性的细胞都是Ibal阳性,这表明BDNF诱导小胶质细胞增殖,导致小胶质细胞增生,而不是NSC增殖(S7图,S10图)。这一发现与之前的报道一致。此外,由于小鼠海马SGZ中存在的NSCs缺乏p75/NTR的表达,因此BDNF/p75NTR信号传导虽然能增强斑马鱼大脑中NSCs的增殖输出和神经发生,但在小鼠大脑中并不是一个活跃的信号传导机制。基于这些结果,我们提出斑马鱼利用特殊的回路机制,利用血清素- bdnf信号传导增强NSC可塑性,并通过神经元中间体诱导神经发生;然而,BDNF信号并不调节哺乳动物脑内NSC的可塑性和神经发生,其作用主要是影响神经元存活和调节免疫反应。
讨论
我们的研究结果确定了一个以前未表征的调节回路机制,涉及 AD条件下斑马鱼大脑NSC可塑性的神经元中间体。这个机甲- nism涉及血清素对表达bdnf的脑室周围神经元的抑制作用,其直接调节表达bdnf受体ngfra的NSCs子集。amyloid-induced IL4抑制最初的血清素能输出,从而增强bdnf的表达 干细胞增殖。我们认为il - 4的诱导表达产生了一种疾病 支持NSC增殖的相关NSC生态位环境。血清素影响神经发生、干细胞增殖和神经回路的正常功能;然而,其对NSCs和神经发生的影响存在争议。在斑马鱼中,血清素积极影响中脑而非下丘脑的NSC增殖,并促进脊髓运动神经元再生。虽然5 -羟色胺的消耗会降低大鼠成年后的神经发生结局,但血清素转运体(SERT)缺陷小鼠血清素水平升高并不影响NSC增殖和神经发生。在小鼠大脑的中脑和海马祖细胞中,抑制5 -羟色胺受体或敲除5 -羟色胺生成酶以产生低5 -羟色胺能表型对神经发生有积极影响,确定了5 -羟色胺对NSC可塑性的负作用。这些发现表明,5 -羟色胺对NSCs的影响依赖于环境,并可能通过中间的次级信号传导机制运行,这支持了我们的发现。此外,在大多数研究中,未研究NSCs中血清素的特异性受体;因此,我们的研究提供了一个信号级联的详细描述,在我们的研究中,BDNF通过中间体将5 -羟色胺能输入与干细胞增殖调节联系起来。5 -羟色胺和BDNF之间的相互作用被部分理解。在压力相关疾病中,血清素的消耗会降低脑BDNF水平。相反,低血清素能小鼠(Tph2-/-或Pet1-/-)海马和前额皮质BDNF水平升高,SERT缺乏(高血清素)的人BDNF的可用性降低,从而增强NSCs的增殖和神经发生。我们的研究结果支持5 -羟色胺对BDNF信号传导和NSC可塑性的负面作用。BDNF在AD中的作用主要是影响神经元存活,而不是神经发生或NSC可塑性。尽管BDNF表达与神经元存活增加相关,并可能对增加海马净神经发生和改善认知功能有积极影响,但一些研究表明,这些影响与增强神经发生没有直接关系。事实上,在最近的一项研究中,在5X-FAD AD小鼠模型中,增加成年神经发生和同时治疗BDNF可以增加认知输出,但单独的成年神经发生或BDNF不足以达到这一目的,这表明在独立刺激神经发生后,需要依赖BDNF的神经元存活级联来抵消AD症状。在斑马鱼中,与哺乳动物不同,BDNF直接调节NSC可塑性和神经发生。我们在APP/PS1dE9小鼠中的结果也支持了在小鼠中的发现,表明斑马鱼具有内在的、天然的启动NSC增殖和神经发生的能力,这可以告诉我们如何调节哺乳动物的大脑,启动阿尔茨海默病中丢失的神经元的“再生”。BDNF在哺乳动物大脑中表达丰富,其主要受体为TrkB/ Ntrk2,主要表达于神经元、皮层和DG以及 很少有星形胶质细胞和小胶质细胞通过单细胞测序确定。BDNF也有 对p75受体的结合亲和力,主要在哺乳动物的神经元中表达 。然而,在斑马鱼中,ngfra主要在NSCs中表达,并负责 为NSC塑性。斑马鱼神经胶质细胞通过ngfra受体对BDNF产生应答并激活 增殖和神经发生;而小鼠神经胶质细胞对BDNF的反应是反应性的 星形胶质细胞病和小胶质细胞病。因此,我们的研究结果也表明BDNF活性可以专门研究脊椎动物大脑中不同的受体信号通路。例如, BDNF-NGFRA信号可能是细胞再生和可塑性的一个潜在因素 而在哺乳动物等非再生生物中,BDNF主要通过TrkB/Ntrk2信号发挥作用。的进一步研究 在其他再生生物体中的这种调节机制将有助于测试 我们的假设。此外,诱导ngfra在人类干细胞群中的表达 在阿尔茨海默病中,马里大脑可能是一种将神经源性可塑性强加给星形胶质细胞的潜在途径条件。我们发现IL4抑制不表达il4r的神经元中5 -羟色胺的产生,表明ILA间接调节5 -羟色胺的可用性。事实上,IL-1β、TNFa、IFNa和IFNy等促炎细胞因子可以增加5-HT水平和5-HT转运体SERT的表达,这与大脑中5-HT水平呈正相关。理论上,抗炎因子可以抑制促炎因子的表达,从而降低大脑中5-HT的水平。事实上,IL4降低了5-HT或SERT水平,支持了我们的研究结果。因此,在成年斑马鱼大脑中,AD条件引发il - 4对血清素的炎症调节,这转化为特定神经元亚型的神经递质反应,直接调节NSCs亚群。我们鉴定了2个功能不同的NSCs群体,它们都对il - 4有反应,但通过不同的受体信号(IL4R/STAT6和BDNF/NGFRA)和不同的基因调控(图3X和3Y)。这一发现表明,NSC异质性是决定某种类型的神经病理学和特定信号通路如何对某些亚型细胞产生差异的重要因素(例如,在AD条件下,IL4以两种不同的模式调节增殖[图6])。这一认识将有助于设计针对人类AD的靶向治疗方案,并可能导致对实验哺乳动物AD模型中NSC亚型的更详细分析。此外,il - 4和5 -羟色胺在调节NSCs多种信号机制中的作用开辟了有趣的研究途径,即哺乳动物大脑中神经炎症环境的调节是否会通过动员内源性NSCs库来启动“再生”反应,这是一个有争议的主题。我们认为斑马鱼可以用来解决疾病条件下的神经发生相关问题,并可以作为研究NSC可塑性分子机制的有用实验模型。
基金:这项工作得到了德国人的支持神经退行性疾病中心(DZNE)和德国亥姆霍兹协会青年研究员奖(VH-NG-1021,颁给C.K. schungsgemeinschaft (KI1524/6, KI1524/10和KI1524/11至c.k)和TU Dresden (FZ-111, 043_261518至C.K.)。瑞典的研究理事会(2015-03359 to K.A.), StratNeuro (to K.A.),瑞典大脑基金会(FO2019-0011至K.A.),卡罗林斯卡学院(致K.A.和WP.C)的资助者不参与研究设计、数据收集并分析、决定出版或准备的手稿。
本文章原文:PLOS Biology | https://doi.org/10.1371/journal.pbio.3000585 January 6, 2020
详细网址:https://journals.plos.org/plosbiology/article?id=10.1371/journal.pbio.3000585