杂志:Journal of Bone and Mineral Researc
影响因子:6.2(2022)
年份:2019
通讯作者: Yangli Xie, Lin Chen
通讯作者单位:Laboratory of Wound Repair and Rehabilitation, State Key Laboratory of Trauma, Burns and Combined Injury, Trauma Center, Research Institute of Surgery, Daping Hospital, Army Medical University, Chongqing, 400042, China
摘要
软骨-毛发发育不全(CHH)是一种常染色体隐性干骺端软骨发育不良,其特征是骨发育不良和许多其他高度可变的特征。负责CHH的基因是线粒体RNA加工核糖核酸内切酶(RMRP)基因的RNA成分。目前,CHH患者的骨软骨发育不良和骨骼外表现的发病机制仍不完全清楚;此外,目前还没有可行的CHH动物模型。我们建立了一个rmrp KO斑马鱼模型来研究CHH的发育机制。我们发现rmrp是咽弓的模式和塑造所必需的。软骨内骨骨化的异常是可变的,这取决于软骨形成失调的程度。此外,rmrp突变通过失调细胞周期和凋亡相关基因的表达来抑制细胞增殖,促进细胞凋亡。我们还证明,rmrp突变上调了典型的Wnt/β-连环蛋白信号通路;对Wnt/β-连环蛋白的药理抑制可以部分缓解rmrp突变体的软骨发育不良和增加椎骨矿化。我们的研究通过建立一个新的斑马鱼CHH模型,部分揭示了CHH的潜在机制,从而加深了我们对rmrp在骨骼发育中的作用的理解。
关键词:软骨毛发发育不全;RMRP;斑马鱼;骨骼发育;wnt/β-连环蛋白
背景
软骨毛发发育不全(CHH)或mckusick型干骺端软骨发育不良(MCD;OMIM 250250)是一种多效性常染色体隐性遗传疾病。虽然CHH在一般人群中极其罕见,在世界范围内没有精确的发病率,但计算出阿米什人和芬兰人的携带者频率分别高达1:19和1:76。CHH的临床特征包括短肢侏儒症和一系列骨骼外表现,如低毛症、胃肠道(GI)功能障碍、免疫缺陷、贫血和恶性肿瘤风险增加。CHH的表型变化很大。CHH最普遍的特征是不成比例的短肢矮小和短和增厚的长骨,通常在新生儿,偶尔在产前阶段。管状骨异常包括增宽、扇形和不规则硬化干骺端。通常,CHH患者的骨骺骨化中心在影像学上表现正常,骨密度基本正常。
CHH是由RMRP(线粒体RNA加工核糖核酸内切酶的RNA成分)的纯合子或复合杂合子突变引起的,RNA组成是核糖核蛋白复合核糖核酸酶线粒体RNA过程(RNase MRP)。RMRP是一种长链非编码RNA(lncRNA),是第一个被发现可引起遗传性疾病的核非编码RNA基因。到目前为止,已有133例CHH患者的突变被描述。在RMRP转录本中鉴定出90个,其他在RMRP启动子中。大多数突变发生在高度保守的区域。一些研究表明,RMRP突变导致RNA转录本的丰度减少或不稳定性。RNase MRP广泛存在于真核生物中,并作为一种核糖核酸内切酶,可以切割几种RNA底物。在酵母中的研究表明,RNase MRP切割启动线粒体DNA复制的RNA,并通过分裂细胞周期蛋白b2 mRNA,在有丝分裂结束时的细胞周期调控中发挥作用。RMRP最广为人知的功能是参与核糖体前RNA的加工,它促进A3位点的切割,产生5.8 S rRNA的短形式。此外,RMRP可以与端粒酶相关逆转录酶(TERT)形成复合物,该RT发挥依赖RNA的RNA聚合酶活性,能够产生双链RMRP RNA,以预测依赖的方式加工成小干扰RNA。此外,RMRP RNA可以作为至少两个其他短RNA RMRP- S1和RMRP-S2的生产池,它们作为miRNA具有强大的基因沉默活性,靶向与不同CHH表型直接相关的基因集。
迄今为止,已有几项研究调查了CHH的发病机制。人类CHH白细胞的转录谱显示了几种细胞因子和细胞周期调节基因的上调。CHH中核糖体处理的改变似乎与最终分化细胞中细胞因子的产生和细胞周期进程的改变有关,如淋巴细胞和软骨细胞谱系。克里斯蒂安和同事测试了不同突变的RNase MRP多蛋白特异性mRNA和rRNA的切割,显示rRNA切割的减少与骨发育不良的程度之间有很强的相关性,其中mRNA切割的减少与体外其他表型有关。最近,Mandy等人发现Rmrp RNA的表达在培养的ATDC5细胞的不同软骨分化阶段受到调控,提示Rmrp RNA可能是软骨分化的重要调控因子。
目前,目前还没有可行的CHH动物模型。在酵母中,RMRP酵母同源物NME1功能的丧失是致命的,在小鼠E6.5之前,RMRP基因的纯合子缺失是致命的。斑马鱼,由于其快速发育过程、后代数量多、外部发育、透明度和多种基因操作,是研究参与骨骼发育的基因功能的一个非常有吸引力的动物模型。此外,斑马鱼的基因组与人类基因组的同源性约为70%:斑马鱼和哺乳动物之间骨骼形成的分子基础和关键调控因子似乎高度保守。最后,在骨骼特异性启动子的控制下,表达荧光蛋白的转基因斑马鱼株系的广泛应用,使哺乳动物系统中细胞和信号动力学的体内可视化难以解决。
在本研究中,我们建立了一个rmrp KO斑马鱼模型,以进一步了解CHH的发育机制。我们发现,rmrp突变通过失调细胞周期和凋亡相关基因的表达,破坏软骨生成和骨骨化,抑制细胞增殖,促进细胞凋亡。我们还发现,Wnt/β-连环蛋白通路的上调参与了rmrp突变导致的异常软骨生成和骨骨化。
斑马鱼株和转基因系合成
采用AB遗传背景的斑马鱼(Danio rerio)。转基因株系Tg(col2a1a:EGFP)和Tg(col2a1a:mCherry)在我们实验室使用1.7 kb的col2a1a启动子生成。Tg(ostreix:EGFP)被赠予;Tg(flk1:EGFP)之前已经被描述。所有斑马鱼都被安置在半循环住房系统,并在恒温(27°至28°)保持14:10小时的光暗周期。所有的斑马鱼品系都按照前面描述的标准方案进行饲养和维护。所有体内实验和方案均经抑郁医院外科研究所机构动物护理和使用委员会批准。
RMRP的转录区和启动子区的多序列比对
RMRP核苷酸序列从Ensembl(http://www.ensembl.org)下载。将人类ENST0000 0363046.1、小鼠ENSMUST00000157463.1和斑马鱼ENSDART000000115550.2进行转录区比对,转录起始位点-300用于启动子区域比对。采用Clustal W软件(www.clustal.org)进行多序列比对。共识元素用BoxShade(http://www.ch.embnet.org/software/BOX_form.html)突出显示。人类RMRP和斑马鱼RMRP的二级结构从Ensembl下载,结构信息主要来自Rfam(https://rfam.xfam.org/)提供的协方差模型。
原位杂交和抗体染色
扩增反义探针合成模板并克隆到pGEMT-easy载体(Promega,Fitchburg,WI,USA)中。所有的探针序列可从相应的作者的要求。地高辛标记的探针通过体外转录生成(DIG RNA标记试剂盒;罗氏分子诊断公司,布兰奇堡,新泽西州,美国);原位杂交如前所述进行。图像是使用立体发现20显微镜(卡尔蔡司,奥伯科琴,德国)拍摄的。全贴式抗体染色如前所述。胚胎首先与II型胶原蛋白抗体孵育(1:300)和Axin 2(1:300),然后与Alexa荧光偶联的二抗(1:500;美国加州,卡尔斯巴德)孵育。
利用CRISPR/Cas9系统生成rmrp突变体
如前所述,利用CRISPR/Cas9技术靶向Rmrp的酶促位点,生成Rmrp突变体。培养携带缺失突变的奠基鱼(F0)和相应的F1胚胎。将杂合子rmrp突变的F1鱼进行杂交,鉴定具有表型的突变体。
Edu细胞增殖试验和TUNEL试验
胚胎在受精后3天(dpf)注射0.2m MEdu,并在28.5℃孵育1小时。胚胎用4%多聚甲醛在4℃下固定过夜后,根据制造商的说明进行Edu检测。TUNEL细胞凋亡检测在3 dpf下进行,使用原位细胞死亡检测试剂盒TMR Red(罗氏12156792910),按照制造商的说明进行。
实时定量聚合酶链反应
根据制造商的协议,使用Trizol试剂(Invitrogen 15596-026)从整个胚胎(每组30至40个胚胎)中分离总RNA。实时荧光定量qPCR检测方法如前所述。所有样品重复测量3次,并归一化为内对照gapdh。退火温度为58°C。本研究中使用的引物的序列信息将根据要求提供。
蛋白印迹分析
用含有蛋白酶抑制剂的RIPA裂解缓冲液(Roche)裂解4 dpf时的斑马鱼胚胎。等量的蛋白质样品在12%的SDS-PAGE凝胶上溶解,并转移到PVDF膜上(微波波,伯灵顿,MA,美国)。然后用非磷酸(活性)β-连环蛋白一抗(1:1000;细胞信号技术8814 S;细胞信号技术,丹弗斯,MA,美国)和磷酸-β-连环蛋白(1:1000;细胞信号技术9561 S),然后用二抗。使用化学发光信号(Pierce NCI4106;皮尔斯,罗克福德,IL,美国)检测信号。
骨骼染色和影像学检查
标记软骨和骨骼的阿利新蓝和软骨素红染色使用了Walker和同事的修改方案。体内茜素红染色,可以标记矿化骨和肠道,斑马鱼与0.05%茜素红(Sigma-Aldrich,圣路易斯,莫,美国)孵育1小时,然后用系统水洗涤3次。阿利新蓝染色和椎体茜素红染色使用SteREO Discovery 20显微镜成像。用抗体染色或其他活染色的胚胎用LSM880NLO共聚焦显微镜和20×水浸物镜(Carl Zeiss)成像。使用ImageJ软件(NIH,Bethesda,MD,USA;https://imagej.nih.gov/ij/)测量茜素红活染色后矿化骨的相对面积。
药物处理
XAV939购自Selleck化学公司(休斯顿,TX,美国),用DMSO溶解,得到10 mM的原液。WT斑马鱼和rmrp突变体分别用10µM XAV939或0.1% DMSO对照在受精后60-96小时(hpf)处理,研究咽弓软骨的发育。此外,使用10µM XAV939或0.1% DMSO对照,从4 dpf到6 dpf,研究7 dpf时的骨骨化。使用ImageJ(NIH)测量舌角骨长度。
统计分析
所有数值数据均以平均±标准差表示。误差条表示SD。两组之间的差异采用非配对的学生t检验,并采用单向方差分析进行多组(三组或三组以上)的比较。所有统计分析均使用GraphPad棱镜(GraphPad软件,拉霍亚,CA,美国)和SPSS统计软件(SPSS,芝加哥,IL,USA)进行。p值在p < 0.05、p < 0.01和p < 0.001时被认为是显著的。
斑马鱼rmrp在多个物种中高度保守
RMRP在多个物种中具有一些保守的序列区域和二级结构元件,特别是在哺乳动物物种中高度保守。为了确定斑马鱼rmrp的序列保守性,我们对人类、小鼠和斑马鱼中rmrp的转录区域和启动子区域进行了多个序列比对。RMRP的转录区域在斑马鱼与人类之间的序列相似性为59.9%(图1A)。完全保守的区域位于63-82和242-259之间,它们在参与RNA裂解的蛋白质复合物的酶促位点上提供了一个第三级元素。有趣的是,根据我们的比对数据,CHH患者中大多数突变的转录核苷酸在人类、小鼠和斑马鱼中高度保守(图1A),这表明斑马鱼rmrp的转录区域高度保守。
我们还对RMRP的启动子区域进行了比对,发现TATA box、近端序列元件、八聚体元件和SP1结合位点,它们是RNA聚合酶III启动子元件,是高度保守的(图1B)。TATA box和转录起始位点之间的长度经常被插入、重复和三倍改变,导致RMRP转录减少,在24 bp~26 bp保守。斑马鱼中rmrp的二级结构也与人类的RMRP相似(图1C)。此外,rmrp转录本的整体颈环结构在物种之间保持不变。
我们还对斑马鱼、人类和小鼠中的RMRP基因进行了共线性分析(图1D)。我们发现rmrp周围的基因(tesk1和ccdc149b)与人和小鼠rmrp周围的基因(TESK1和CCDC107)具有同源性。在人类和小鼠RMRP基因中发现6个下游基因(CLTA、GNE、RNF38、MELK、PAX5、ZCCHC7)在斑马鱼RMRP上游的同一染色体上。这表明斑马鱼的rmrp基因与人类的RMRP和小鼠的Rmrp基因是同源的。总之,这些数据表明斑马鱼rmrp是高度保守的,可能在多个物种中发挥保守作用。

图1 斑马鱼rmrp在多个物种中高度保守。(A)对人类(264 bp)、小鼠(271 bp)和斑马鱼(256 bp)的RMRP转录区域进行多序列比对。已发表的与疾病相关的突变的核苷酸用红色下划线表示。(15)(B)RMRP启动子区域在-300~-1之间的多序列比对。下划线分别突出显示了SP1结合位点、八聚体元件、近端序列元件(PSE)和TATA box。对齐是基于ClustalW(www.clustal.org)对齐的;共识元素由(A)和(B)中的BoxShade(http://www.ch.embnet.org/software/BOX_form.html)突出显示(C)人类RMRP(集成条目ENST00000363046.1,左)和斑马鱼rmrp(集成条目ENSDART00000115550.2,右)的二级结构,来自集成(http://www.ensembl.org)。结构信息主要来自于Rfam(https://rfam.xfam.org/)提供的协方差模型。(D)对斑马鱼、人类和小鼠中RMRP基因的保守共时性分析。基因名称旁边的数字代表染色体上基因位置的巨碱基对(Mbp)。染色体片段用蓝线和蓝色虚线表示。
斑马鱼发育过程中rmrp的表达模式
我们采用全体原位杂交法检测了rmrp的表达模式。结果显示,rmrp在母体和合子中表达(图2)。Rmrp转录本在原肠形成前的早期胚胎阶段广泛分布(图2A-C),然后后期阶段在头部和躯体区域富集(图2D-K)。Rmrp广泛分布于包括脑和眼在内的各个组织,从体期到头区48 hpf(图2d-k)。rmrp在分节阶段表达较强,在后期逐渐下降(图2D-K)。早在48 hpf时,在胸鳍芽(图2J)和肠球原基(图2K)中均检测到rmrp的表达。从72 hpf到4 dpf,该表达更为显著;在4 dpf时,rmrp在肠球和肠管中明显表达(图2U,W)。在48 hpf时在咽部袋中检测到Rmrp转录物,然后在60 hpf时在下颌骨和舌骨弓软骨中检测到转录物(图2M,N)。从72 hpf到4 dpf,rmrp在鳃弓1到5软骨的软骨细胞中逐渐表达,但在头部广泛表达无明显影响(图2R,V)。我们使用rmrp sense RNA探针作为阴性对照(补充图。S1).这些观察结果表明,rmrp可能在包括软骨在内的各种组织的发育中发挥作用。

图2 通过全贴装原位杂交检测野生型斑马鱼中rmrp的表达模式。(A-C)Rmrp在单细胞期(A)、双细胞期(B)和芽期(C).广泛表达(D,E)8体(D)期和18体期胚胎的侧视图(E)。(F-H)受精后24小时(hpf)胚胎(F)和脑区(G)和体区(H)的放大放大图。(I-K)48hpf胚胎的侧视图(I)和头部区域背侧视图(J)和侧视图(K)。(L-O)60hpf胚胎的侧视图(-)和头部区域侧视图(M)、腹侧视图(N)和背侧视图(O)。(P-S)72hpf胚胎侧视图(P),头部区域侧视图(Q)和腹侧视图(R),体区放大图(S)。(T-W)受精后4天(dpf)胚胎侧视图(T),头部区域侧视图(U)和腹侧视图(V),体区高倍放大图(W)。n = 30个胚胎为A-W。巴=鳃弓;Br =脑;H=舌骨弓;IB =肠球;IBP =肠球原基;IT =肠管;M=下颌骨。
斑马鱼中rmrp敲除会破坏下颌发育
为了建立斑马鱼CHH模型并研究rmrp在发育中的作用,我们对KO rmrp基因采用了CRISPR/Cas9基因组编辑方法。我们首先设计了两个针对酶位点的目标序列,这是位于rmrp63-82bp的最保守的区域,在人类CHH中发现的大多数已知致病单核苷酸突变的位置。通过对F0代的KO突变体进行测序,我们发现靶位点2具有较高的靶向效率(图3A)。我们将这些F0突变体繁殖到F2代,得到了一个稳定的纯合子突变系。该突变系在rmrp的一个高度保守的区域缺失了一个13bp的缺失,包括一些酶的位点序列(图3B)。既往研究表明,RMRP转录区突变导致RMRP结构不稳定,导致RMRP RNA水平降低,这是CHH患者的一个关键分子特征。我们进行了RT-qPCR,发现rmrp−/−斑马鱼中rmrp的表达水平显著降低(图3C)。此外,整体原位杂交显示,在rmrp−/−斑马鱼中,rmrp的表达很少(图3D)。这些结果表明,斑马鱼rmrp保守区域的突变也可能导致rmrp的不稳定,从而导致表达降低。
我们分析了rmrp KO斑马鱼的大体表型。rmrp杂合子突变胚胎与WT同胞一样正常。纯合子突变胚在72 hpf左右前均未出现明显的形态缺陷,此时颌骨逐渐形成。在3 dpf时的光学显微镜下,rmrp−/−幼虫的下颌明显缩小,很容易被识别出来,并且比野生型斑马鱼的眼睛稍小一些(图3E)。到6 dpf时,rmrp−/−胚胎的下颌缺陷更明显,眼睛也更小。此外,突变体不能形成鱼鳔,头部较小,并伴有心包水肿。突变体幼虫的胃肠道也出现发育不全(无褶皱的小肠;图3E)。在9 dpf时,上述表型变得更加严重,但突变体的体长略长于其WT同胞的体长(图3E,F)。由于其多重发育畸形,rmrp−/−突变体在12 dpf到14 dpf内死亡。

图3 CRISPR/Cas9系统构建rmrp KO斑马鱼下颌发育破坏。(A)KOrmrp基因的Cas9靶位点2在GI F0生成中具有较高的靶向效率。(B)显示rmrp突变系缺失13 bp,用红色虚线表示。GGG(红色)为PAM序列。(C) RT-qPCR结果显示,rmrp−/−斑马鱼中rmrp的表达水平显著降低。取值为平均±标准差。***p < 0.001,n = 3个独立的样本组。采用全贴装原位杂交法检测(D)rmrp−/−斑马鱼中(D) Rmrp的表达。值得注意的是,很少有rmrp表达,从18体细胞到受精后4天逐渐减少(dpf)。n = 30个胚胎。(E)光镜检测WT和rmrp KO斑马鱼在3dpf~9dpf之间的总表型。侧视图的放大倍数在右面板上。箭头表示下颌骨的缩小。(F)rmrp−/−的胚胎长度测量显示,在9 dpf时,它们明显长于WT的兄弟姐妹。取值为平均±标准差。***p < 0.001, n = 10.比例尺=,D为200μm,E为400 μm。
rmrp调节咽弓的模式和塑造
由于软骨缺损是CHH的一个典型特征,我们评估了斑马鱼颅面骨骼的软骨模式。阿利新蓝和茜素红染色显示,rmrp−/−胚胎的下颌明显缩小是由5 dpf时咽部弓软骨的发育缺陷引起的(图4A)。rmrp−/−胚胎表现出明显的倒置或不完全发育的神经鳃角,且神经鳃弓发育迟缓。在rmrp突变体中,颈鳃-5骨和附着的咽部牙齿均表现出缺陷形态发生和延迟矿化(图4A)。此外,Meckel软骨和腭软骨有轻微的形态异常,可能是由于突变体舌骨角的变化引起的(图4A)。
为了更密切地观察下颌软骨和软骨发育不良的动态发育,我们在软骨细胞报告细胞系Tg(col2a1a:EGFP)的背景下生成了rmrp突变体。在3 dpf时,软骨细胞像硬币一样堆叠,横跨WT软骨中通常排列成单细胞宽的一排的软骨。然而,在rmrp突变体中,软骨细胞呈圆形,有多层细胞紊乱,col2a1a标记的荧光信号扩散,因此,很难辨别软骨细胞的形态(图4B)。在此阶段,与野生型斑马鱼相比,rmrp突变体的角软骨扭曲,角软骨角变钝(图4B)。然而,神经颅内的筛板没有明显变化(图4B)。在6 dpf时,可以观察到软骨细胞形态,但rmrp突变体中Meckel和宫颈软骨的软骨细胞排列仍然紊乱。特别是神经膜软骨有明显的凹陷,基底膜软骨有发育缺陷(图4B)。与野生型斑马鱼相比,角骨软骨角明显增加,角骨长度减小(图4C,D)。
我们通过全体原位杂交技术检测了软骨形成相关基因的表达。在咽部软骨的rmrp突变体中,软骨细胞标记物sox9a和col2a1a在60 hpf时的表达延迟,但它们在筛板中的表达没有受到影响(图4E)。在72 hpf时,sox9a和col2a1a的表达水平显著升高,且宫颈软骨角更钝(图4E)。在4 dpf时,rmrp突变体的col2a1a水平仍然较高;与WT基底软骨相比,咽部软骨畸形更严重,基底软骨仍然没有col2a1a的表达(图4E)。以col2a1a和sox9a的Sense RNA探针作为阴性对照(补充图 S2A)。总之,我们的数据表明,rmrp调控咽部弓的模式和塑造,这表明,rmrp缺失的斑马鱼再现了CHH相关的软骨表型。

图4 rmrp调节咽部弓的模式和成形。(A)WT斑马鱼和rmrp突变体的(A)阿利新蓝和茜素红骨架染色。(B)共聚焦图像显示WT斑马鱼和转基因背景(col2a1a:EGFP)rmrp突变体从受精后3天(dpf)到6 dpf的下颌软骨发育。WT斑马鱼和rmrp突变体在6 dpf时的角软骨角(C)和角软骨长度(D)的定量分析。取值为平均±标准差。**p < 0.01, n = 5.(E)受精后60小时的sox9a(hpf)和72hpf(上)以及60 hpf、72 hpf和4dpf(下)的col2a1a的全安装原位杂交。WT斑马鱼,n = 30;rmrp突变体,n = 10。=基底;Cb =颈鳃;=颈;筛板;=低辛;=Meckel软骨;Pq =腭。比例尺:A和E为200 μm;B为50 μm。
及时的骨化需要rmrp
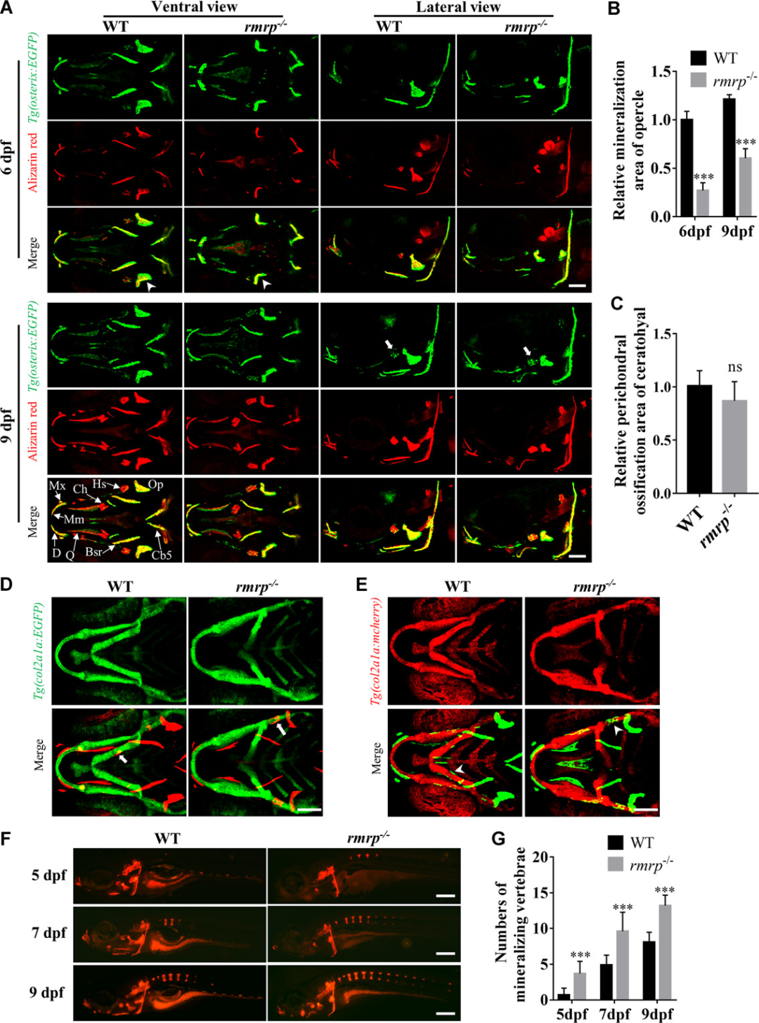
据报道,部分CHH患者存在骨化异常。为了研究rmrp突变对斑马鱼骨形成的影响,我们采用茜素红活染色法以及转基因株系Tg(osterix:EGFP),它标记成骨细胞以检查头骨的骨化。从6 dpf到9 dpf,共聚焦显微镜显示WT斑马鱼头骨膜内骨和软骨内骨均逐渐骨化;然而在rmrp突变体中,膜内骨的盖、鳃骨射线和消化道骨化延迟(图5A)。rmrp突变体在9 dpf时的膜内骨骨化程度与WT斑马鱼在6 dpf时的程度大致相同,特别是鳃环的矿化区域,但突变体的鳃骨射线仍然很小(图5A,B)。有趣的是,转基因株系Tg(osterix:EGFP)的茜素红染色显示,在9 dpf时,WT和突变斑马鱼的神经颅骨筛板成骨细胞分化和矿化没有显著差异(补充图 S3)。这些数据表明,rmrp突变影响内脏颅骨膜内骨的矿化,而不影响神经颅骨的矿化。在6 dpf时,WT斑马鱼的软骨、颏骨、关节后软骨、鳃下软骨和颈鳃膜-5软骨的软骨内骨发生骨化,但在rmrp突变体中,颏骨、关节后软骨和5软骨的周骨化略有延迟,尤其是在颈骨软骨,而鳃下软骨的面体骨化不受影响(图5A)。
为了区分软骨周围成骨的差异是否由软骨形成异常引起,我们使用茜素红活染色(图5D)和双转基因系Tg(osterix:EGFP);Tg(col2a1a:mCherry)(图5E)在6dpf,我们发现软骨源性发育不良的严重程度与软骨周骨化缺陷的程度一致。角骨软骨畸形和软骨周围骨化缺陷最为严重,而鳃下软骨发育正常,软骨周围骨化正常甚至略有加速(图5D,E)。在9 dpf时,与野生型斑马鱼相比,突变体的软骨周骨化没有明显延迟(图5C),相反,鳃下软骨软骨周骨化增强,矿化骨环有更多的成骨细胞(图5A)。同样,茜素红染色也观察到类似的结果(补充图。S4A)。以上结果表明,rmrp突变体的延迟软骨内成骨是继发于软骨发育不良,当软骨形成正常发展时,软骨内成骨可能会加速。
此外,我们还使用茜素红染色法检测了椎体的矿化情况(图5F)。从5 dpf到9 dpf,我们发现rmrp突变体中椎体的矿化速度加快,矿化椎体的数量显著增加(图5F,G)。茜素红染色也观察到类似的结果(补充图。S4B).这些结果表明,rmrp突变促进了椎体骨化。
rmrp基因敲除会影响肠道和颅内血管的发育
CHH患者的一个标志性表型是胃肠道缺乏症。这一临床特征与先天性巨结肠样疾病相似,即肠内神经元的缺乏导致肠蠕动和消化不良。因此,我们研究了肠道的发育过程。通过使用茜素红染色,我们发现突变体的肠道变小,褶皱减少(图5F)。肠道H&E染色显示,WT斑马鱼的肠上皮细胞形成指状肠绒毛;而rmrp突变体的肠上皮细胞数量减少,肠绒毛缺失(补充图 S5)。我们还使用标记血管内皮细胞的Tg(flk1:EGFP)鱼系检测了rmrp突变体的颅内血管的发育。有趣的是,从3 dpf到8 dpf,突变体在颅血管发育中表现出显著的异常(补充图S6A)。利用Tg(col2a1a:mCherry)和Tg(flk1:EGFP)双转基因株系,我们发现颅内血管附着在软骨表面,表现出与咽部软骨发育不良相同的畸形模式(补充图 S6B).这些数据表明,软骨和血管的异常发育可能会相互影响。

图5 rmrp可及时调节骨骨化。(A)WT斑马鱼和rmrp突变体在Tg(EGFP:EGFP)背景下的共聚焦成像,受精后6天用茜素红活染色(dpf;上)和9dpf(下)。(B)WT斑马鱼和rmrp突变体在6 dpf和9dpp、WT斑马鱼和rmrp突变体的n = 8胚胎周期周期的相对矿化面积的定量。(C)WT斑马鱼和rmrp突变体在9 dpf,n = 10处的角膜相对面周骨化区域的定量。(D)WT斑马鱼和rmrp突变体在Tg(col2a1a:EGFP)背景下的共聚焦成像,在6 dpf时用茜素红活染色。箭头表示周面骨化。(E)WT斑马鱼和rmrp突变体与Tg(col2a1a:mCherry)双转基因株系中6 dpf的共聚焦成像。箭头表示软骨骨环中的成骨细胞。(F)茜素红活体染色,从5 dpf到9 dpf。(G)WT斑马鱼和rmrp突变体从5 dpf到9 dpf的矿化椎体数量。
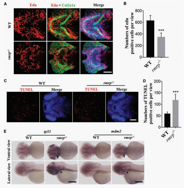
rmrp突变可抑制受影响组织的增殖并促进细胞凋亡
为调查rmrp突变体细胞增殖是否受阻,我们进行Edu合并试验,在3dpf和WT相比,发现rmrp突变体中Edu阳性细胞的数量在头部的咽和眼睛区域显著减少(图6A,B)。考虑到之前的研究表明rmrp突变可能改变周期蛋白依赖的细胞周期调控,我们检测了几个细胞周期相关基因的表达,发现ccng1、ccnd1和cdkn2a/b在rmrp突变中大幅增加(补充图 S7A)。
我们接下来验证了rmrp突变体中的细胞凋亡是否受到影响。使用TUNEL实验,与WT相比,我们检测到在3 dpf时的突变体有更多的头部凋亡细胞,包括咽部区域和眼睛(图6C,D)。我们通过RT-qPCR对一组凋亡相关基因的表达水平进行了定量分析,发现在3 dpf时,rmrp突变体中tp53、mdm2和caspase8的水平大幅增加(补充图 S7B)。原位杂交证实,rmrp突变体的咽部、眼睛和肠道中tp53和mdm2水平较高(图6E),阴性对照未显示杂交信号(补充图 S2B)。我们的数据表明,rmrp缺失可能在咽弓、眼睛和肠道中触发外部和内在的凋亡途径。

图6 rmrp突变可抑制细胞增殖,促进细胞凋亡。(A) Edu检测和Col2a1a的免疫荧光染色(绿色)显示,受精后WT斑马鱼和突变体头部区域3天(dpf)的细胞增殖减少。(B)WT斑马鱼和rmrp突变体(A)、n = 8胚胎各显微镜下Edu阳性细胞数量的定量,***p < 0.001。(C) TUNEL检测显示,在3 dpf时,rmrp突变体的头部区域有更多的凋亡细胞。(D)WT斑马鱼和rmrp突变体(C)、n = 8胚胎各显微镜下TUNEL阳性细胞数量的定量,***p < 0.001。(E)在3 dpf时,通过原位杂交检测tp53(左)和mdm2(右)的表达水平。箭头表示咽部软骨,箭头表示肠。(WT斑马鱼,n = 30;rmrp突变体,n = 10)。A和C的比例尺为= 100µm,E为200µm。
rmrp突变上调典型的Wnt/β-连环蛋白信号通路
典型的Wnt/β-连环蛋白信号通路在软骨发育和骨形成中起着重要作用。一些研究表明,Wnt信号参与了斑马鱼的颅面发育。据报道,Wnt/β-连环蛋白信号通路增强了结肠癌细胞中rmrp的表达。因此,我们检测了rmrp突变体和WT斑马鱼中积累的β-连环蛋白的水平。对4 dpf时的整个胚胎提取物进行免疫印迹检测,结果显示,rmrp突变体中激活的-β-连环蛋白显著上调,而磷酸化的-β-连环蛋白没有显著变化(图7A)。此外,RT-qPCR结果显示,在4 dpf时rmrp突变体与野生型斑马鱼相比,一组已知的Wnt/β-连环蛋白靶基因,包括ccnd1、axin2、c-myc和chordin的水平也显著升高(图7C)。免疫荧光检测显示,rmrp突变体的角骨软骨中Axin2水平升高(图7B)。此外,原位杂交显示,rmrp突变体咽部区ccnd1水平也升高(图7E),阴性对照没有杂交信号(补充图 S2C)。这些结果表明,在rmrp突变体中,Wnt/β-连环蛋白信号通路表达上调。此外,我们发现在rmrp突变体中,wnt5b和wnt2bb的RNA水平显著升高,而dvl2水平略有升高。相比之下,apc和csnk1e(它们编码的蛋白形成β-连环蛋白破坏复合物)的水平均略有下降(图7F),但ctnnb1的RNA水平没有变化(图7D)。
这些结果表明,rmrp突变可能抑制了β-连环蛋白的降解,从而促进了Wnt/β-连环蛋白的信号通路转导。

图7 rmrp突变上调典型的Wnt/β-连环蛋白信号通路。(A)WT和突变斑马鱼受精后4天(dpf)蛋白提取物(dpf)检测非磷酸化β-连环蛋白(激活的β-连环蛋白)和磷酸化β-连环蛋白,β-actin作为加载对照。(B)WT斑马鱼和突变体在4 dpf时咽部软骨的Axin2和Col2a1a的双免疫荧光染色。白色箭头表示角舌骨软骨。RT-qPCR分析Wnt/β-连环蛋白靶基因ccnd1、轴蛋白2、c-myc和弦蛋白(C)的表达水平升高,但ctnnb1的(D).(ns)无明显变化(E)在受精后3天,通过原位杂交检测ccnd1的表达水平(dpf)。黑色箭头表示咽部软骨。(WT斑马鱼,n = 30;rmrp突变体,n = 10)。(F) RT-qPCR分析wnt5b、wnt2bb、dvl2、apc和csnk1e的表达水平,n3组独立样本,*p < 0.05、***p < 0.001,无显著性(ns)。比例尺=为50µm,E为200µm。
Wnt抑制部分减轻了rmrp突变体的软骨发育不良和增加椎骨矿化
然后,我们询问了Wnt/β-连环蛋白信号通路的药理抑制是否可以挽救由rmrp突变引起的软骨生成发育不良和矿化失调。我们使用了一种β-连环蛋白抑制剂XAV939,它通过刺激β-连环蛋白的降解来抑制Wnt/β-连环蛋白信号通路。在咽弓软骨从60 hpf到96 hpf的发育过程中,我们使用了10µM的XAV939或DMSO对照。我们发现,与DMSO处理的突变体相比,XAV939处理的突变体的下颌凹陷在4 dpf时得到了缓解(图8A)。共聚焦显微镜显示,XAV939处理的突变体部分减轻了软骨生成发育不良,特别是角骨软骨发育不良(图8B)。XAV939处理的突变体舌骨角的角度和长度与野生型斑马鱼更接近(图8C)。
此外,我们对10µM XAV939或DMSO对照处理4-6dpf,以研究它们对7 dpf骨骨化的影响。我们发现,与DMSO处理的突变体相比,XAV939处理的突变体的下鳃软骨矿化骨环处的成骨细胞数量减少(图8D),表明促进软骨膜骨化加速部分缓解。此外,与DMSO处理的突变体相比,XAV939处理的突变体的矿化椎体数量明显减少,与WT斑马鱼相似(图8E,F)。然而,在XAV939处理的突变体中,颅骨延迟的膜内骨矿化并没有得到挽救(图8D)。这些结果表明,rmrp突变体的软骨发育不良和椎骨矿化增加与Wnt/β-连环蛋白信号通路上调有关,而抑制Wnt/β-连环蛋白信号通路可部分缓解。

图8 抑制Wnt可以部分缓解rmrp突变体的软骨发育不良和增加椎骨矿化。(A)在野生型斑马鱼和rmrp突变体中,用10µM XAV939(右)或DMSO(左)处理受精后60小时(hpf)到96 hpf后,在受精后4天通过光镜检测到头部区域的侧视图(dpf)。箭头表示,在xav939处理的突变体中,凹陷的下颌部分获救。(B)共聚焦图像显示,在10µM XAV939转基因Tg(col2a1a:EGFP)背景(下)或DMSO(上)处理60 hpf到96 hpf后,WT斑马鱼和rmrp突变体的4 dpf。Ch =角骨软骨。(C)(B).中野生型斑马鱼和rmrp突变体的宫颈长度定量n = 5.(D)在10µM XAV939(右)或DMSO(左)处理4 dpf后,Tg(EGFP)转基因背景下7 dpf的颅骨成骨细胞侧视图。白色箭头表示鳃下软骨骨项圈中的成骨细胞。(E)从4 dpf到XAV939(下)或DMSO(上)处理7 dpf后,茜素红活染色7 dpf椎骨矿化侧视图。(F)量化(E)中矿化椎体的数量,n = 10。取值为平均±标准差。**p < 0.05,***p < 0.001,无显著性(ns)。A、D、E的比例尺为= 200µm,B为50µm。
讨论
在本研究中,我们使用CRISPR/Cas9系统,通过敲除斑马鱼中的RMRP同源物rmrp,生成了CHH的斑马鱼模型。我们发现rmrp突变体显示软骨生成破坏和骨骨化,这在一定程度上与CHH患者的临床表现相似。我们进一步发现,其分子机制和细胞机制可能与细胞周期和凋亡相关基因表达失调所引起的抑制细胞增殖和促进细胞凋亡有关。此外,我们还发现rmrp突变上调典型的Wnt/β-连环蛋白信号,抑制Wnt信号可以部分缓解rmrp突变体的软骨发育不良和椎骨矿化增加。
侏儒症和短而增厚的长骨伴扇形和中期增宽是CHH患者的标志。我们试图通过检测rmrp KO斑马鱼的软骨形成来揭示CHH患者软骨发育不良的机制。斑马鱼没有四肢和长骨;然而,斑马鱼的颅面骨是通过软骨内成骨化和膜内骨化形成的,就像人类一样。舌角骨是由类似于哺乳动物骨的软骨内成骨形成的,它们也具有相同的骨骺和骨骺生长板组成。先前的研究表明,导致人类软骨发育不良的基因突变可导致颅面骨的软骨发育不良,如斑马鱼的角颌骨软骨。因此,我们研究了颅面发育,发现了rmrp突变体的咽弓软骨发育缺陷。特别是角骨长度减少,颈骨弓凹陷和迟钝。此外,在角骨中,软骨细胞以多层细胞分布,在rmrp突变体中分布,排列无序,而WT软骨细胞像硬币一样排列成一个细胞宽的行。这些结果与观察到的CHH患者柱状组织缺陷和中期增宽相一致。
通常,CHH患者的骨骺骨化中心在影像学上表现正常,骨密度基本正常。然而,一些CHH患者表现为长骨延迟骨化和小梁形成,或随着骨龄的增加股骨骨化或手骨化晚期。CHH患者的可变骨化确实令人困惑,目前尚不清楚它是否只存在于严重受影响的患者和继发于软骨发育不良。我们在斑马鱼中的研究表明,rmrp突变体的软骨内成骨可能因软骨形成缺陷的程度而不同。rmrp突变体的宫颈软骨显示严重的软骨发育不良和延迟软骨内骨化,而鳃下软骨相对正常,软骨周骨化,矿化骨环处有更多的成骨细胞。此外,rmrp突变抑制了颅骨的膜内骨化,同时显著促进了椎骨的矿化。这些数据表明,rmrp调控斑马鱼早期发育阶段的骨化或矿化,虽然我们需要在未来的工作中使用一种新的策略来评估rmrp突变后成年期的骨化和矿化变化。
先前来自酵母的研究表明,rmrp突变体在有丝分裂结束时通过降解细胞周期蛋白B2 mRNA来延缓细胞周期的进程。类似地,一项来自哺乳动物细胞的体外研究表明,RMRP突变通过损害核糖体组装和改变细胞周期蛋白依赖的细胞周期调控,导致细胞生长下降。因此,我们检测了rmrp突变体在受影响组织中的增殖变化,发现Edu标记细胞减少。此外,我们发现在rmrp突变体中,ccng1、ccnd1和cdkn2a/b的表达显著增加。这些结果表明,斑马鱼中rmrp突变体的细胞增殖下降可能是这些周期相关基因表达变化的结果。由于酵母RNase MRP的RNA或蛋白质成分的基因缺失已经证明RNase MRP复合物对细胞生存能力是至关重要的。我们发现rmrp突变体的细胞凋亡增加,并且一组凋亡相关基因如tp53、mdm2和caspase8的表达水平大幅增加。这些数据表明,rmrp缺失可能触发咽弓、眼睛和肠道内的内在或外在的凋亡途径。事实上,E3泛素连接酶MDM2是p53蛋白的负调控因子。Mdm2已被鉴定为p53相互作用蛋白,可抑制p53的转录活性,促进p53的快速降解。我们一致发现,在rmrp突变体中,少数tp53转录本显著减少(数据未显示)。有趣的是,之前的研究发现,细胞周期蛋白G1具有生长抑制活性,在体内外均能与Mdm2和p53相互作用。这些结果表明,rmrp可能通过调控细胞周期和凋亡相关分子的表达控制细胞的增殖和凋亡,但rmrp如何调控这些基因的表达,以及这些基因如何协同调控细胞增殖和凋亡,还需要更多的研究。
为了探索rmrp调控骨软骨形成的机制,我们检测了参与骨骼发育的几个信号通路,发现典型的Wnt/β-连环蛋白信号通路上调。药理抑制Wnt/β-连环蛋白可部分挽救软骨发育不良,减轻椎骨矿化程度的增加。典型的Wnt信号在骨生物学中得到了广泛的研究,Wnt/β-连环蛋白信号在骨骼形成过程中间充质前体细胞分化为软骨细胞或成骨细胞谱系具有重要作用。异常典型Wnt信号通路增强骨化并抑制软骨细胞的形成,而在成骨细胞前体细胞中稳定β-连环蛋白信号通路会导致分泌成骨细胞的骨基质的过早分化,但β-连环蛋白在早期头部间充质中的稳定会导致颅骨的丢失。同样,我们发现rmrp突变抑制了颅骨的膜内骨化,这可能是由于Wnt/β-连环蛋白信号通路的增加影响了间充质细胞向成骨细胞的分化而引起的。此外,rmrp KO促进鳃下软骨的软骨周矿化和软骨周-成骨细胞分化,并加速椎骨矿化,这与rmrp突变斑马鱼中Wnt/β-连环蛋白信号通路的增加相一致。
先前的研究表明,WNT-3A能够通过激活β-连环蛋白来驱动肿瘤中的RMRP转录。最近,Mandy和同事还发现,WNT-3A和WNT-5A可以使成软骨细胞系中的Rmrp启动子活性分别增加45%和26%。有趣的是,在rmrp突变体中,我们发现wnt5b和wnt2bb的RNA水平随着Wnt/β-连环蛋白信号通路的上调而升高。一种可能的解释是,Wnt RNA水平的升高可能是由于rmrp的减少引起的反馈机制,而Wnt的增加将进一步上调Wnt信号通路。我们还发现,形成β-连环蛋白破坏复合物的编码蛋白apc和csnk1e的RNA水平略有下降,提示rmrp突变可能导致β-连环蛋白的降解受到抑制。然而,lncRNA rmrp如何稳定β-连环蛋白并上调Wnt/β-连环蛋白信号通路仍不明确,需要进一步的研究。
CHH患者有一些骨骼外的表现,如胃肠道功能障碍、免疫缺陷、贫血和恶性肿瘤的风险增加。我们发现,rmrp突变体的肠道上皮细胞数量和肠绒毛数量减少,肠道变小,提示肠道发育缺陷或变性。由于CHH的胃肠道缺乏可能与肠道内肠道神经元的缺乏有关,因此建议进一步研究肠道表型,包括检测rmrp突变体中的肠道神经元。
我们研究的一个局限性是,rmrp−/−突变体在12 dpf到14 dpf内死亡,因此,我们只能分析早期发育阶段的表型。为了更好地模拟CHH患者的表型,进一步研究CHH的发病机制,我们可以建立具有相对较低的rmrp功能障碍水平的斑马鱼突变体,或注射rmrp mRNA来挽救早期发育缺陷的表型,将突变体提高到成年。总之,我们建立了一个类似于CHH患者软骨发育不良和其他表型的CHH斑马鱼模型,并研究了rmrp突变导致表型的潜在细胞和分子机制。我们提供的证据表明,rmrp突变体上调了典型的Wnt/β-连环蛋白信号通路,而抑制Wnt/β-连环蛋白信号通路可以部分缓解rmrp突变体的表型。我们的斑马鱼CHH模型将有助于更好地理解其潜在的发病机制,从而有助于探索CHH可能的治疗途径。此外,它也可能有助于提供更广泛的对其他表型重叠核糖体病的治疗的见解。
基金:本研究由国家自然科学基金资助项目(No. 81830075,81772306)支持。
原文:Sun X, Zhang R, Liu M, Chen H, Chen L, Luo F, Zhang D, Huang J, Li F, Ni Z, Qi H, Su N, Jin M, Yang J, Tan Q, Du X, Chen B, Huang H, Chen S, Yin L, Xu X, Deng C, Luo L, Xie Y, Chen L. Rmrp Mutation Disrupts Chondrogenesis and Bone Ossification in Zebrafish Model of Cartilage-Hair Hypoplasia via Enhanced Wnt/β-Catenin Signaling. J Bone Miner Res. 2019 Nov;34(11):2101-2116. doi: 10.1002/jbmr.3820. Epub 2019 Sep 4. PMID: 31237961.
详细网址:https://asbmr.onlinelibrary.wiley.com/doi/10.1002/jbmr.3820