杂志:JournalofNaturalProducts
影响因子:5.1(2022)
年份:2021
通讯作者:
YutianPan-电子邮件:pytmnnu@126.com
YuXue−电子邮件:xueyu0614@163.com
通讯作者单位:
摘要
背景:盐酸氨基葡萄糖(GAH)是最基本的和甲壳素的重要衍生物,是由甲壳素水解浓缩而成盐酸。目前,GAH在骨骼中的作用机制尚不清楚发展。
方法:在这篇报告中,我们证明了从细胞壁中提取的GAH以剂量依赖的方式发挥作用,不仅促进软骨以及幼鱼的骨骼发育和成年鱼的尾鳍再生。此外,GAH处理显著增加了骨代谢相关蛋白的表达相关标记基因,表明其在促进骨骼发育中的重要作用发展。
结果:我们的研究表明,在幼虫和成体骨质疏松模型诱导经高铁处理后,成骨缺陷明显改善GAH调控一系列骨相关基因的表达。最后,我们表明GAH通过促进骨骼发育和损伤修复骨形态发生蛋白(Bmp)信号通路的下游受体水平。
结论:综上所述,我们的发现不仅提供了强有力的研究利用斑马鱼模型筛选天然骨质疏松药物和产品开发的基础和策略建立了开发双孢蘑菇衍生的GAH作为一种治疗骨质疏松的新药物的潜力。
关键词:GAH;骨质疏松;斑马鱼;(Bmp)信号通路
前言
盐酸氨基葡萄糖(GAH)是其中最常见的一种获得甲壳素的碱性和重要衍生物用浓盐酸水解甲壳素。在以往的研究,其分子量,分子式,和求解了结构式,GAH已经被证明具有多种生物学功能,包括促进淋巴细胞增殖,降低肿瘤的生长速度并将其转化为正常细胞,抗炎症活动。盐酸氨基葡萄糖是一种天然氨基单糖衍生物,氨基葡萄糖是对蛋白聚糖的合成至关重要软骨基质成分。蛋白聚糖允许关节软骨通过抑制胶原纤维的拉伸来吸收冲击force.7GAH在许多领域具有广阔的应用前景,比如医药、食品、生物技术、化妆品和饲料这导致了国内需求的增加国外。目前,大多数GAH来自虾和蟹壳被大量的盐酸水解,而其中的重金属、砷和灰分含量往往超过中国食品国家标准和USP标准医学。双孢蘑菇是一种常见的食用菌。其细胞壁富含几丁质生物聚合物,主要由甲壳素和壳聚糖。本研究采用双孢酵母提取GAH,因其消耗的酸、碱较少,产品纯度较高,安全性较高,成本较低;特别是砷和灰分的含量低于虾蟹壳衍生GAH。
脊椎动物的骨骼发育是高度保守的进化。斑马鱼骨骼系统由三部分衍生而来干细胞系:神经嵴、外侧板和肌小节中胚层。斑马鱼的骨骼发育也始于间充质细胞,分化为成骨细胞。成骨细胞在骨形成过程中经历四个阶段形成:增殖、成熟、矿化和细胞凋亡。骨骼发育过程涉及许多调节因子,包括转录因子,激素、生长因子和细胞因子,如矩阵。斑马鱼的骨骼发育是时序性的;也就是说,从头到尾都有有序的骨化。首先,头骨发育,接着是身体骨骼,鳍也跟着发育此外,该过程需要对许多细胞信号通路的精确控制。
骨发育涉及多种信号通路信号转导通路,如Bmp、TGFβ、Wnt-β连环蛋白、Hedgehog,Notch和OPG/RANKL/RANK。这些途径要么通过控制来调节骨发育成骨细胞分化或在软骨中起关键作用发育和骨代谢。骨质疏松症是一种代谢性骨质紊乱以骨量减少和退化为特征的骨结构,导致骨折风险增加与人口老龄化日益加剧,骨质疏松症的发病率也随之升高上升,使其成为我国的一个重要健康问题世界各地。目前,主要药物类别为骨质疏松症是指那些抑制骨吸收的疾病,比如雌激素和降钙素;那些增加骨形成的,如甲状旁腺激素和他汀类药物;而药物带有抗骨吸收和骨形成活动,如维生素D3。由于西药的副作用,中医疗法已经成为越来越受世界各地患者的欢迎。此外,发现青蒿素的屠呦呦女士获得了诺贝尔奖诺贝尔奖,证明科学研究向自然转化与植物药物开发和药理功能在我国具有广阔的应用前景世界各地。
斑马鱼一直被用作理想的椎体模型用于人类疾病的研究这是由几个因素造成的,包括短的世代时间,光学透明的胚胎,以及在斑马鱼和人类。鉴于这些优势,研究集中在骨骼上斑马鱼的形成正迅速变得越来越普遍在这里的工作中,我们发现双孢蘑菇-衍生的GAH促进骨发育,且具有特异性改善骨缺损。我们进行了生理测试生化分析,包括骨钙化评估软骨发育和成骨细胞的表达水平相关的基因。并对其分子机制进行了探讨在骨骼发育过程中,GAH通过Bmp信号传导斑马鱼的损伤修复。
实验部分GAH和其他药物
从双孢霉中提取GAH我们的实验室。将新鲜双孢霉切碎匀浆后煮熟在100℃水浴中浸泡2h,冷却后用200目丝过滤布。以1:4将过滤残余物添加2%NaOH溶液(w/w),在100℃水浴中煮沸2h。冷却后,过滤残余物并且然后用水洗涤到中性状态。的以1:4的比例将中性双孢曲霉残余物与1%HAC溶液一起添加(w/w)并置于100℃水中。冷却后,残渣为过滤后再用水冲洗至中性状态,最后干燥并粉碎用于制备试验。GAH水解产物为借由在36%盐酸中水解(80℃4h)获得,然后冷却和过滤。进一步研究该GAH水解产物通过加水浓缩以去除大部分盐酸。经脱色后,最终获得GAH样品通过乙醇结晶获得。HPLC执行为与标准GAH样品进行成分分析。标准GAH样品购自Sigma(G1514)。艾尔DM分别购自默克公司和西格玛公司。
斑马鱼
TU菌株Tg(osx:mcherry)16和Tg-(BRE:GFP)40在本研究中被使用。所有的鱼都是饲养的于28.5℃下于具有10/14h之标准循环水系统中黑/光周期。斑马鱼胚胎为自然获得产卵。所有胚胎和幼虫均在HolfreterH2O中培养含NaCl3.5g/L、KCl0.5g/L、CaCl20.1g/L、0.025g/LNaHCO3。
骨染色和骨定量分析矿化
本研究中所有的骨骼染色,包括阿新蓝、茜素红、钙黄绿素染色根据我们之前发表的研究。
半定量PCR和ELISA
总RNA和cDNA按照之前描述的方法制备37半定量PCR检测β-的表达水平肌动蛋白,sox9b,col10a1a,col1a2,BGP,sp7,bmp2b和bmp4。的半定量PCR的扩增参数为(1)95℃5分钟,(2)95℃30s,(3)54℃30s,(4)72℃30s,(5)重复步骤2到4进行约28个周期,并在72℃下进行10个周期Min,在某些情况下进行微调。ALP-ELISA试剂盒采用B、BGP和TRAP,并进行相应的操作根据工具箱。本研究使用的ELISA引物和方法可根据要求提供学习。
WISH和免疫荧光
整座原位杂交-斑马鱼胚胎化(WISH)按照描述进行以前使用探针检测以下靶点:sp7、col1a2、Col2a1a、col10a1a、sox9a、sox9b、runx2b、bmp2b、bmp4、bmp7a和gfp。胚胎采用荧光显微镜(尼康,SMZ18)。免疫荧光实验如中所述进行ref41。本研究中使用的抗体包括兔抗斑马鱼抗体Bmp2b(NT)(Anaspec,1:50稀释),兔抗斑马鱼Chordin抗体(GeneTex,1:50稀释),小鼠抗smad1抗体(SantaCruz),兔抗磷酸化smad1/5/8(细胞信号,1:100稀释),小鼠抗β-catenin(细胞信号,1:100稀释),山羊抗地高辛(罗氏,1:4000稀释),DyLight488共轭亲和纯山羊抗小鼠IgG和DyLight549标记的亲和纯山羊抗兔IgG二抗(JacksonImmunoResearch,1:100稀释)。
统计分析
所有数据以均数±标准差表示。所有采用Excel软件进行统计学分析。学生的t采用双侧不等方差检验确定p值对于本研究中的所有测量。与P<的P值比较;0.05(*),P<0.01(**),P<取0.001(***)统计学意义。
GAH促进幼虫骨骼发育和成年斑马鱼的尾鳍再生
GAH在从双孢霉中提取。高效液相色谱法(HPLC)显示此峰时间与标准GAH(1.210Min,1.211Min),峰形对称。是什么1mg/mL标准GAH的峰面积为1.211min为1812.74768mAU·s,双孢霉-1.210min时的GAH为1998.35132mAU·s,大于与标准品GAH相比,纯度较高高于标准GAH(图1A)。如斑马鱼头软骨形成于5dpf,我们处理胚胎0.75hpf直到5dpf,GAH为7个不同浓度(0、0.01%、0.03%,0.05%,0.1%,0.3%,和0.5%)。
根据图1B所示的病死率,我们使用SPSS软件确定本研究中GAH的IC50为0.324%。我们选择了3个工作浓度进行后续实验:0.05%、0.1%和0.3%。经过治疗后在不同浓度的GAH下,每5天采集1次幼虫用于阿尔新蓝染色。对照组为头部软骨如梅克尔软骨(Meckel’scartilage,mk)、角巩膜软骨(ceratohyal(ch),腭方(pq),唇下颌(hm),以及前颈鳃裂(cb1−3)清晰可见(图1-3)1c。与对照组相比,实验组软骨发育较慢gah处理组表现出不同程度的增强-表示“状态”。我们将这些表型分为四种类型:正常,H1H2和H3。软骨结构,如mk,ch,pq和hm,在H1型中明显加深。在H2型中,Mk、ch、pq、hm进一步加深,呈1−3对角线下颌骨更清晰可见;甚至是第四个牛皮可以观察到支气管。在H3型中,ps和第五型颈鳃裂清晰可见(图1C)。在低GAH浓度为0.05%,以H1为主表型,占本组斑马鱼的40%。在中间浓度(0.1%)、H1型比例增加,约占40%。在高处——浓度(0.3%)GAH组,超过50%的幼虫显示H2软骨发育表型。所有三个浓度包括一定比例的幼虫与H3表型(图1D)。这些结果提示GAH是能以剂量依赖性方式促进斑马鱼头部软骨的发育。
茜素红在骨形成中与钙离子相互作用可以用来评估骨骼形状和骨矿物质密度。因此,我们评估了骨发育斑马鱼在GAH处理6dpf后使用茜素红染色。对照组染色信号可清晰在幼鱼的头骨上观察到,特别是在鱼盖处(op)、脊索(nc)、锁骨(cl)和枕骨(oc)。随着GAH浓度增高,染色信号增强面积逐渐增强,意味着骨增加矿化。在0.1%和0.3%GAH暴露组中,88%和79%的幼虫表现出增强在骨化区域,如ch,ps,hm和bs(图1E).
斑马鱼是研究鳍的一个极好的模型系统再生,即尾鳍可以完全再生截肢之后。成年鱼(1.5岁)切除尾鳍,然后在正常培养基中培养或0.1%GAH溶液。钙黄绿素能染色骨内钙化活体组织用来标记骨的程度钙化。在GAH治疗组中,我们发现50%以上的鱼表现出尾鳍再生,较好高于对照组(图1F、G)。钙黄绿素染色结果表明GAH能促进尾鳍再生显著增加骨量(图1F'-G″)。

图1 GAH促进骨骼发育和鳍再生。(A)标准GAH和双孢霉衍生GAH的HPLC峰图。(B)不同浓度GAH处理后72hpf的胚胎死亡率。(C)GAH后斑马鱼幼鱼阿尔新蓝染色治疗。(D)(C).(E)GAH处理后6dpf的茜素红染色统计数据。(F−G)GAH处理后再生尾鳍15天。再生鳍(F'、G')的钙黄绿素染色;F″和G"是红色方块E'和F'的放大倍率。箭头表示ch,ceratohyal;ps,parasphenoid;数控、脊索;不,耳石;oc,枕;ceratobranchialcb1−5日;嗯,hyomandibula;cl,cleithrum;可,Meckel软骨;pqpalatoquadrate;op,鳃盖;Ma,下颌弓。比例尺:100μm。
GAH可增加骨特异性表达水平标记基因
根据骨染色的结果,我们想了解基因的表达水平是否有特异性调控骨骼发育发生了改变。首先,我们发现软骨特异性标记基因col1a2、col10a1a、和col2a1a。这些基因属于胶原蛋白家族col1a2编码I型胶原合酶和col10a1a和col2ala编码II型胶原合酶,并且已知参与骨膜成骨,调控骨化过程软骨内骨形态发生。这里,我们检测到这三种软骨标记基因在72HPF处被原位检测杂交(ISH)。结果表明,该基因的表达三个基因在头部增加。信使rna这些基因的分布均显著增强随着GAH浓度的增加。与对照组col10a1a表达逐渐加深旁蝶窦(ps)区域在GAH治疗组。在0.1%和0.3%GAH组col10a1a表达明显增加在鳃骨(bs),鳃盖中增强和扩张(op)和腭方(pq)区域(图2A)。在0.1%和0.3%GAH组col2a1a表达明显凹痕(de)和头骨区域增加(图2B)。与col2a1a相似,col1a2在全基因组的分布整个骨骼也呈明显的梯度增加方式(图2C)。这些结果表明,GAH可以促进软骨标志基因col1a2的表达Col10a1a和col2a1a呈剂量依赖性。
以上数据表明,GAH在促进骨骼发育。接下来,我们想要探究是否GAH治疗影响成骨的调节。然而,骨骼发育过程涉及一系列调控因子,包括sp7(osterix,osx)和runx家族基因,哪些在调节成骨细胞分化中起重要作用点子。其他关键的转录因子,如sox9a和Sox9b,已被报道调节软骨细胞形成。0.75hpf的胚胎接受不同的处理浓度为72hpf。治疗后,runx2b在ps、op等组织中表达增强说明GAH可以促进成骨细胞的形成分化(图2D)。sox9a和sox9a的表达水平sox9b在头部也逐渐增强(图1)2e、F)。重要的是,GAH对sp7的促进作用,Sox9a和sox9b早在24HPF开始并持续到5HPFdpf,以及它对runx2b的影响(图S1和S2)。
此外,我们使用了Tg(osx:mcherry)转基因菌株,在成骨细胞中特异性表达mCherry的是什么。成骨细胞分化程度6天后0.1%GAH处理后,mCherry表达下降头部,尤其是clethrum明显增大(cl)、下颌弓(ma)和梅克尔软骨(mk)区域(图2G−H')。再生尾鳍采用原位杂交(ISH)法检测sp7mRNA水平。GAH处理后,sp7的表达明显增加在新生鳍中,尤其是在远端鳍鳐中(图2I-J”)。半定量PCR检测表达骨特异性基因,如sox9a,sox9b,col10a1a,和col1a2(图2K−O)。再生尾鳍分为对照组、阳性对照组(0.1%阿仑膦酸钠(Alendronatesodium,AL)组和gah组。DNA这些基因的电泳条带均明显在GAH组增加(图2K)。统计分析进一步表明这种增强是显著的,甚至比AL组更显著(图1)2l−O)。综上所述,这些结果表明GAH治疗可促进骨骼发育和尾鳍发育再生;而且在推广方面也优于AL尾鳍再生。

图2 GAH处理增强了成骨细胞特异性标志物的表达水平。(A−C)软骨基因(col10a1a、col2a1a和col2a1a)的表达col1a2)的表达量随GAH浓度的增加而增加。(D−F)成骨标志基因(runx2b、soa9a和soa9a)的表达sox9b)在72hpf随GAH浓度的增加而增加。(G,H)转基因斑马鱼的mCherry强度GAH处理6d后,表明成骨细胞分化程度。(G',H')合并图片。(I,J)sp7在肿瘤组织中的表达GAH处理15天后再生鳍。I'和J'是I和J中红色方框的放大倍数(K)对应的放大波段半定量PCR检测sox9a、sox9b、col10a1a、col1a2的表达。AL(阿仑膦酸):阳性药物。β肌动蛋白:参考基因。(L−O)K定量数据;*P<0.05,**P<0.01,***P<0.001.箭头表示ch,鼻透明;ps,parasphenoid;电脑,parachordal;德,削弱;cbceratobranchial;废话,branchiostegal;H,舌骨弓;cl,cleithrum;Ma(m),下颌弓;mk,Meckel软骨;pq,palatoquadrate;op,鳃盖;Ma,下颌弓。比例尺:100μm。

图S1 GAH促进sp7(A)、sox9a(B)和sox9a的时空表达模式sox9b(C)在不同浓度的GAH处理后24hpf胚胎的侧位切面,48hpf胚胎的腹侧切面,箭头表示:cl,cleithrum;ps,parasphenoid;oc,occitipal。比例尺:100μm。

图S2 runx2b(A)、sp7(B)、sox9a(C)和sox9b的时空表达模式(D)不同浓度GAH处理5dpf后。箭头表示:ph骨,perichondral骨;M,下颌弓;cbceratobranchial;ps,parasphenoid;chceratohyal;op,鳃盖;oc,occitipal;pqpalatoquadrate。比例尺:100μm。
GAH促进fac诱导的骨骼损伤修复骨质疏松斑马鱼幼体和成体
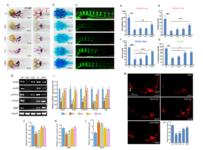
在我们之前的课程中工作中,我们成功构建了斑马鱼骨质疏松模型使用高铁应力在这里,我们使用这个模型进行探索GAH对骨损伤的治疗效果。将2dpf胚胎分为5组在10dpf下收集并进行茜素红,钙黄绿素和阿尔新蓝染色。治疗组如下:对照组组(仅在HolfreterH2O中持续培养);500μg。ml−1FAC组(FAC8d);FAC+H2O组(4dFAC+4dH2O);FAC+AL组(FAC+AL组)1mgmL−1AL染毒1个月额外4d);FAC+GAH组(4dFAC+4d0.1%GAH)。
骨骼染色显示,与对照组相比组,fac诱导模型组呈现典型的骨质疏松表型,包括骨密度降低和软骨的发育性损伤。高铁环境下的鱼应力处理后再进行H2O处理,其效果略有改善这种表型。阿仑膦酸钠显著挽救FAC-诱导骨钙化减少75%以上与单纯fac组相比。重要的是,显著改善fac诱导的骨密度降低与之相比,发育受损超过70%FAC-only组。具体来说,这次营救是由脊柱、nc(脊索)和oc(枕骨)的信号恢复区域(图3A−C)。定量分析显示仅阳性对照治疗AL组显著修复软骨损伤;而GAH治疗显著拯救骨骼损伤,在这方面比正面药物更有效图3D−G。
经不同药物治疗后,我们收集10DPF的幼虫,检测其转录水平sox9a、sox9b、col10a1a、col1a2和BGP的半定量分析PCR。电泳条带显示,GAH为最有效的药物修复fac诱导的减少骨密度和发育损伤(图3H)。定量分析显示,在GAH治疗中组中这些基因的mRNA水平均显著升高显著高于FAC组,甚至更高与AL组相比,sox9a,col1a2和bgp(图3I)。我们同时检测成骨细胞蛋白表达水平骨特异性碱性磷酸酶B(ALP-B)、骨钙素(BGP)等标志物破骨细胞标志物,如抗酒石酸酸性磷酸酶(TRAP)ELISA检测。碱性磷酸酶(ALP)和骨钙素(BGP)的蛋白水平FAC治疗后明显降低,可挽救根据GAH,甚至优于AL组(图3J,K)。在而TRAP蛋白水平在FAC组升高,表明骨代谢平衡而GAH可以完全恢复这种不平衡(图3l)。此外,我们还观察了成骨细胞的变化不同组之间的分布,如Tg(osx:mcherry)转基因菌株。我们发现GAH是最重要的有效地挽救了成骨细胞分化引起的缺陷通过FAC,特别是在mk和cl区域(图3M,N)。
探讨GAH是否具有相同的影响将成年鱼骨质疏松、1.5岁鱼分为以下5组:对照组(仅培养于HolfreterH2O);facs处理组(500μgmL−1FAC25d);FAC+H2O组(FAC染毒15d)以及额外10d于H2O中);FAC+AL组(治疗组)先暴露于FAC15d,然后暴露于1mgmL−1阿仑膦酸盐追加10d);FAC+GAH组(暴露于FAC15d,再暴露于0.1%的FAC10d嗨)。处理后进行茜素红染色。野生型鱼在骨染色中表现出很强的信号(图4A),而FAC-诱导模型组较模型组明显降低区域和染色强度(图4B)。进一步高倍镜下观察确定染色阳性头部、脊柱和尾鳍区域显著在模型组下降(图4A1−A3,B1−B3)。暴露于FAC后,在水中继续培养则没有结果全骨缺损明显恢复(图4C-C3)。这些全骨的缺损可以被有意义的修复AL(图4D−D3)。重要的是,GAH暴露几乎完全弥补了整个骨骼密度的不足,特别是在头部、脊柱和尾鳍(图4E−E3)。进一步的定量分析显示,在脊柱尾鳍区域,累积骨光密度(IOD)与GAH和AL治疗组相比,GAH和AL治疗组的肺纤维化程度显著增加与fac治疗组比较(图4F)。这些数据表明GAH对fac诱导的损伤具有明显的修复作用幼鱼和成鱼的骨质疏松。

图3 GAH对FAC诱导的幼鼠骨骼发育缺陷具有显著的治疗作用。茜素红染色(A),阿利新斑马鱼幼鱼暴露于FAC48hpf至6dpf以及随后的药物处理后,在10dpf进行蓝染色(B)和钙黄绿素染色(C)从6DPF到10DPF;GAH和AL的浓度均为0.1%。(D、E)统计数据来源于茜素红染色,对应相对分别测量矿化面积和骨密度。(F)b的统计数据。(G)钙黄绿素荧光强度定量分析染色。(H)半定量PCR检测不同处理组sox9a、sox9b、col10a1a、col1a2、BGP对应的扩增条带为表示。β-Actin:内参基因。(I)定量数据来自h(J−L)不同组的ALP-B、BGP和TRAP的蛋白水平。与ctr组比较,##P<0.01,###P<0.001.与FAC组比较,*P<0.05,**P<0.01,***P<0.001,NS:无统计学意义(P>0.05)。(M)Tg(osx:mcherry)在不同药物处理后10dpf的荧光蛋白表达;箭头表示:ch,ceratohyal;ps,parasphenoid;数控、脊索;不,耳石;oc,occitipal;ceratobranchialcb1−5日;嗯,hyomandibula;cl,cleithrum;mk,Meckel软骨;pq,palatoquadrate;op,鳃盖;Ma,下颌弓。比例尺:100μm。(N)M的统计数据。

图4 GAH对fac诱导的成年鱼骨质疏松有显著的治疗作用。茜素红染色1.5岁成人,表明全骨密度。不同的处理以A-A3表示。对照组:HolfreterH2O培养;(B−B3)500μg。mL−1FAC处理25天;(C-C3)暴露于FAC15d,在HolfreterH2O中连续培养10d;(D−D3)FAC治疗15天,随后用0.1%AL治疗10天;(E-E3)FAC治疗15天,随后0.1%GAH治疗10天。(F)统计数据分别来自A2~E2(脊柱)和A3~E3(尾鳍)。*P<0.05,**P<0.01,***P<0.001。
GAH促进骨骼发育通过靶向Bmp信号
以上实验结果表明GAH在促进骨骼生长中起关键作用对鳍的发育和再生具有重要意义对骨质疏松症的治疗效果,正如两者所证明的幼体和成体斑马鱼模型。在此基础上结果,我们继续探索哪些信号通路的GAH以促进骨生长和损伤修复。
我们发现,GAH治疗可导致心肌病表型类似于Bmp过表达和以更小或融合的眼睛(V1)为特征,尾骨增大(V2)、头部神经系统缺失(V3)、脊髓损伤(V3)血岛积聚(V4)(图5A)。这些治疗后,向心性表型呈剂量依赖性高浓度的GAH(0.3%);超过一半胚胎心室化,且表型越严重(V3和V4)占胚胎总数的20%以上图5B进一步支持aGAH与Bmp信号的关系。
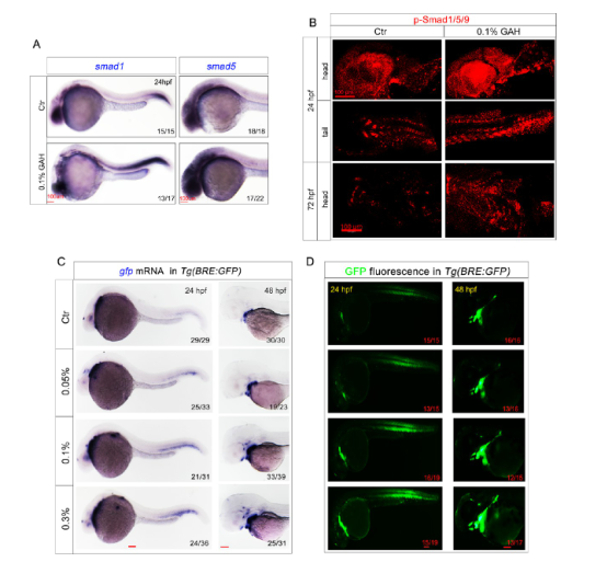
在斑马鱼中,Bmp家族的主要成员包括Bmp2b,Bmp4和Bmp7a。因此,我们检测了mRNA屏蔽(6h)时bmp2b、bmp4和bmp7a的表达水平ISH分期24hpf期。GAH可以显著增加表达Bmp家族成员在原肠期均有扩增其表达范围及染色强度增强。为bmp2b在0.1%或0.3%GAH处理后表达从腹侧向背侧深度扩张,在组织者区域有明显的增加(图5C)。这种增强作用持续至24hpf bmp2b和bmp4在脑内表达明显增强尾芽区域随处理浓度的增加而增加图5D。我们还检测了Bmp2b和bmp4在骨质疏松的幼虫和再生中不同指示处理后的尾鳍。结果表明,bmp2b和bmp4的转录水平是两者都通过GAH恢复(图S3)。接下来,我们使用免疫荧光检测内源性Bmp2b定位0.1%GAH治疗后。实验结果表明24hpf和72hpf均以Bmp2b为主分布在整个细胞质和细胞间区域,部分Bmp2b定位于质膜。与对照组比较,Bmp2b的分布在GAH后头部和尾部区域明显增强治疗。在72hpf时,Bmp2b蛋白有升高趋势头部区域的表达与24时观察到的一致(图5E,F)。
Bmp信号通过其磷酸化而被激活下游转录因子,smad1/5/8。p-smad1/5/8(磷酸化的smad1/5/8)可以进入细胞核激活下游靶基因的转录在在我们之前的研究结果的基础上,我们研究了GAH是否可以通过监测smad1/激活Bmp信号5/9。0.1%GAH处理的胚胎从0.75hpf到24hpfsmad1和smad5mRNA的分布通过ISH检测。我们发现smad1在GAH处理后明显增强,尤其是在尾椎和整个脊椎脊柱。Smad5主要表达于小鼠的神经系统头部,其表达也明显增加GAH治疗后(图6A)。另外,我们用了a特异性免疫荧光抗体检测p-smad1/5/8整个胚胎在24HPF和72HPF的水平。与对照组比较,0.1%GAH治疗组与对照组比较,实验组p-的核定位明显增强Smad1/5在这两个阶段的头部和尾部均有表达(图6b)。BRE(Bmp响应元件)是一种转录因子对Bmp激活做出反应的调控元件.随后触发一系列细胞行为Tg-(BRE:gfp)胚胎在治疗后24hpf收集不同浓度的GAH。采用ISH法进行检测gfpmRNA,gfp蛋白荧光强度为观察到。结果表明,gfp的表达是腹侧头部和尾部明显隆起增加GAH浓度(图6C)。的GFP荧光强度也逐渐增强头部和背部的神经嵴随增加而增加GAH浓度(图6D)。总的来说,这些结果强烈表明在斑马鱼中GAH促进骨骼通过靶向Bmp信号来发展。

图5 GAH可增强Bmps的表达。(A)不同浓度GAH处理后24hpf的心室化表型。(B)不同类型(A)在三种浓度的GAH的统计数据。(C,D)通过ISH在6hpf和24hpf表达bmp2b,bmp4和bmp7a,分别随GAH浓度的增加而增加。(E、F)Bmp2b蛋白在斑马鱼头部和尾部的亚细胞定位分别为24HPF和72HPF。红色标记为Bmp2b,绿色标记为细胞膜标志蛋白β-catenin。比例尺:100μm。

图6 GAH通过增加磷酸化smad1/5/8的活性来激活Bmp信号转导。(A)smad1和smad5mRNA的表达在24hpf的GAH。(B)斑马鱼24、72hpf头部和尾部p-smad1/5/8蛋白表达情况。红色信号代表p-smad1/5/8;DAPI(蓝色标签)专门识别细胞核。(C,D)处理后gfpmRNA和荧光蛋白(gfp)的表达在Tg(BRE:GFP)转基因斑马鱼中,GAH分别显示在24hpf和48hpf。比例尺:100μm。

图S3 GAH处理后10dpf仔鱼的bmp基因表达增强成年斑马鱼的再生鳍。(A)bmp2b和bmp4的半定量扩增条带不同处理组的PCR结果均为10dpf幼虫。β-肌动蛋白:内参基因。(c)定量数据来自A.(D)半定量PCR检测bmp2b和bmp4的扩增条带不同处理组在成体再生鳍中显示。β-actin:内参基因。(E-F)定量数据来自D.*P<0.05,**P<0.01,***P<0.001。
GAH作用于Bmp信号的下游受体的水平
一个有趣的问题是关卡的作用GAH在Bmp信号上工作。为此,我们使用了一种BmpI型的特异性抑制剂dorsomorphin(DM)受体(Alk3)和tBr(Alk3的截短形式),以抑制其表达Bmp信号分别来自受体水平胚胎2.5μMDM处理0.75~6h,然后替换为加入0.1%GAH或Holfreter水,直至26小时野生型组,DM处理(0.75~26h)引起不同的背根化表型由于Bmp的抑制信号传导,包括尾部组织轻微缺失(D1),较小腹部组织(D2)和尾部组织不清晰(D3),其中D3是显性表型(>50%)。在DM+GAH组D3降低至20%以下D1增加至50%左右。此外,我们将tBrmRNA注射到单细胞胚胎中,然后用0.1%GAH培养至26h仅DM组可诱导与DM组相同的背根化表型治疗,其中D1、D3占80%以上,与GAH共培养后,D1型细胞增多>80%时,D3消失,正常值由0%增加至10%(图7A)。这表明这是严重的背伸表型(D3)引起的受体抑制可大大降低经GAH后缓解,甚至转为正常表型。
此外,半定量PCR检测其表达成骨特异性标志物bmp2b、bmp4、Sp7(osx)、sox9a、sox9b和col10a1a。糖尿病后这些基因的转录水平均显著降低而GAH可显著恢复上述指标的下降DM引起的基因表达(图7B)。最后,我们使用观察双转基因系Tg(osx:mCherry;BRE:GFP)mCherry和GFP荧光的共定位代表SP7蛋白水平和Bmp信号活性,分别。mCherry和GFP的表达均为阴性0.1%GAH处理36h后明显增强,特别是在尾部区域;共定位区域和强度显著增加(图7C)。所有这些数据表明,GAH可能促进成骨细胞分化通过Bmp信号传导和下游功能受体水平(图7D)。

图7 GAH作用于受体水平下游的Bmp信号。(A)26hpf背根化表型的代表形态(左)各组统计数据如右图所示。工作剂量为2.5μMDM、100pgtBrmRNA、0.1%GAH。比例尺:100μm。(B)半定量PCR扩增bmp2b、bmp4、sp7、sox9a、sox9b和col10a1a对应的条带,并进行统计学分析不同的组。同a组处理后收集26hpf胚胎。0.001.与DM组比较,**P<0.01,***P<0.001.(C)Tg(osx:mCherry;BRE:GFP)胚胎在36hpf观察到mCherry和GFP不同组的荧光表达情况如下。黄色箭头表示mCherry和GFP在尾部区域的共定位。(D)工作GAH作用于Bmp信号的模型。
讨论
之前的研究已经证明GAH具有抗癌和抗肿瘤的双重作用pro-immune函数;GAH可诱导肿瘤细胞恢复分化能力,大大降低肿瘤生长速度,促进肿瘤细胞向正常细胞转化,诱导淋巴细胞增殖然而,没有报道表明GAH起着重要的作用在骨骼发育中的作用,以及详细的基础分子机制尚不清楚。在这项研究中,我们证明GAH通过Bmp/Smad1/5/9途径发挥作用显著促进骨骼发育,促进恢复幼鱼和成年斑马鱼骨质疏松模型的研究我们建立了GAH的三浓度梯度死亡率。然后用骨骼染色观察明显的骨骼变化,包括软骨,骨的增加矿化和骨钙化。我们找到了GAH以剂量依赖性方式作用以促进软骨和在斑马鱼的幼体骨发育中起到促进作用尾鳍的再生(图1)在幼虫和动物体内检测到与骨骼相关的标记基因再生成体尾鳍。ISH和半定量PCR结果显示,GAH处理引起a骨相关标志物表达显著增加col2a1a、col10a1a、BGP、sp7、sox9a和sox9b等基因说明GAH起着重要的促进作用骨骼发育(图2)。
之前的研究表明,铁离子可以促进破骨细胞分化和骨吸收通过活性氧(ROS)的产生。以前,我们成功地利用幼鱼和成年斑马鱼进行了发育使用高铁应力建立快速而稳健的骨质疏松模型我们使用这个模型来验证GAH的治疗效果FAC-induced骨质疏松症。结果表明,GAH特别改善骨软骨缺损和骨骼染色、半定量PCR和ELISA分析证实GAH治疗可以挽救一系列骨表达幼鱼和成年鱼的相关基因。此外,成骨细胞相关荧光蛋白表达GAH处理显著增强Tg(osx:mCherry)转基因幼虫,GAH处理效果较好用阳性对照药物AL治疗(图3和4)。总的来说,这些结果表明,GAH将是一个促进骨骼发育的优秀候选药物修复。
我们继续探索其分子机制GAH促进骨骼发育就像GAH治疗一样导致类似于BMP过度表达的表型,我们检测两个主要成员的mRNA表达水平其下游因子Smad1/5/9。我们发现所有这些基因的mRNA和蛋白水平都是逐渐增加。此外,在Tg(BRE:GFP)转基因斑马鱼,GFP荧光强度逐渐增强在头部和神经嵴后部增加增加GAH浓度(图5和6)。此外,GAH可以极大地挽救背根化表型以及下调骨特异性基因表达引起的通过dorsomorphin抑制Bmp受体治疗和tBr过表达,表明GAH起作用受体水平下游的Bmp信号(图7)。GAH和Bmp信号成员及其下游靶基因仍不清楚,应在后续解决实验。
结论
综上所述,我们的结果揭示了分子机制GAH影响骨发育和修复的机制通过靶向BMP通路,它在下游起作用受体水平。这种工作不仅提供了强大的自然筛选的研究基础和工作流程使用斑马鱼进行骨质疏松药物和产品开发模型也建立了发展的潜力GAH作为一种治疗骨质疏松的新药。
基金:这项工作是由国家自然科学基金的资助(拨款编号31501174和81903665)福建省自然科学基金项目(授权号:2019J01602,2019J01744,2020J1822,2020J01823和2020J011301)福建省科技项目(批准号:2013Y0081),福建省科技计划项目资助教育部(资助号:JB06150)项目福建省教育厅资助编号JAT190357),以及来自国家科学和科技部“十二五”科技支撑计划(专项)2012号bad36b0504)。
本文章原文:Peng W, Zhang W, Wu Q, Cai S, Jia T, Sun J, Lin Z, Alitongbieke G, Chen Y, Su Y, Lin J, Cai L, Sun Y, Pan Y, Xue Y. Agaricus bisporus-Derived Glucosamine Hydrochloride Facilitates Skeletal Injury Repair through Bmp Signaling in Zebrafish Osteoporosis Model. J Nat Prod. 2021 Apr 23;84(4):1294-1305. doi: 10.1021/acs.jnatprod.1c00002. Epub 2021 Feb 26. PMID: 33635072.
详细网址:https://pubs.acs.org/doi/10.1021/acs.jnatprod.1c00002