杂志:Ecotoxicology and Environmental Safety
影响因子:6.8(2022-2023)
年份:2023
通讯作者:Huiqiang Lu1,Yijian Chen2
通讯作者单位:1Ganzhou Key Laboratory for Drug Screening and Discovery, School of Geography and Environmental Engineering, Gannan Normal University, Ganzhou 341000 Jiangxi, PR China
2Department of Osteology and Biomechanics, University Medical Center Hamburg-Eppendorf, Lottestr. 55A, 22529 Hamburg, Germany.The First Affiliated Hospital of Gannan Medical University, Ganzhou 341000, China; The Endemic Disease (Thalassemia) Clinical Research Center of Jiangxi Province, Ganzhou 341000, China
摘要
噻氯匹定主要通过拮抗血小板p2y12受体发挥抗血小板作用。既往有研究表明噻氯匹定可引起肝损伤,但其肝毒性的确切机制尚不清楚。氧化应激、代谢紊乱、肝细胞凋亡、脂质过氧化、炎症反应等均可导致肝脏损伤,从而引起肝毒性。
为了深入探讨噻氯匹定肝毒性的潜在分子机制,本研究以斑马鱼为模式生物,综合评价噻氯匹定的肝毒性及其相关机制。受精后3天,斑马鱼幼体暴露于不同浓度(1.5、1.75和2 μg/mL)的噻氯匹定72小时,而成年斑马鱼暴露于4 μg/mL的噻氯匹定28天。噻氯匹定暴露后,斑马鱼幼鱼肝脏形态发生改变,体长缩短,鱼鳔发育延迟。噻氯匹定暴露的斑马鱼幼鱼和成鱼的肝组织经苏木精-伊红染色显示肝组织内空泡化和细胞间间隙增加。此外,通过油红O和过碘酸-希夫染色法以及噻氯匹定染毒斑马鱼幼鱼和成鱼的不同代谢酶检测,提示噻氯匹定染毒斑马鱼幼鱼和成鱼均存在肝脏代谢异常和肝损伤。噻氯匹定还显著升高炎症和氧化应激,并降低肝细胞增殖。在使用n -乙酰半胱氨酸进行抢救干预时,我们观察到噻氯匹定引起的肝脏形态学改变明显改善,体长缩短,鱼鳔发育延迟,肝组织增殖明显改善。
综上所述,噻氯匹定可能通过上调氧化应激水平抑制斑马鱼的正常发育和肝脏增殖,从而导致胚胎发育毒性和肝脏毒性。本研究以斑马鱼为模式生物,阐明噻氯匹定上调氧化应激信号通路对斑马鱼的发育毒性和肝毒性,为临床应用提供理论依据。
关键词:肝毒性,噻氯匹定,氧化应激,斑马鱼,N-乙酰半胱氨酸。
介绍
糖尿病是一种以血糖升高为特征的慢性代谢性疾病,是全球范围内快速增长的疾病,预计到2045年糖尿病患者数量将达到6.93亿。与糖尿病相关的大血管(如心、脑血管和下肢血管疾病)和微血管并发症(如糖尿病肾病、视网膜病变和神经病变)并发症可导致严重后果,如截肢、半瘫、失明和尿毒症,给医疗机构和家庭带来沉重负担。研究表明,高血糖可导致血小板活化和聚集,诱导炎症和活性氧(ROS)产生,导致血栓性疾病的发生。因此,控制血糖等相关指标以早期预防和治疗糖尿病并发症非常重要。
噻氯匹定是一种在临床上用于预防血栓性疾病的酸性噻吩吡啶衍生物,有效抑制ADP诱导的血小板聚集,并作为P2Y12受体拮抗剂发挥作用。在糖尿病患者中,使用噻氯匹定可有效预防血栓性并发症,但已发现噻氯匹定在预防血栓性疾病时具有许多并发症副作用,例如噻氯匹定对人骨髓祖细胞的毒性作用呈剂量依赖性。它对中性粒细胞和淋巴细胞也有毒性,对粒细胞的毒性更严重,其易感性是由于形成髓过氧化物酶的代谢物。此外,已知噻氯匹定会引起隐杆菌的形态变化,急性暴露可能导致药物积累和致死。最近的研究发现,噻氯匹定对非洲爪蟾胚胎和人类脐静脉内皮细胞具有致畸作用。重要的是,噻氯匹定也显示出明显的肝毒性,并且有临床报告称使用噻氯匹定后患者出现肝损伤。然而,肝毒性的具体分子机制尚不清楚。
氧化应激通常被描述为生物体内氧化和抗氧化系统的破坏,通常由ROS积累引起。ROS是由分子氧衍生而来的活性分子,主要包括超氧阴离子和过氧化氢。作为抗氧化系统的一部分,ROS在基础水平上直接参与细胞增殖和分化,对人体的正常发育至关重要,不仅参与人体细胞的正常增殖,还在多种人类疾病的信号通路中发挥重要作用,如肿瘤和炎症。然而,ROS的过度积累会通过影响生物大分子(如蛋白质、RNA和DNA)和相应组织器官的功能,对细胞造成严重的损伤。肝脏是人体物质和能量代谢的主要器官。它加工、分配和代谢脂类、蛋白质、葡萄糖和其他重要营养素。此外,肝脏在维持机体免疫和内分泌稳态方面也发挥着巨大的作用。近年来的研究表明,许多肝脏疾病(如脂肪肝、肝炎和肝硬化)可导致氧化应激,促进疾病的发展。药物或酒精可导致ROS在肝内持续累积,从而引起氧化应激。ROS的积累会严重影响肝脏的脂质代谢,引发肝脏脂毒性。ROS蓄积还可激活肝脏核因子-κB (NF-κB)信号通路。这种激活反过来会促进肝脏炎症。由于ROS主要在线粒体中产生,ROS的积累会影响线粒体,最终导致肝细胞的损伤。总之,氧化应激在肝损伤过程中起着重要的作用。
近年来,斑马鱼被广泛用作模式生物。出生5天的斑马鱼幼鱼发育了包括肝脏在内的所有消化器官。因此,斑马鱼已成为研究肝脏疾病的一种有影响力的动物模型。斑马鱼的其他重要特征有助于研究,包括与人类有87%的遗传同源性,高生育率和易于获得,以及透明的胚胎和幼虫,可以通过实时成像实时动态观察肝脏。斑马鱼的肝脏在细胞组成、转录谱和功能方面与哺乳动物的肝脏非常相似。
我们之前的研究发现噻氯匹定显著上调斑马鱼的氧化应激水平。因此,我们提出噻氯匹定可能通过上调氧化应激信号通路诱导斑马鱼的发育毒性和肝毒性的假说。为了验证这一假设,我们将受精后72小时(hpf)的斑马鱼幼鱼暴露于不同浓度(0、1.5、1.75和2µg/mL)的噻氯匹定。我们评估了以下几个因素:(1)发展和死亡率;(2)肝脏形态;(3)肝组织形态学改变及相关代谢指标;(4)氧化应激相关基因的表达;(5)肝毒性和发育迟缓。本研究旨在阐明噻氯匹定肝毒性及发育迟缓的分子机制,为其今后的临床应用提供依据。
材料和方法
噻氯匹定购自中国上海先鼎生物技术有限公司(分析标准品,CAS号;53885-35-1) 。用二甲亚砜(DMSO)配制0.8 mg/mL的原液,−20℃保存。过碘酸希夫(PAS)染色、胞质异柠檬酸脱氢酶(ICDHC)、葡萄糖6-磷酸脱氢酶(G6PDH)、糖原分析试剂盒购自北京Solarbio公司。分析工具对谷胱甘肽转氨酶(GPT)、谷胱甘肽转氨酶(得到),过氧化氢酶(CAT)、超氧化物歧化酶(SOD)、甘油三酯(TG)、总胆固醇(TC)和活性氧测定包被购自南京建成生物工程研究所(中国南京)。RNA提取试剂盒、cDNA逆转录酶试剂盒和SYBR green购自北京全风格黄金有限公司(北京)。苏木精-伊红(HE)试剂、油红O检测试剂盒等均购自上海三根生物技术有限公司。
斑马鱼品系和培养
斑马鱼成年野生型(AB)、转基因Tg (mfap4: GFP)(标记巨噬细胞)和转基因Tg (fabp10a: DsRed)(标记肝细胞)由国家斑马鱼资源中心(CZRC)提供,并根据CZRC方案在特定的pH和电导率下维持。
药物暴露
为了验证噻氯匹定对发育中的斑马鱼幼鱼和成年鱼是否具有肝毒性,我们将斑马鱼幼鱼和成年鱼分别暴露于噻氯匹定。使用DMSO稀释原液。将发育良好的72 hpf斑马鱼胚胎(每孔20只)置于6孔板中,暴露于浓度为0 ~ 8 μ g/mL的噻氯匹定,测定24、48、72 h斑马鱼胚胎死亡率。从初始实验开始,观察斑马鱼的死亡率和肝脏表型。根据结果,我们决定暴露浓度的ticlopidine幼鱼是0,1.5,1.75和2μg / mL, ticlopidine成年鱼4μg / mL。随后,72 hpf的斑马鱼幼鱼暴露于噻氯匹定溶液(0、1.5、1.75和2 μg/mL) 72 h(每24h更换1次)。成年鱼暴露于4 μg/mL的噻氯匹定溶液1个月,每24h更换1次。
荧光显微镜
将Tg (fabp10a: DsRed)斑马鱼幼鱼暴露于氯匹定溶液(0、1.5、1.75和2 μg/mL)中,72 h后用三卡因麻醉。将幼鱼用1%低熔点琼脂糖固定在培养皿中,使用荧光体视显微镜(Leica M205FA体视显微镜,德国)获取斑马鱼全身和肝脏的荧光图像以及局部白光图像。通过Image j计算斑马鱼胚胎的肝面积和体长来评估噻氯匹定对斑马鱼肝脏的影响。此外,将Tg (fabp10a: DsRed)和Tg (mfap4: GFP)杂交斑马鱼胚胎分别用噻氯匹定溶液(0、1.5、1.75、2 μg/mL)处理3 d,通过TCS SP8共聚焦显微镜(Leica,德国)获取图像,检测肝脏区域的巨噬细胞计数。
HE和PAS染色
将72 hpf的斑马鱼幼鱼暴露于不同浓度的噻氯匹定(0、1.5、1.75和2 μg/mL) 72 h后,分别收集在分离的离心管中,用磷酸盐缓冲液(PBS)洗涤3次(每次洗涤5 min),在室温和黑暗中固定在布因固定液中过夜。使用Leica石蜡切片机对包埋的蜡块进行切片,并对切片进行染色(HE和PAS染色)和密封(使用中性树脂和盖玻片)。这些切片最终使用徕卡DM2500显微镜成像。
油红O染色
将72 hpf的斑马鱼幼鱼暴露于不同浓度(0、1.5、1.75和2 μg/mL)的噻氯匹定72 h后,收集到不同的离心管中。然后使用4%多聚甲醛(4% PFA)在4℃固定过夜,随后进行三次洗涤,每次使用PBS持续5分钟。然后用60%异丙醇孵育30 min,用60%异丙醇配制的3 mg/mL油红O溶液染色2.5 h,用60%异丙醇洗涤去除多余的染色液,用PBS冲洗。最后使用徕卡荧光体视显微镜进行图像采集。成年斑马鱼暴露于不同浓度的噻氯匹定30天,随后用4% PFA固定过夜。去除4% PFA后,将肝组织包埋于OCT包埋剂中,并切成10 mm厚切片(德国徕卡CM3050S)。切片用60%异丙醇孵育10 s,油红O染色15 min,洗去多余染色液后,苏木精染色细胞核,甘油明胶和盖玻片封片。使用徕卡DM2500显微镜采集图像。
氧化应激与酶活性
为了观察氧化应激,在不同条件下处理后,收集斑马鱼样本,用PBS洗涤3次5 min,在28.5℃(斑马鱼的最适生存温度)与2 ',7 ' -二氯二氢荧光素二乙酸盐(DCFH-DA;5µM),洗了三次PBS和使用激光共焦显微镜成像。不同的酶(GPT、GOT、ICDHC、G6PDH、CAT和SOD)以及TG和TC水平根据各自试剂盒中列出的制造商说明进行测定。
抗体染色试验
将72 hpf的斑马鱼幼鱼暴露于不同浓度的噻氯匹定(0、1.5、1.75和2 μg/mL) 72 h后,收集在分离的离心管中,使用4% PFA在黑暗中固定过夜。剥去斑马鱼幼鱼肝部位表面皮肤,用抗pcna抗体(1:500;生命技术,Abcam,英国)。最后,图像获得使用TCS SP8共焦显微镜(德国徕卡)。
基因表达分析
使用TransZol Up (TransGen)从不同浓度(0、1.5、1.75和2 μg/mL)的噻氯匹定孵育72 h后的斑马鱼幼鱼(72 hpf)中提取总RNA,随后反转录形成cDNA。采用SYBR Green试剂盒(Takara,中国大连)进行qPCR,以β-actin作为内对照。采用QTOWER3G系统(Analytik Jena,德国)评估炎症和细胞增殖相关基因水平。补充表1显示了本研究中使用的引物序列。
救援实验
将72 hpf的斑马鱼幼鱼分别置于6孔板(每孔20条)中,分别设置3组条件:(1)0.003% 1-苯基2-硫脲(对照组)、(2)1.75 μg/mL噻氯匹定(实验组)和(3)1.75 μg/mL噻氯匹定+ 1.5 mM n -乙酰半胱氨酸(NAC)(挽救组)。所有三组接受治疗72 h紧随其后的是微观分析如上所述。
统计分析
采用GraphPad Prism 9.0软件进行统计学分析。比较了使用学生的学习任务或单向方差分析。不同实验(包括治疗组和对照组的比较)的实验值和相关误差以均数±标准差表示。p值≤0.05表示差异有统计学意义。每个实验重复3次。
结果
将斑马鱼幼鱼暴露于噻氯匹定后,我们观察到较高水平的胚胎死亡率,这种死亡率以剂量依赖性方式发生(图1A)。此外,随着噻氯匹定浓度的增加,斑马鱼幼鱼的体长逐渐缩短(图1C)。虽然肝脏面积没有变化(图1D),但随着噻氯匹定浓度的增加,肝脏的形态学变化更加明显。在浓度为2 μg/mL时,鱼鳔逐渐变小甚至消失(图1B)。

图1 暴露于噻氯匹定的斑马鱼的胚胎和肝脏表型。(A)在指定时间点暴露于指定浓度噻氯匹定的胚胎死亡率统计。(B)暴露于指定浓度的噻氯匹定72h后的白光和荧光图像。黄色箭头表示鱼鳔,红色箭头表示卵黄囊。(C)暴露于指定浓度的噻氯匹定72h后,在白光下的体长统计。(D)暴露于指定浓度的噻氯匹定72h后,肝脏的荧光面积统计(值代表平均值±标准差)***P < 0.05,P < 0.01,***P < 0.001,ns,无统计学意义)。
噻氯匹定对斑马鱼幼鱼肝脏病理变化及代谢的影响
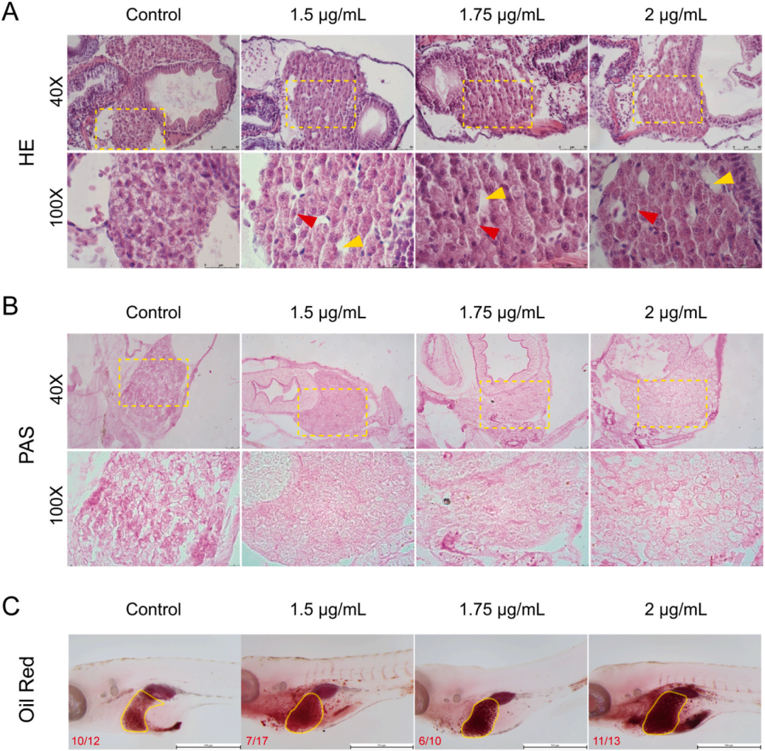
对照幼虫肝组织切片染色可见正常肝组织形态,细胞完整、饱满,细胞核呈球形,细胞间接触紧密。相比之下,暴露于噻氯匹定的幼虫表现出肝细胞损伤,表现为变形、细胞间接触疏松和实质性空泡形成(图2A)。用PAS和油红O染色法检测对照组和染毒组斑马鱼幼鱼的糖原和脂质含量时,对照组肝脏PAS染色较深,表明糖原含量较高且分布较均匀。相比之下,噻氯匹定暴露组的肝脏PAS染色较浅,表明糖原含量显著减少(图2B)。此外,与对照组相比,噻氯匹定暴露组的肝脏油红O染色颜色显著增加,显示出噻氯匹定剂量依赖性的肝脏脂质含量增加(图2C)。

图2 噻氯匹定诱导斑马鱼幼鱼肝脏组织学改变及代谢异常。(A)暴露于指定浓度噻氯匹定72h后肝脏he染色图像:黄色矩形框表示放大区域,红色和黄色箭头分别表示细胞间隙和异常细胞腔。(B)暴露于指定浓度的噻氯匹定72h后的肝脏PAS染色:黄色矩形框表示放大区域。(C)暴露于指定浓度的噻氯匹定72h后的肝脏油红O染色图像:黄色虚线框代表斑马鱼幼鱼的肝脏。
噻氯匹定对成年斑马鱼肝脏病理变化及代谢的影响
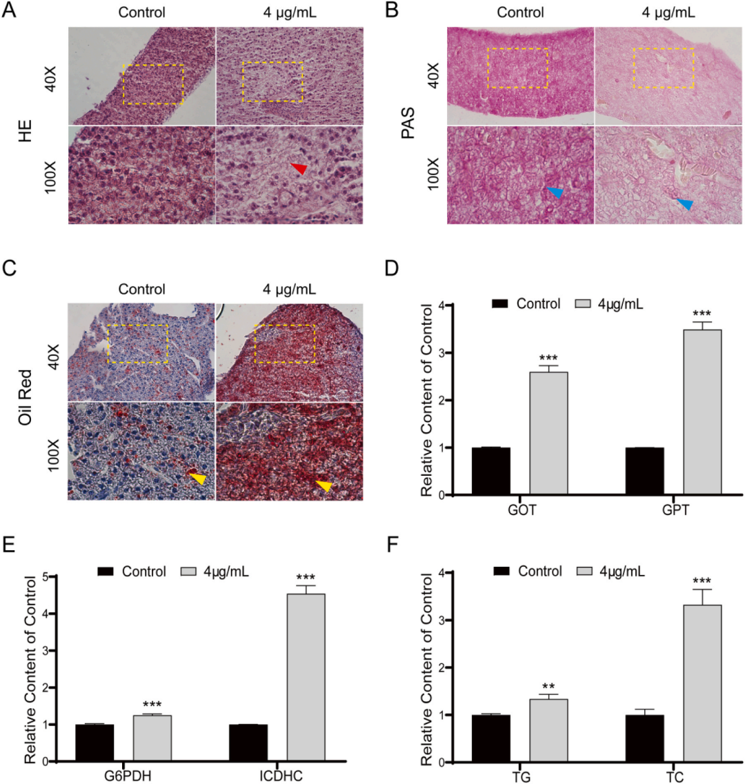
对照组成年斑马鱼HE染色显示肝组织形态正常,细胞间接触紧密,细胞完整饱满。相比之下,噻氯匹定(4 μg/mL)暴露的成年斑马鱼肝组织形态受损,肝细胞不规则变形,有大量无核细胞,细胞间接触疏松,大量空泡形成(图3A)。与斑马鱼幼鱼的结果相似,对暴露于4 μg/mL噻氯匹定的成年斑马鱼肝脏进行PAS染色,与对照组相比,观察到明显较轻的染色,提示糖原含量显著降低(图3B)。此外,与对照组相比,噻氯匹定暴露的成年斑马鱼肝脏的油红O染色明显较深,表明噻氯匹定组肝脏的脂质含量较对照组显著增加(图3C)。噻氯匹定染毒组GPT、GOT、G6PDH、ICDHC活性及TG、TC含量均显著高于对照组(图3D-F)。结果表明,噻氯匹定暴露对成年斑马鱼有肝毒性,严重影响其肝脏代谢。

图3 噻氯匹定致成年斑马鱼肝脏组织学改变及代谢异常。(A)暴露于指定浓度噻氯匹定30天后的肝脏HE染色图像:黄色矩形框表示放大区域,红色箭头表示有核细胞。(B)暴露于指定浓度的噻氯匹定30天后的肝脏PAS染色图像:黄色矩形框表示放大区域,蓝色箭头表示糖原蓄积的位置。(C)暴露于指定浓度的噻氯匹定30天后的肝脏油红O染色图像:黄色虚线框表示放大区域。(D)暴露于指定浓度的噻氯匹定30天后,肝脏GPT和GOT的活性。(E)暴露于指定浓度的噻氯匹定30天后的肝脏G6PDH和ICDHC。(F)暴露于指定浓度的噻氯匹定30天后,肝脏中的TC和TG水平(值代表平均值±标准差)* p < 0.05,**p < 0.01,***p < 0.001)。
噻氯匹定诱导斑马鱼幼鱼氧化应激上调
为了研究噻氯匹定对斑马鱼幼鱼氧化应激和炎症的影响,我们进行了ROS染色和巨噬细胞荧光拍摄,测定了CAT和SOD活性,并定量了TNF-α和TGF-β基因表达。与对照组相比,在噻氯匹定暴露组的肝脏部位观察到显著较高的绿色荧光强度(代表ROS积累)(图4A)。噻氯匹定暴露还降低了CAT和SOD的活性(图4B-C),表明暴露于噻氯匹定的幼虫的抗氧化能力显著降低。为了观察噻氯匹定对巨噬细胞分布的影响,我们使用Tg (fabp10a: DsRed)和Tg (mfap4: GFP)杂交产生的斑马鱼幼鱼,发现与对照组(图 1a)相比,噻氯匹定暴露的斑马鱼幼鱼的巨噬细胞分布显著增加,且呈剂量依赖性。我们还发现,与对照组相比,噻氯匹定暴露组的炎症基因(TNF-α)和抗炎基因(TGF-β)的表达显著上调(图 1b)和下调(图 1C)。因此,噻氯匹定引起的肝毒性可能与氧化应激上调和炎症水平升高有关。

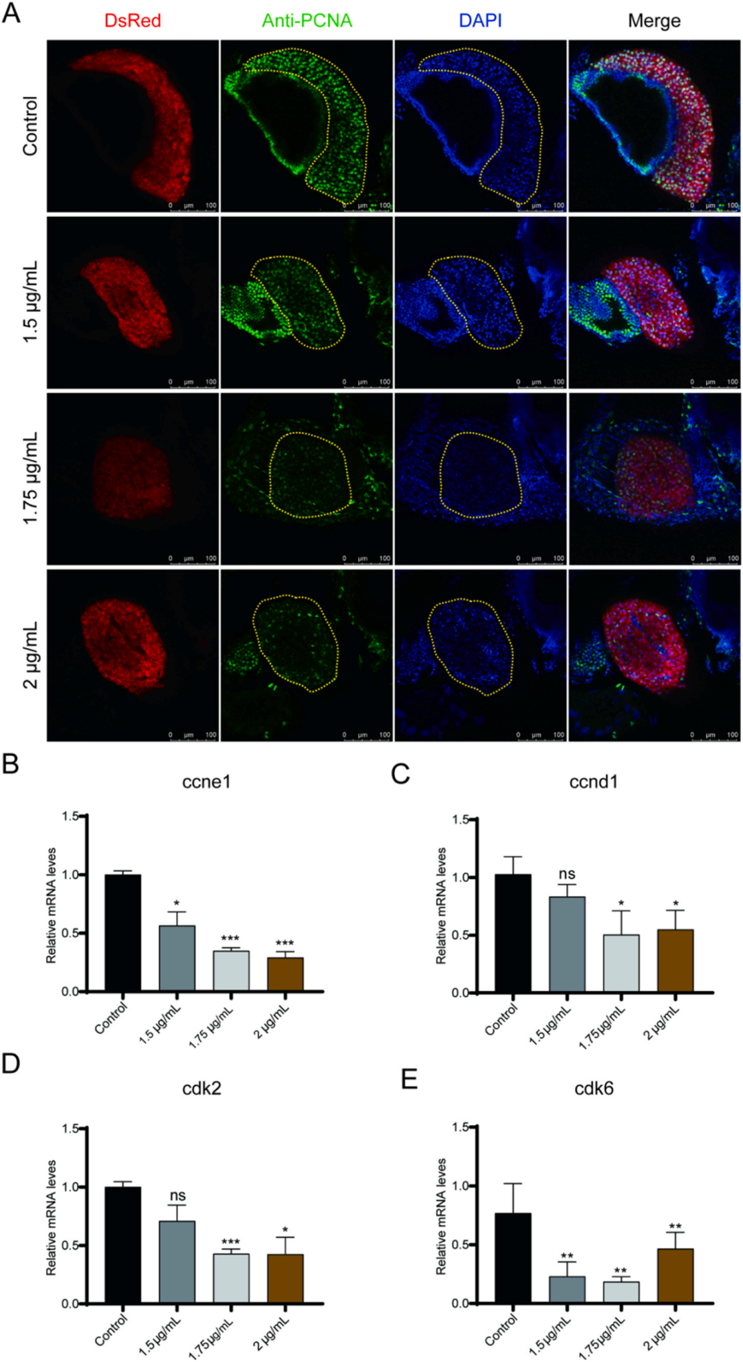
图4 噻氯匹定诱导斑马鱼幼鱼氧化应激上调。(A)暴露于指定浓度的噻氯匹定72h后,获得ROS染色激光共聚焦图像。红色和绿色荧光分别代表斑马鱼幼鱼的肝脏和ROS的积累。黄色虚线框表示局部扩大区域。(B)暴露于指定浓度的噻氯匹定72h后的CAT活性。(C)暴露于指定浓度的噻氯匹定72h后的SOD活性(值代表平均值±标准差)*p < 0.05,**p < 0.01,***p < 0.001)。 噻氯匹定抑制斑马鱼增殖相关基因的表达,从而抑制肝细胞增殖 为探讨噻氯匹定对斑马鱼幼鱼肝脏增殖的影响,我们进行了PCNA抗体染色。我们发现,与对照组相比,噻氯匹定暴露组的肝细胞增殖显著降低(图5A)。我们还发现,与对照组相比,噻氯匹定暴露组中增殖相关基因(ccne1, ccdn1, cdk2和cdk6)的表达下调(图5B-E)。结果表明,噻氯匹定可能通过抑制增殖相关基因的表达而抑制肝细胞增殖,进而诱导肝毒性。

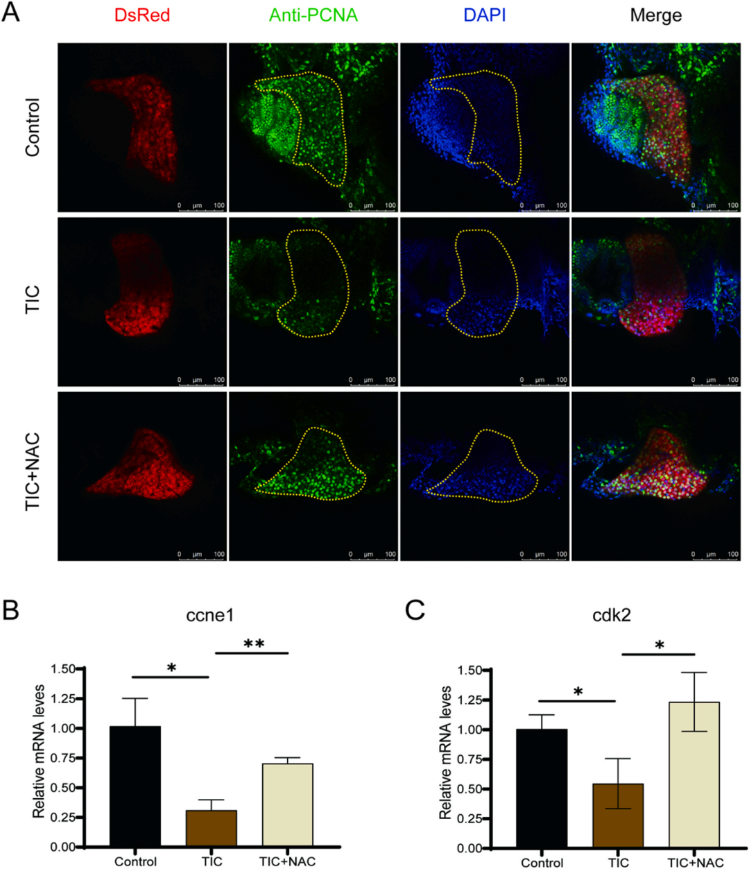
图5 噻氯匹定抑制斑马鱼幼鱼肝细胞增殖。(A)暴露于指定浓度的噻氯匹定72h后的PCNA染色图像。红色、绿色和蓝色荧光分别表示肝脏、增殖细胞和细胞核。黄色虚线圈代表肝脏。(B-E)暴露于指定浓度的噻氯匹定72h后的增殖相关基因表达水平(值代表平均值±标准差)*P < 0.05,**P < 0.01,***P < 0.001,ns,无统计学意义)。 NAC显著改善噻氯匹定对斑马鱼幼鱼肝细胞增殖的抑制和肝毒性 同时用噻氯匹定和NAC孵育斑马鱼幼鱼后,我们观察到几个显著的变化:(1)与噻氯匹定暴露组相比,绿色荧光强度显著降低,表明ROS在肝脏中积累(图6A);(2)肝脏形态学和鱼鳔大小明显恢复(图6b);(3)体长恢复正常(图6C);(4) CAT和SOD活性显著回升(图6D-E)。此外,与单用噻氯匹定组相比,NAC挽救组肝细胞增殖显著增加,增殖相关基因表达显著上调(图7A-C)。这些结果表明,NAC可显著改善噻氯匹定诱导的肝毒性,其机制可能与上调氧化应激有关。 图6 NAC挽救噻氯匹定诱导的斑马鱼幼鱼肝毒性。(A)对照组、噻氯匹定组和救援组斑马鱼幼鱼的ROS染色图像。黄色虚线框表示放大区域。绿色荧光代表ROS的积累。(B)对照组、噻氯匹定组和救援组斑马鱼幼鱼肝脏的白光和代表性荧光图像。红色虚线框表示放大区域,黄色箭头表示鱼鳔,红色箭头表示卵黄囊。(C)对照组、噻氯匹定组和救援组斑马鱼幼鱼体长统计。(D-E)对照组、噻氯匹定组和救援组斑马鱼幼鱼CAT和SOD酶活性。NAC、n -乙酰半胱氨酸、TIC、噻氯匹定(值代表均数±标准差)*p < 0.05,**p < 0.01,***p < 0.001)。 图7 NAC挽救噻氯匹定诱导的斑马鱼幼鱼肝脏增殖的减少。(A)对照组、噻氯匹定组和挽救组的PCNA抗体染色图像,红色荧光代表肝脏,颗粒绿色荧光代表增殖细胞。(B-C)对照组、噻氯匹定组和挽救组中增殖相关基因(ccne1和cdk2)的表达水平。NAC、n -乙酰半胱氨酸、TIC、噻氯匹定(值代表均数±标准差)*p < 0.05,**p < 0.01,***p < 0.001)。 讨论 糖尿病是一种以高血糖为常见特征的慢性代谢性疾病。高血糖常常与许多其他并发症同时发生,导致重大的医疗挑战。高血糖可通过上调氧化应激、内皮功能障碍、炎症和血小板活化引起高凝状态。因此,抗血小板聚集是预防缺血事件发生和复发的重要工具。噻氯匹定通过抑制血小板p2y12受体抑制血小板聚集。临床上常用于预防和治疗糖尿病血管并发症,如脑梗死和冠状动脉疾病,还可降低血液黏度。虽然噻氯匹定与肝毒性之间的相关性已被明确,但确切的分子机制仍不清楚。在本研究中,我们以斑马鱼为模式生物,证明噻氯匹定暴露以剂量依赖的方式引起斑马鱼的发育迟缓和肝毒性。体长变短、卵黄囊摄取减慢、鱼鳔变小甚至没有鱼鳔、肝脏形态发生显著变化以及死亡率增加等证据支持这一观察结果。 近年来,氧化应激被认为是一种广泛存在的细胞过程,与许多疾病的发病机制密切相关。氧化应激的典型特征是源自各种内部和外部损伤源的ROS和活性氮物种(RNS)的积累。我们的研究发现,噻氯匹定药物暴露组斑马鱼肝脏部位ROS水平呈浓度依赖性显著上调,结果表明噻氯匹定可以上调斑马鱼肝脏部位氧化应激水平,而氧化应激水平是人体衰老和疾病的重要调节剂,通过多种生化过程损害脂质、DNA和蛋白质。氧化应激可破坏肝细胞膜,增加细胞膜通透性,导致细胞内GPT和GOT的释放,导致GPT和GOT水平升高。因此,GPT和GOT的升高反映了肝脏结构完整性受损的程度。酶活性检测发现噻氯匹定染毒后斑马鱼GOT和GPT显著升高,HE染色结果提示噻氯匹定染毒后斑马鱼肝组织出现细胞间隙增宽和空泡化,荧光显微镜也显示斑马鱼肝组织形态发生改变。结果表明,噻氯匹定可以诱导肝损伤,并且由于肝脏部位表现出显著升高的氧化应激水平,我们推测噻氯匹定通过上调氧化应激通路诱导肝损伤。在正常情况下,机体内维持氧化还原平衡,在缺乏抗氧化能力的情况下,氧化还原平衡被扰乱,引起氧化应激,并产生高水平的氧、羟基自由基和其他活性物质。据报道,ROS具有“双侧”作用;它在细胞级联反应中充当第二信使并维持细胞表型,同时它也可以诱导细胞衰老和凋亡。低水平的ROS促进细胞信号传导,但氧化应激产生大量ROS,导致细胞坏死和凋亡。此外,据报道,氧化应激可以影响正常细胞增殖行为。 SOD和CAT作为体内重要的抗氧化剂,在清除肝脏代谢物质时产生的大量ROS方面发挥着重要作用。我们还发现噻氯匹定暴露后SOD和CAT水平降低。噻氯匹定暴露还导致氧化失衡,抗氧化防御系统受损,大量ROS积累,炎症水平上调,氧化应激导致细胞膜脂质过氧化,减弱细胞的抗氧化能力,破坏肝细胞膜的完整性。ROS的过度积累会导致肝功能障碍和肝细胞凋亡。 肝脏是机体重要的代谢器官。为了进一步评价噻氯匹定对斑马鱼肝功能的影响,我们检测了TG和TC水平以及G6PDH和ICDHC酶的活性,结果表明噻氯匹定暴露后,斑马鱼的TC、TG以及G6PDH和ICDHC酶的活性显著升高。G6PDH具有高度特异性,在磷酸戊糖途径中NADPH的生成中发挥着非常重要的作用。ICDHC在肝脏中分布丰富,主要由肝脏释放,可以反映肝坏死的程度。G6PDH和ICDHC是肝脏糖代谢的关键酶,油红O染色和糖原染色也显示噻氯匹定染毒后肝脏脂质和糖原含量显著异常。这些结果表明,噻氯匹定暴露后斑马鱼肝脏受到损伤,脂质和糖代谢紊乱。此外,我们还观察到噻氯匹定暴露后,斑马鱼幼鱼的卵黄囊吸收显著延迟,鱼鳔发育延迟和体长减少,表明噻氯匹定也会诱导斑马鱼的发育毒性。 细胞周期是一个严格调控的过程,具有显著的复杂性。细胞生长和分裂是由细胞周期蛋白(CCN)和细胞周期蛋白依赖性激酶(CDK)复合物确定的精确序列调控的;其中,ccne1、ccnd1、cdk2和cdk6参与细胞周期和复制。在本研究的qPCR分析中,ccne1, ccnd1, cdk2和cdk6在噻氯匹定暴露组中显著下调,表明噻氯匹定可以影响斑马鱼幼鱼的细胞增殖。我们还通过PCNA染色证明了这一点,在噻氯匹定暴露后,斑马鱼幼鱼的肝细胞增殖显著降低。 NAC是一种抗氧化剂,为体内合成谷胱甘肽(GSH)提供必要的原料,GSH是体内一种重要的抗氧化剂,在正常的细胞过程中发挥重要作用。许多研究表明,抗氧化应激对肝脏具有保护作用。众所周知,谷胱甘肽是一种直接抗氧化剂和许多抗氧化酶的底物,当对乙酰氨基酚毒性导致药物解毒过程耗尽肝脏谷胱甘肽池时,NAC可以恢复谷胱甘肽池。NAC作为谷胱甘肽前体,对超氧化物和过氧化物的清除作用较小,只是一种间接抗氧化剂。然而,NAC含有亲核游离巯基,可以对抗氧化自由基的许多亲电子基团,发挥直接抗氧化作用。此外,NAC还具有一定的抗炎特性,可以破坏呼吸道病原体形成的生物膜。在本研究中,为了进一步验证斑马鱼胚胎的肝毒性和发育毒性与氧化应激的上调有关,我们用NAC处理斑马鱼幼鱼,发现NAC降低了噻氯匹定诱导的氧化应激水平,表明NAC具有显著的抗氧化作用,后来我们发现,NAC在一定程度上挽救了噻氯匹定暴露导致的发育延迟和肝毒性。它通过下调噻氯匹定诱导的CAT和SOD活性上调,上调cne1和cdk2的表达,从而促进肝细胞增殖。然后我们进行了PCNA染色,发现NAC显著恢复了噻氯匹定诱导的斑马鱼幼鱼肝细胞增殖的减少。因此,噻氯匹定诱导的斑马鱼胚胎发育迟缓和肝毒性与氧化应激的上调密切相关。 结论 噻氯匹定可诱导斑马鱼胚胎发育延迟和肝毒性,其机制可能与上调氧化应激,导致ROS蓄积,抑制肝细胞增殖有关。本研究鼓励进一步了解噻氯匹定对人体的潜在危害,为其临床安全使用提供充分的理论依据。 基金:这项研究得到了国家自然科学基金(81160073),江西省卫生部门基金(202210870),教育部的科学和技术基础的江西,中国(GJJ2201434),流行疾病的临床医学研究中心(地中海贫血)江西省(20223 bcg74003),国家重点研发计划(2018YFA0801000),国家自然科学基金(32170853),江西省自然科学基金(20212ACB205007),江西省教育厅科技基金(GJJ201002)的支持。 原文:Xu R, Xu P, Wei H, et al. Ticlopidine induces embryonic development toxicity and hepatotoxicity in zebrafish by upregulating the oxidative stress signaling pathway[J]. Ecotoxicology and Environmental Safety, 2023, 262: 115283. 原文地址:https://doi.org/10.1016/j.ecoenv.2023.115283
