影响因子:5.6(2022-2023)
年份:2023
通讯作者:Dong Liu
通讯作者单位:Nantong Laboratory of Development and Diseases, School of Life Sciences, Co-Innovation Center of Neuroregeneration, Nantong University, Nantong 226001, China
摘要
感觉毛细胞(HCs)损伤是感觉神经性听力损失的主要原因,但由于许多潜在的耳聋基因尚未确定,其病理机制尚未完全了解。N-myc下游调控基因2 (ndrg2)通常被认为是肿瘤抑制基因和细胞应激反应基因,广泛参与细胞增殖、分化、凋亡和侵袭,但其在斑马鱼HC形态发生和听力中的作用尚不清楚。本研究通过原位杂交和单细胞RNA测序结果表明,ndrg2在耳部囊泡和神经鞘的HCs中高度表达。Ndrg2功能丧失幼虫表现为嵴细胞减少、纤毛缩短、神经肥大和功能细胞减少,可通过显微注射Ndrg2 mRNA进行挽救。此外,ndrg2缺乏引起对声振动刺激的惊吓反应行为减弱。在机制上,ndrg2突变体没有检测到HC凋亡和支持细胞的变化,并且HCs能够通过阻断Notch信号通路而恢复,这表明ndrg2参与了Notch介导的HC分化。综上所述,本研究利用斑马鱼模型证明了ndrg2在HC发育和听觉感觉功能中起着至关重要的作用,这为识别潜在的耳聋基因和HC发育的调控机制提供了新的见解。
关键词:ndrg2;毛细胞;听力损失;斑马鱼;切口;细胞分化。
介绍
听力损失会损害患者的身心健康,这可能是由多种因素引起的,包括遗传缺陷、耳毒性药物、大声噪音和衰老。感觉毛细胞(HCs)是一种敏感的机械感受器,存在于听觉器官中,介导听觉和平衡感觉,它们的损伤是感觉神经性听力损失的最常见原因。由于哺乳动物内耳HC损失的不可逆性和不可重复性,有必要揭示HC发展的关键基因和途径,为人类听力损失提供潜在的治疗方法。毛细胞的发育和存活经历了前感觉细胞退出细胞周期,表达转录因子,最终分化为感觉毛细胞(HCs)和非感觉支持细胞。这一极其复杂且高度协调的过程受到多种关键因子的调控,如Atoh1和p27Kip1,以及包含Notch/Wnt/Atoh1、MAPK、PI3K/Akt、钙通道和氧化应激/ROS的细胞信号通路。尽管在阐明HC发育和再生的分子机制方面已经做了很多努力,但仍有许多潜在的耳聋基因有待发现和鉴定。
在听觉研究中,鸟类、小鸡、斑马鱼、小鼠和大鼠是常用的模式生物。哺乳动物具有与人类相似的典型耳蜗结构,但哺乳动物模型解剖程序复杂,通量低,在应用上存在一定障碍。斑马鱼虽然没有耳蜗,但内耳有听觉器官,即耳囊和侧线(LL)感觉系统,这使其适合用作经济的非哺乳动物脊椎动物模型。耳小泡由三对半规管、耳室和耳囊组成,主要负责平衡和听力功能。此外,鱼类独有的LL系统可以检测声音和水流,这些声音和水流来源于原基在体表固定位置的迁移和沉积,形成成熟的神经杆阵列。斑马鱼的感觉细胞被支持细胞紧密包围,其结构和功能与哺乳动物的内耳相似。斑马鱼具有繁殖力强、易于遗传操作和体内成像等先天特点,在药物耳毒性评价、耳保护剂筛选、听力相关基因功能鉴定、HC发育再生机制研究等方面得到了广泛的应用。
N-myc下游调控基因2 (NDRG2)属于NDRG基因家族,广泛参与细胞增殖、分化、凋亡以及细胞迁移和侵袭等细胞生物学过程。大量关于该基因功能的研究表明,NDRG2作为一种肿瘤抑制基因,在许多肿瘤问题中发挥着抗增殖和促凋亡的作用,如结直肠癌、胃癌、肝细胞癌等。同时,NDRG2蛋白水平与肿瘤分期和侵袭行为呈负相关,可作为肿瘤进展和预后的生物标志物。近年来,NDRG2基因在许多类型的细胞和组织中都有促分化作用的报道。例如,在单核细胞和树突状细胞之间的分化中观察到NDRG2基因的强烈表达。NDRG2还能促进bmp2诱导的成骨细胞分化和钙化,促进结直肠癌的分化。此外,NDRG2主要表达于中枢神经系统的星形胶质细胞中,被认为是神经系统疾病发生和发展过程中的重要调节因子,包括胶质瘤、中风、神经退行性疾病和精神疾病。同源基因ndrg2在斑马鱼早期胚胎的卵泡中特异性表达。此外,从我们之前对HCs单细胞RNA测序的研究数据中,我们知道ndrg2基因在斑马鱼的HCs中高度富集(GSE221471)。这些数据帮助我们合理地推断ndrg2在一定程度上参与了HC的发育和听觉系统的形成。不幸的是,ndrg2基因在听觉器官发育中的作用程度仍然很大程度上是未知的。
本文探讨了ndrg2在斑马鱼HC发育和听感觉器官功能中的作用。建立ndrg2功能缺失模型,分析HCs的形态和功能表型。这项工作不仅加深了对ndrg2功能的认识,而且为HC发育的调控机制提供了新的认识。
斑马鱼品系和培养
转基因斑马鱼品系Tg(Brn3c:mGFP)和野生型AB株在28.5°C下繁殖,并按照先前协议中描述的标准程序维持。产卵胚用E3培养基在28.5℃恒温培养箱中培养。为避免色素形成,在受精后20 h (hpf)用0.2 mM PTU (1-phenyl-2-thiourea, Sigma, Saint Louis, MO, USA)溶液替换胚胎培养基。胚胎发育阶段按照标准准则进行分割。所有动物实验均经南通大学动物保护与利用委员会批准。许可编号S20210310-007,批准日期:2021年3月10日。
全载原位杂交
按照以下标准程序进行斑马鱼全载原位杂交(WISH)。利用设计的引物PCR扩增出531 bp的斑马鱼ndrg2基因cDNA片段(表S1),并将其克隆到pGEM-T-easy载体中。将pGEM-T-easy插入ndrg2片段线性化后,使用DIG RNA标记试剂盒(SP6 & T7) (Roche, #11175025910, Indianapolis, IL, USA),通过体外转录制备地高高素标记的ndrg2反义mRNA探针。随后,经过一系列处理,包括4% (w/v)多聚甲醛(PFA)固定、蛋白酶K消化和预杂交混合物孵育,不同发育阶段的胚胎用ndrg2 mRNA探针杂交过夜。最后,采用碱性磷酸酶(AP)-偶联抗地高igenin抗体(Roche, #11093274910)和AP-底物NBT/BCIP溶液(Roche, #11681451001)检测ndrg2的表达。为了特异性识别pLL中的神经鞘,eya1 mRNA探针按照上述方法制备,并设计了引物(表S1)。
Morpholino显微注射及mRNA合成
为了抑制ndrg2的表达,我们从Gene Tools, Inc.设计并获得了ndrg2特异性剪接阻断morpholinos,其精确序列为(5 ' -ATC ATC TGA GAC TTA CTG TCC ATT C-3 ')。将morpholino粉末溶解并稀释于无rnase的水中,得到终浓度为0.3 mM的工作液,用于后续操作。将约2 nL的morpholino工作液微量注射到单细胞期的斑马鱼胚胎中。为了检验morpholino的效率,收集注射了morpholino的胚胎提取RNA,然后进行反向转录cDNA。设计的引物位于外显子1和外显子8上(表S1),用于扩增位于外显子4和内含子4连接处的含有错误剪接靶点的片段。在拯救实验中,首先通过体外转录合成外源ndrg2 mRNA。简单地说,设计的引物ndrg2- mrna - bamhi - f和ndrg2- mrna - xbai - r(表S1)用于扩增包含整个ndrg2编码序列的约1400 bp DNA。然后,利用SP6 mMESSAGE mMACHINE试剂盒(Invitrogen, #AM1340, Waltham, MA, USA)将插入扩增片段的pCS2+载体线性化,作为ndrg2 mRNA转录的模板。使用RNeasy Mini Kit (Qiagen, #74104, Hilden, Germany)纯化后,将浓度为50 ng/μL的ndrg2 mRNA与morpholino或sgRNA共注射到单细胞期胚胎中进行拯救实验。
CRISPR/ cas9介导的突变
通过CRISPR/ cas9介导的基因编辑技术生成ndrg2突变体斑马鱼。首先合成了靶向ndrg2外显子2的单导RNA (sgRNA)。用含有ndrg2基因靶向位点(5 ' -GCA GGA GAT CGC CAT CAC GG-3 ')的正向引物和通用反向引物克隆sgDNA(表S1)。然后,以sgDNA为模板,利用MAXIscriptTM T7转录试剂盒(Invitrogen, #AM1314)进行体外转录获得sgRNA。同时,利用线性化pXT7-Cas9质粒和mMESSAGE mMACHINETM T7 Kit (Invitrogen, #AM1344)体外合成Cas9 mRNA。随后,将300 ng/μL Cas9 mRNA和100 ng/μL ndrg2 sgRNA的混合物约2 nL微量注射到单细胞期斑马鱼胚胎中。利用设计的内含子1和内含子2上的测序引物(表S1),通过PCR检测G0胚胎的ndrg2基因突变,并对扩增的含有靶向位点的片段进行测序。
FM4-64染色、抑制剂处理和细胞凋亡实验
为了识别神经鞘中的功能性HCs,我们进行了FM4-64染色实验。将自由游动的幼虫置于3 μM FM4-64活性染料(ex/em = 558/734 nm, Molecular Probe, #T13320, Eugene, OR, USA)中,室温下避光孵育45 s。然后,去除染料溶液,用胚胎培养基轻轻冲洗后,直接成像。抑制Notch信号,ndrg2-mutant幼虫在48个高通滤波器处理50μMγ分泌酶抑制剂LY411575 (# S2714 Selleckchem,休斯顿,德克萨斯州,美国)24 h为后续成像。细胞凋亡实验检测caspase-3活化信号。简单地说,72 hpf的幼虫在4℃4% PFA中固定过夜,然后在RT时用1% Triton X-100渗透0.5小时,然后在37℃用10%驴血清封闭1小时。随后,幼虫孵化了主要的鸡多克隆抗体anti-GFP(1:50 0稀释、Abcam # ab13970,新加坡)和一只兔子单克隆anti-cleaved caspase-3(1:50 0稀释,春秋国旅,# 9664,新加坡)一夜之间在4°C,它是通过二次抗体检测的Alexa FluorTM 488山羊anti-chicken lgG (H + L)(1:1000稀释,表达载体,# - 11039)和一个Alexa FluorTM 555驴anti-rabbit lgG (H + L)(1:1000稀释,表达载体,# - 31572),分别。最后,赫斯特33342年(10µg / mL,表达载体,# 62249)染料用于染色细胞的细胞核。
支持细胞增殖实验
为了表征支持细胞的增殖,BrdU染色和免疫荧光实验如下。将72 hpf的幼虫置于10 mM BrdU溶液(Sigma-Aldrich, #B5002-5G, Saint Louis, MO, USA)中,在28.5℃下放置24小时。将96 hpf的幼虫在4℃4% PFA中固定过夜,rt时用1% Triton X-100渗透0.5 h,然后在37℃2n HCl中浸泡0.5 h,然后在37℃用10%驴血清封闭1 h。用鸡抗gfp多克隆抗体(1:500稀释度,Abcam, #ab13970)、兔抗sox2多克隆抗体(1:500稀释度,Abcam, #ab97959)和鼠抗brdu单克隆抗体(1:500稀释度,Santa Cruz Biotechnology, #sc-32323, Dallas, TX, USA)分别标记HCs、支持细胞和增殖细胞。最后,分别用Alexa FluorTM 488羊抗鸡igg (H + L)(1:1000稀释度,Invitrogen, # a -11039)、Alexa FluorTM 555驴抗兔igg (H + L)(1:1000稀释度,Invitrogen, # a -31572)和Alexa FluorTM 647驴抗小鼠igg (H + L)(1:1000稀释度,Invitrogen, # a -31571)二抗进行一抗检测。
前庭眼反射(VOR)测定
从南方科技大学获得定制的VOR测试系统,用于量化斑马鱼幼虫头部运动与地球水平轴的线性VOR。线性VOR测试的详细程序如下。将斑马鱼幼虫以背朝上的姿势轻轻装入幼虫形的腔室中,尾部用5%甲基纤维素粘着,并在腔室上覆盖一块玻璃盖片。在头部区域添加E3胚培养基后,将室单元安装在定量线性VOR的设备上。将幼虫眼睛对准红外摄像机中心后,平台开始绕水平轴以30转/分的速度来回旋转,摄像机记录VOR。
惊吓反应实验
斑马鱼的运动行为通过惊吓反应实验进行测试,具体操作如下:在受精后5天,用塑料板连接微型振动器放置20只正常幼虫,并用红外数字视频跟踪系统监测其游泳行为。180 Hz的两种不同声级(6或9 dB re.1 ms−2)的音调爆发应用于放大器以驱动振动器。设置并施加持续时间为30 ms、间隔时间为180 s的声振动刺激。每个声音振动刺激水平重复20次,记录c型运动幼虫在该刺激下的运动行为。最后,通过分析平均距离和峰值速度的运动典型参数来评价声振刺激下幼虫的惊吓反应。
图像采集与统计分析
WISH实验的结果用立体显微镜(Olympus, MVX10, Tokyo, Japan)拍摄,其他实验的表型读数用共聚焦显微镜(Nikon, A1-DUT, Tokyo, Japan)扫描。成像时,用三卡因MS-222 (Sigma, #A5040)麻醉幼虫,并在0.6%低熔点琼脂糖中放置侧位。使用Imaris X64软件(9.0.1版本)重建三维图像并调整对比度。为了区分Alexa FluorTM 555和Alexa FluorTM 647, Alexa FluorTM 647被涂成伪蓝色,而前者被涂成红色。GraphPad Prism(版本8.0.2)支持整个统计分析。所有数据重复三次以上,并以均数±均数标准误差(SEM)表示。两组比较采用未配对双尾学生t检验,多组比较采用单因素方差分析。p值小于0.05 (p < 0.05)为差异有统计学意义。P < 0.05、P < 0.01、P < 0.001、P < 0.0001分别用“*”、“**”、“***”、“****”表示,“ns”表示无统计学意义。
结果
据报道,ndrg家族的成员广泛存在于多个物种的后生动物中。斑马鱼ndrg2基因(基因ID: 494050;Zgc: 101847)包含16个外显子,编码368个氨基酸。为了更详细地描述ndrg2基因的进化特征,我们分析了斑马鱼ndrg2基因及其在人类和其他哺乳动物中的同源基因的氨基酸序列,并采用Neighbor-Joining (NJ)方法构建了系统发育树。比对结果和系统发育树显示,ndrg2基因在哺乳动物低等脊椎动物中高度保守,在不同物种中序列同源性较高(图1A,B)。
为了确定ndrg2的时空表达模式,我们使用地高辛标记的ndrg2 mRNA反义探针,通过全载原位杂交(WISH)技术追踪了斑马鱼的发育过程。在24hpf时,ndrg2基因在耳小泡中显著表达(图1C,红色虚线框),侧视图和背视图均描绘了放大的细节(图1(C′,C”))。在48和72 hpf时,不仅在耳小泡(图1D,E,红色虚线框)中检测到ndrg2 mRNA的阳性信号,而且在后侧线(pLL)的神经鞘(图1D,E,红色箭头)中也检测到ndrg2 mRNA的阳性信号。放大后的图显示,ndrg2的高表达仅限于嵴、黄斑和神经鞘的HCs区域(图1(D′,D”,E′,E”))。此外,在胚胎发育过程中,还检测了ndrg2在肌组、前脑和中枢神经系统中有一定程度的表达(图1C-E)。在前期工作中进一步分析HCs单细胞RNA测序数据,发现ndrg2基因在嵴HC、黄斑HC和神经鞘HC簇以及视网膜神经节细胞和神经元中高度富集,这与WISH的结果一致(图S1)。ndrg2在斑马鱼耳小泡和听觉神经鞘中的高表达表明,ndrg2可能参与了斑马鱼听觉器官的发育。

图1 ndrg2基因在多种物种中都是保守的,在后外侧线(pLL)的早期发育性耳囊泡和神经鞘中高表达。(A)斑马鱼ndrg2(用红星标记)、人类ndrg2和几种哺乳动物同源基因的氨基酸序列比对。(B)利用Neighbor-Joining法和MEGA 6.0软件建立了包含斑马鱼ndrg2(标记为红星)和人类ndrg2及其在其他物种中的同源物的系统进化树。(C-E)在斑马鱼胚胎24、48和72 hpf的侧位片上,通过整胚原位杂交(WISH)检测ndrg2 mRNA的表达谱。在早期胚胎发育过程中,ndrg2 mRNA的阳性信号主要集中在耳囊泡(用红色虚线框标记)和pLL中的神经鞘(用红色箭头标记)。斑马鱼内耳结构的示意图见(D)。UO,椭圆囊耳石;SO,囊状耳石;UM,椭圆囊黄斑;SM,囊状黄斑;AC,前嵴;LC,侧嵴;PC,后嵴。(C ',D ',E ')分别在24、48和72 hpf时,斑马鱼侧视耳囊泡阳性信号的放大图像。(C”)斑马鱼24 hpf时耳囊泡的背侧视图。(D”,E”)斑马鱼侧位分别在48和72 hpf时pLL神经鞘阳性信号的放大图像(用红色箭头标记)。
敲低ndrg2基因可诱导壶腹嵴和pLL系统HC缺陷
为了探索ndrg2在斑马鱼听觉器官发育中的作用,我们以转基因系Tg(Brn3c:mGFP)为基础,通过显微注射ndrg2特异性剪接阻断morpholino,建立了ndrg2突变体。通过PCR检测了morpholino显微注射的效率,多个电泳条带的结果表明,在目标位点成功地发生了有效的错接(图S2)。考虑到ndrg2的限制性表达主要在耳小泡的HC结构域和pLL的神经鞘中,我们首先观察并记录了耳小泡中三个典型的嵴HC簇(图2A)。荧光图像显示,在72 hpf下,ndrg2突变体的前部、外侧和后部的嵴HCs明显减少,肌纤毛缩短(图2D)。在96 hpf的ndrg2突变体中检测到类似的表型(图S3A),这表明嵴HCs的缺陷是由于ndrg2的特异性敲低而不是发育延迟。同时,统计结果显示,在72和96 hpf下,ndrg2突变体的嵴HCs数量和肌纤毛平均长度均显著降低,而立纤毛平均长度无显著差异,这在观察到的表型中也得到了很好的支持(图2F-H和图S3D-F)。进一步的研究发现,在ndrg2敲除过程中,椭圆囊和囊状耳石以及耳泡内的椭圆囊黄斑HCs均未发生可检测到的形态学变化(图S4)。
为了研究ndrg2对pLL系统的影响,我们选择eya1 mRNA探针和GFP分别特异性识别神经瘤和HC簇。与正常幼虫相比,不同发育阶段的ndrg2突变体在pLL中显示出较少的神经鞘和HC簇(图2B,C和图S3B)。我们还显示了pLL中神经鞘和HC簇数量的一致统计结果(图2I,J和图S3G)。为了进一步描述ndrg2对神经鞘中HCs的影响,我们用FM4-64活性染料标记功能性HCs, FM4-64活性染料可以通过功能性机械转导通道快速进入成熟HCs。表性图像和统计结果表明,在不同阶段,在ndrg2形态中,pLL中单个神经鞘中的HCs和功能性HCs的数量均减少(图2E,I和图S3C,H)。此外,外源性ndrg2 mRNA的显微注射可以部分修复ndrg2突变体中出现的缺陷表型(图2和图S3)。总之,敲低ndrg2基因可以特异性地诱导耳囊泡和pLL系统的HC形态发生异常,包括嵴HCs减少、肌纤毛缩短、神经肥大和功能性HCs减少。

图2 敲低ndrg2基因导致嵴毛细胞(HCs)显著减少,肌纤毛缩短,神经肥大减少以及功能性HCs减少。(A) 72 hpf时斑马鱼主要听觉器官结构示意图,包括耳囊和后侧线(pLL)系统。详细描述了耳小泡和嵴HCs簇的结构,典型的3个嵴HCs簇包括前嵴毛细胞(ACHC)、侧嵴毛细胞(LCHC)和后嵴毛细胞(PCHC)。本研究分析的pLL神经鞘用红色虚线框标记。(B)对照、ndrg2突变体和ndrg2 mRNA获救组在72 hpf时pLL中HC簇(用红色箭头标记)的代表性荧光图像。比例尺:500µm。(C)在72 hpf时,通过全载原位杂交(WISH)检测对照、ndrg2突变体和ndrg2 mRNA获救组的幼虫中eya1 mRNA表达的侧面图。pLL神经鞘的阳性信号用红色箭头表示。(D)对照组、ndrg2突变体组和ndrg2 mRNA获救组在72 hpf下三簇嵴细胞的代表性荧光图像。相应组的LCHC(白色虚线框)细节放大。比例尺:20µm。(E)对照组、ndrg2突变体组和ndrg2 mRNA获救组在72 hpf时pLL单个神经肥大细胞中HC簇(绿色)和功能性HC簇(红色)的代表性放大显微图。比例尺:10µm。(F - h)对照组、ndrg2突变体组和ndrg2 mRNA获救组嵴HCs数、72 hpf时肌纤毛和立纤毛平均长度的统计分析((F,G) n = 16;(H), n = 10)。(I)统计分析对照组、ndrg2 突变体组和ndrg2 mRNA获救组在72 hpf时每个神经肥大细胞的HCs数量和功能性HCs数量(n = 48)。(J,K)对照组、ndrg2突变体组和ndrg2 mRNA获救组pLL HC簇数和神经鞘数的统计分析((I), n = 16;(J), n = 13)。以上柱状符号*和****分别代表p < 0.05和p < 0.0001。ns,无统计学意义。
众所周知,HCs是听觉器官中至关重要的机械感受器,可以将外界振动刺激转化为电生理信号,以感知声音和平衡。HCs的丧失通常会导致听力损失和前庭功能障碍。敲低ndrg2导致HCs表型缺陷;这种基因敲除是否会影响斑马鱼的听觉和平衡功能还有待验证。在这里,进行了定制的前庭-眼反射(VOR)测试,以检查斑马鱼幼虫在5 dpf时的线性VOR,由头部运动到地球水平轴引起(图S5A)。统计结果显示,ndrg2缺乏的幼虫眼动幅度无显著差异(图S5B),说明ndrg2敲低不能引起5 dpf时线性VOR的变化。
然后通过惊吓反应实验进一步探讨ndrg2在斑马鱼听力中的功能作用。采用两次180 Hz的声诱发刺激,计算并分析每次刺激后出现c形运动的幼虫(图3A,B)。结果表明,幼虫的反应行为与刺激的大小有关,而在5 dpf时,与野生型幼虫相比,ndrg2型幼虫对声振动刺激的反应更为不敏感,这体现在平均距离和运动峰值速度的减少上(图3C,D)。此外,体外注射ndrg2 mRNA在一定程度上可以弥补由于缺乏ndrg2而导致的幼虫对声振动刺激反应缓慢的行为(图3C,D)。这表明ndrg2基因的敲低可能会损害斑马鱼幼体听觉器官的功能。

图3 ndrg2基因的敲低导致斑马鱼在5 dpf时对声音刺激的反应行为减弱。(A)惊吓反应试验和声音振动刺激模式中使用的装置示意图。(B)分别提取了对照组、ndrg2 突变体组和ndrg2 mRNA获救组在9 dB re.1 ms−2声级180 Hz一次性刺激下幼虫的c形运动轨迹。(C,D) 5 dpf时对照、ndrg2和ndrg2 mRNA获救幼虫在两种刺激水平下的平均运动距离和峰值运动速度的统计分析(n = 20)。以上柱状符号*、**、***、****分别代表p < 0.05、p < 0.01、p < 0.001、p < 0.0001。ns,无统计学意义。
敲除ndrg2基因导致HC发育障碍和对声音振动刺激的感觉功能障碍
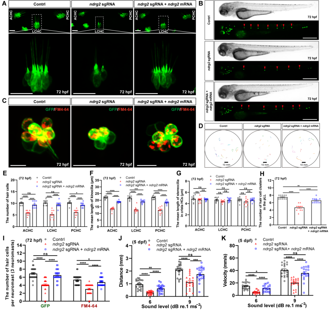
为了进一步证明ndrg2的发育和功能作用,首先,利用CRISPR/Cas9基因组编辑策略,基于Tg(Brn3c:mGFP)转基因斑马鱼产生ndrg2敲除突变体。设计了一种靶向ndrg2基因外显子2的sgRNA,并将其与Cas9 mRNA共注射到单细胞期胚胎中,用于CRISPR/Cas9介导的ndrg2编辑(图4A)。ndrg2基因敲除的有效性是通过对含有目标位点的约410 bp基因组DNA片段进行测序来确定的。结果显示,与野生型幼虫相比,ndrg2突变体的靶位点后面出现了多峰曲线,表明靶向外显子2的突变成功发生(图4B)。

图4 在靶位点成功生成了CRISPR/ cas9介导的ndrg2突变。(A)斑马鱼ndrg2基因组结构示意图和CRISPR/Cas9系统中ndrg2特异性外显子2的sgRNA。(B)与野生型斑马鱼相比,ndrg2突变体的靶位点发生了多个突变。
为了确定ndrg2基因敲除对HCs形态发生的影响,我们监测和分析了壶腹嵴和pLL神经鞘中HCs的发育过程。结果显示,与ndrg2突变体的表型相似,ndrg2突变体在72 hpf时,三个典型的嵴HCs簇减少,并伴有肌纤毛缩短和立纤毛不变(图5A)。同时,在ndrg2敲除过程中,在72 hpf时的幼虫中,观察到pLL中的HC簇明显减少(图5B)。pLL中单个神经肥大的放大图表明,与正常幼虫相比,72 hpf时缺乏ndrg2的幼虫表现出更少的HCs和功能性HCs(图5C)。统计结果也与上述表型相符(图5e - 1)。在96 hpf下,ndrg2突变体壶腹嵴和pLL系统的HCs也发生了类似的变化(图S6)。此外,惊吓反应实验表明,ndrg2突变体对外部声音振动刺激的反应脱敏,平均运动距离和峰值运动速度下降(图5D,J,K)。此外,通过显微注射ndrg2 mRNA可以部分恢复ndrg2突变体中出现的HCs的形态和功能缺陷(图5和图S6)。上述结果表明,ndrg2基因对斑马鱼HC的形态发生和听觉器官的功能有深刻的影响。

图5 敲除ndrg2基因破坏了斑马鱼毛细胞(HC)的形态发生,导致对声音振动刺激的感觉能力缺陷。(A)正常、ndrg2突变体和ndrg2 mRNA分别在72 hpf下获救的幼虫中典型的三簇嵴HCs的代表性荧光图。侧嵴毛细胞(LCHC)细节(白色虚线框标记)在相应的幼虫中被放大。比例尺:20µm。(B)对照、ndrg2突变体和ndrg2 mRNA获救组在72 hpf下后侧线(pLL) HC簇(用红色箭头标记)的相衬和荧光图像。比例尺:500µm。(C)分别从正常、ndrg2突变体和ndrg2 mRNA获救的72 hpf的幼虫中获得的pLL中代表性神经肥大的重叠荧光图像。绿色和红色信号分别代表hcc和功能性hcc。比例尺:10µm。(D)在5 dpf时,对照、ndrg2突变体和ndrg2 mRNA获救的幼虫分别在9 dB re.1 ms−2和180 Hz音调爆发的声音刺激下的一次惊吓反应行为中提取的游动轨迹。(E-I)对照组、ndrg2突变体组和ndrg2 mRNA获救组在72 hpf时耳泡壶腹嵴和pLL神经鞘中出现的HCs形态学表型统计分析((E-H), n = 10;(I), n = 30)。(J,K)对照组、ndrg2突变体组和ndrg2 mRNA获救组在两种水平刺激下的平均运动距离和峰值运动速度的统计分析(n = 20)。以上柱状符号*、**、***、****分别代表p < 0.05、p < 0.01、p < 0.001、p < 0.0001。ns,无统计学意义)。
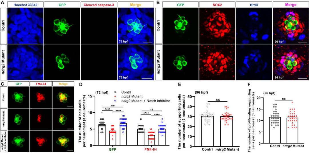
ndrg2基因缺失影响Notch信号通路中的HC分化
为了进一步阐明ndrg2缺乏导致HC丢失的细胞生物学机制,我们利用一种抗cleaved caspase-3的抗体和凋亡标记物检测了ndrg2突变体的细胞凋亡信号。荧光图像显示,在正常幼虫和ndrg2突变体中,没有检测到裂解的caspase-3与HCs共定位的信号,这表明细胞凋亡不是HC丢失的原因(图6A)。众所周知,HCs天生不能通过有丝分裂和支持细胞的直接转分化来自主增殖和再生。ndrg2基因的缺失是否会破坏作为HCs重要来源的支持细胞的发育仍有待阐明。本实验采用抗sox2抗体标记支撑细胞,并进行BrdU细胞增殖实验。同时具有SOX2阳性和BrdU阳性信号的细胞代表增殖支持细胞。免疫荧光和统计学结果显示,敲除ndrg2过程中支持细胞数量和增殖支持细胞数量无显著差异(图6B、E、F)。说明ndrg2的缺失不影响支持细胞的增殖和发育。因此,我们推测ndrg2突变体中出现的HC缺失表型是由于HC分化缺陷所致。人们普遍认为Notch介导的侧抑制调节HC与支持细胞的分化,而Notch信号的抑制促进HCs与支持细胞的分化。为了验证ndrg2基因是否通过Notch信号通路影响HC分化,我们使用Notch γ分泌酶抑制剂LY411575来治疗ndrg2突变体。代表性图表和统计结果显示,通过阻断Notch信号通路,ndrg2突变体pLL中单个神经肥大中减少的HCs和功能性HCs可以明显恢复(图6C,D)。结果表明,ndrg2缺乏与Notch信号通路介导的HC分化密切相关。

图6 在Tg(Brn3c:mGFP)斑马鱼中,ndrg2基因的缺失通过Notch信号通路影响毛细胞(HCs)的分化,但不改变HCs的凋亡和支持细胞。(A) 72 hpf下正常和ndrg2突变体幼虫HC凋亡检测结果。免疫荧光图像显示在后侧线(pLL)的单个HC簇中识别核(蓝色),HC(绿色)和裂解的caspase-3信号(红色)。比例尺:10µm。(B)正常和ndrg2突变体幼虫支持细胞增殖实验结果。在96 hpf下显示免疫荧光显微图,以鉴定单个pLL神经肥大中的HC(绿色)、支持细胞(红色)和增殖细胞(蓝色)。用于检测BrdU的Alexa FluorTM 647被涂成伪假蓝色,以区别于Alexa FluorTM 555标记SOX2的红色。重叠荧光图像的最后一列紫红色信号代表增殖的支持细胞。比例尺:10µm。(C)对照组、ndrg2突变体组和Notch抑制剂LY411575组在72 hpf时pLL单个神经肥大HC簇(绿色)和功能性HC簇(红色)的代表性图像。比例尺:10µm。(D)对照组、ndrg2突变体组和Notch抑制剂LY411575组在72 hpf时每个神经肥大细胞的HCs数量和功能性HCs数量的统计分析(n = 30)。(E,F)正常和ndrg2突变体幼虫在96 hpf下每个神经肥大的支持细胞和增殖支持细胞数量的统计分析(n = 30)。以上柱状符号****表示p < 0.0001。ns,无统计学意义。
讨论
N-myc下游调节基因(NDRG)家族由四个成员组成,分别是NDRG1、NDRG2、NDRG3和NDRG4。NDRG蛋白具有保守的NDR结构域,包括α/β (α/β)水解酶基序,但不具有酶活性,并且具有57-65%相同的氨基酸序列。NDRGs保守地存在于多个物种的后生动物中。这在NJ方法构建的NDRG2系统发育树中得到了很好的验证,斑马鱼的NDRG2基因与人类NDRG2的相似性超过80%(图1A,B)。NDRG2的功能已被广泛讨论,越来越多的研究表明它在多种细胞生物学过程中发挥重要作用。NDRG2被认为是正常细胞在缺氧、诱导细胞死亡、抑制细胞增殖和蛋白质合成等较低代谢过程等细胞应激刺激下激活的应激反应基因。作为肿瘤抑制因子,NDRG2在不同肿瘤的抗增殖、促凋亡、抑制侵袭转移等方面发挥着重要作用。研究发现,NDRG2作为脑星形胶质细胞的标记蛋白与多种神经系统疾病有关。近年来,不同的研究报道NDRG2在许多类型的细胞和组织中是一个与分化相关的基因。研究人员指出,NDRG2调节树突状细胞从单核细胞分化和细胞因子的产生,如IL-10。NDRG2促进GATA-1的表达,诱导巨核细胞向红细胞分化。此外,NDRG2能够促进bmp2诱导的成骨细胞分化和抑制破骨细胞分化,并在分化体中控制椎体规格。与未分化的成肌细胞相比,NDRG2在分化的肌管中的表达更高,这也表明了它在成肌细胞生长和分化中的作用。此外,NDRG2不仅能促进结直肠癌的分化,还能在肿瘤微环境中减少巨噬细胞向肿瘤相关巨噬细胞的分化。
斑马鱼ndrg家族由6个平行成员组成,包含ndrg1a、1b、2、3a、3b和4,表达于斑马鱼胚胎的代谢需要器官,如脑、肾和心脏。研究表明,ndrg2基因在斑马鱼胚胎发育早期主要局限于耳囊、脑、视网膜和体体中表达。我们的WISH结果也观察到类似的ndrg2表达模式(图1C-E)。然而,区别在于,在48 hpf和72 hpf时,斑马鱼胚胎pLL的神经鞘中检测到了ndrg2的阳性信号(图1D,E)。这一发现在我们之前的工作中被HCs单细胞序列的结果所证实,该结果表明ndrg2在簇0和簇7的神经鞘HCs中高度富集(图S1)。为深入了解ndrg2潜在的组织特异性功能提供了更好的整体和系统表达谱。目前,ndrg2在神经系统、视网膜、体细胞等特异表达组织中的功能已被广泛研究。不幸的是,ndrg2在听觉器官中的作用仍然知之甚少。考虑到ndrg2基因在斑马鱼耳小泡和神经鞘中特异高表达,我们推测ndrg2基因可能参与了斑马鱼HCs的发育。为了验证这一假设,首先,我们成功构建了ndrg2突变体(图4和图S2)。壶腹嵴和pLL系统均出现了HCs的缺陷表型,包括嵴HCs减少、肌纤毛缩短、神经鞘减少以及功能性HCs,这些缺陷可通过ndrg2 mRNA拯救实验部分恢复(图2、图5和图S3、图S6)。然而,并不是所有的HCs在斑马鱼体内都会出现形态上的异常。例如,在没有ndrg2的情况下,椭圆囊斑HCs和耳石没有可检测到的形态学差异(图S4)。
我们知道,HCs是一种重要的机械感受器,负责感知声音、保持平衡和重力,它的丧失可能导致斑马鱼的听觉和前庭功能障碍。因此,我们在5 dpf时对斑马鱼幼体进行常规行为测试VOR和惊吓反应,分别评估ndrg2对前庭和听觉功能的影响(图3、图5和图S5)。据报道,线性和角加速度都可以诱发VOR。斑马鱼感知线性加速度和重力的耳石器官在5 dpf后成熟,而感知旋转角加速度的半规管在35 dpf后成熟。本研究的VOR测试系统由南方科技大学提供,旨在检测重力与耳石器官交角变化引起的斑马鱼幼虫线性VOR。本研究的线性VOR检测主要反映与耳石器官相关的前庭功能。在ndrg2突变体中,线性VOR没有检测到变化,这与观察到的耳石和椭圆囊斑HCs的正常表型一致(图S4和S5)。尽管垂直插入半规管壶腹的嵴HCs在ndrg2突变体中表现出缺陷表型(图2和图S3),但在5 dpf时的幼虫线性VOR试验中,它们的前庭相关功能无法体现和检测。惊跳反应是一种与HCs的听觉功能密切相关的行为,包含了鱼体在受到声刺激后10 ms内弯曲成典型的“C”形,然后是一个小的反向曲线和快速游动的典型过程。惊吓反应可由5 dpf及整个成年期具有相似强度阈值和频率范围的声音刺激触发,这为听力变化提供了可靠的评估。斑马鱼的侧线可以感知到200赫兹的水流和低频波,而内耳可以探测到100赫兹以上的振动。在本研究中,应用了180 Hz的两种不同声级(6或9 dB re.1 ms−2)的音调爆发。在ndrg2突变体和突变体中观察到的惊吓反应行为减弱(图3和图5),反映了内耳和侧线对声音振动刺激的协同结果。这可能与pLL中嵴间质细胞减少和神经鞘间质细胞减少有关(图2、图5、图S3和图S6)。然而,由于成像技术上的困难,本研究没有对内耳另一个重要的听觉组成部分囊状黄斑进行研究,这可能是无法充分认识HCs形态变化与功能变化之间关系的障碍。总的来说,惊吓反应实验的结果表明,ndrg2基因调节了斑马鱼的听觉感觉功能。一份出版物报道,当暴露在模拟重力环境中时,斑马鱼的ndrg2上调,这意味着ndrg2与感觉行为相关。
HCs的发育是一个极其复杂、高度协调的过程,受一系列关键因子的调控,涉及多条信号通路,如Notch/Wnt/Atoh1、MAPK、PI3K/Akt、钙通道和氧化应激/ROS等。经典且保守的Notch信号通路在肝细胞的发育和再生中发挥重要作用。研究表明,Notch介导的侧向抑制决定了感觉上皮细胞的命运,并通过激活Notch信号抑制相邻的感觉上皮细胞向同一类型细胞分化,进而向另一种类型细胞分化,即支持细胞分化,从而调节感觉上皮细胞和支持细胞的分化。已知HCs是通过有丝分裂或支持细胞直接转分化而再生的。研究人员发现,γ-分泌酶抑制剂抑制Notch信号时,支持细胞可被诱导转分化为HCs。在这里,敲除ndrg2基因导致HCs缺失,但未检测到cleaved caspase-3的细胞凋亡信号(图6A),这表明HC的凋亡并不是导致其下降的原因。同时,支持细胞作为HCs的重要来源,其有丝分裂不受ndrg2缺失的影响,反映了增殖的支持细胞数量和形态的不显著变化(图6B,E,F)。此外,用γ-分泌酶抑制剂LY411575阻断Notch信号通路有助于恢复ndrg2突变体中丢失的HCs(图6C,D),表明ndrg2与Notch信号通路有关。一项研究发现,ndrg2与Notch信号通路相关,调控损伤后损伤边界的皮质神经发生。一项新的研究报道,ndrg2通过Notch信号通路参与神经肥大细胞受损HCs的再生。基于这些发现,我们推测ndrg2可能是Notch信号通路上游负调控基因,影响HCs的分化。ndrg2可能是HC分化相关基因,其缺陷触发Notch激活,抑制支持细胞向HCs分化,最终导致HCs丢失。
结论
在本研究中,我们通过WISH绘制了ndrg2的时空表达模式,并检测了ndrg2在耳囊泡和pLL神经鞘中的特异性表达。ndrg2突变体和ndrg2突变体的嵴毛细胞和神经鞘的形态和功能缺陷,可以通过联合注射外源性ndrg2 mRNA来挽救。同时,对缺乏ndrg2的幼体进行惊吓试验,对声音振动刺激脱敏。此外,阻断Notch信号通路可以挽救ndrg2突变体中未检测到的HCs凋亡和支持细胞的改变,这表明ndrg2与Notch介导的HCs分化相关。综上所述,本研究首次证实了ndrg2调控斑马鱼发育过程中参与Notch信号通路的HCs形态发生和听觉感觉功能。斑马鱼作为一种常见的脊椎动物模式生物,在听力损失研究中表现出独特的优势,包括易于在体染色和成像、不需要复杂的解剖操作、易于基因操作、适合快速大规模表型筛查等。报道的ndrg2在听觉器官发育中的功能作用为发现和识别潜在的耳聋基因提供了一条途径。这项工作不仅加深了对ndrg2功能的理解,而且为HC发育的调控机制提供了新的见解。
原文地址:https://doi.org/10.3390/ijms241210002
注:因文章篇幅有限,所有相关引用文献,以及补充图、表可以点击至原文查阅。