杂志:Atherosclerosis
影响因子:5.3(2023)
年份:2022
通讯作者:Chun Liang,Qing Jing
通讯作者单位:Department of Cardiology, Changzheng Hospital, Shanghai, 200003, China;
摘要
背景和目的:ApoEb是斑马鱼中与哺乳动物ApoE同源的一种,缺乏ApoE会导致动脉粥样硬化等脂质代谢紊乱(LMDs)。我们尝试敲除斑马鱼ApoEb,然后建立LMD斑马鱼模型。
方法:利用CRISPR/Cas9系统敲除ApoEb,并通过油红O染色、共聚焦成像和脂质测量证实脂质蓄积。通过斑马鱼幼鱼活体成像,我们评估了辛伐他汀(SIM)、依折麦布(EZE)和血脂康(XZK)的降脂作用。
结果:在ApoEb突变体中,血管发生了显著的脂质沉积,在幼鱼和成体血浆的全身匀浆中进行的脂质测定显示脂质水平显著升高。SIM、EZE和XZK明显缓解ApoEb突变体的高脂血症,XZK对中性粒细胞和巨噬细胞的募集有显著的抑制作用。
结论:本研究在ApoEb突变斑马鱼中建立了LMD模型。我们认为这一多功能模型可用于研究高胆固醇血症和动脉粥样硬化早期相关的血管病理,以及ApoE的生理功能。
关键词:高脂血症、动脉粥样硬化、载脂蛋白、ApoEb、血脂康、斑马鱼。
前言
载脂蛋白E (ApoE)是一种主要表达于哺乳动物肝脏的载脂蛋白。它在脂质代谢,特别是极低密度脂蛋白(vldl)、胆固醇和高密度脂蛋白(hdl)的代谢中起着至关重要的作用。ApoE与心血管疾病(如高脂血症和缺血性心脏病)风险之间的关系已通过大量流行病学观察和遗传学研究以及干预性临床试验被发现。大约一半的血浆ApoE与富含甘油三酯的脂蛋白有关,其中ApoE是低密度脂蛋白受体(LDLR)和LDLR相关蛋白(LRP)的主要配体。既往研究发现,甾醇调节元件结合蛋白(SREBP)调控LDLR及其他参与胆固醇生物合成的蛋白如羟-3-甲基戊二酰辅酶A还原酶(HMGCR)、脂肪酸合成酶(FASN)、蛋白转化酶枯草素/酮蛋白9型(PCSK9)的表达。
针对各种途径的降脂药物已经成功地帮助人类控制高脂血症。辛伐他汀(Simvastatin, SIM)是针对Ldlr表达的主要药物之一,能够有效降低LDL-C,减少人类心血管疾病的发病率。血脂康(XZK)是从红曲米中提取的一种常用中药。在国内外的临床试验中均显示出强大的降脂效果。尽管XZK被广泛使用,但其药理和毒理学作用仍未完全阐明。
虽然发明了各种降脂药物,但家族性高胆固醇血症(FH)患者对这些药物并不敏感,因此新的降脂药物仍有待开发,有效的动物模型至关重要。但是,使用ApoE-/-小鼠进行药物筛选和高脂血症相关研究的过程是比较昂贵、耗时的。斑马鱼作为一种新型的模式动物,具有胚胎透明、后代数量多、维护成本低等优点。更重要的是,人类和斑马鱼之间的基因具有相对较高的保守性,包括编码载脂蛋白家族成员的基因,如ApoA家族、ApoB、ApoC2和Ldlr。为了深入研究FH等脂质代谢紊乱(LMDs),近年来建立了相应基因突变的斑马鱼品系。已知的FH的主要原因是Ldlr、ApoB(编码载脂蛋白B的基因)和Pcsk9以及ApoE的致病变异。其中Ldlr、ApoB和Pcsk9突变斑马鱼系近年来已建立,但FH的病理生理机制尚不明确。为研究FH及相关cvd的发生发展提供一个不同的视角,本研究采用CRISPR/Cas9系统敲除斑马鱼ApoEb基因的表达,随后进行短时间高脂饮食(HFD)喂养,建立了一种新型斑马鱼LMD模型。利用这一疾病模型,我们对XZK预防LMDs的机制进行了初步研究。本研究为今后高脂血症、FH等LMDs的病理生理学研究以及降脂药物的药理和毒理学研究开辟了新的途径。
材料和方法
野生型(Tuebingen)、Tg (fli1: EGFP)、Tg (ccl2:mCherry)和Tg (flk1:dsRed;lyz: EGFP)斑马鱼胚胎通过体外受精和自然产卵获得,成鱼在28℃下保持14/10小时的光/暗周期,并按照描述进行分期。在Tg (fli1: EGFP)鱼线中,绿色荧光蛋白标记血管内皮细胞。在Tg (flk1:dsRed;lyz: EGFP)幼鱼,红色荧光蛋白标记血管内皮细胞,绿色荧光蛋白标记中性粒细胞。在Tg (ccl2:mCherry)细胞系中,心肌细胞被红色荧光蛋白标记。为了防止胚胎发育期间的色素沉着,在培养水中添加0.003% 2-苯基硫脲(PTU, Sigma-Aldrich, CA, USA)。从受精后第5天(dpf)开始,斑马鱼幼鱼每天两次喂食,分别以正常饲料(ND)(草履虫,来自中国斑马鱼资源中心)或高脂饲料(HFD)(上海元野,中国),其中每体重(w/w)含有4%的胆固醇和20%的甘油三酯。在药物治疗实验中,将辛伐他汀(Sigma-Aldrich,慕尼黑,德国)、依折麦布(Selleckchem,上海,中国)和XZK(北京北京大学WBL生物技术有限公司,北京,中国)溶解于二甲基亚砜(DMSO) (Sigma-Aldrich,慕尼黑,德国)中,并与HFD充分混合。根据实验,药物在使用时被溶解成不同的浓度。所有处理组的DMSO终浓度均≤0.5% vol/vol (v/v)。成年Tuebingen品系斑马鱼在相同环境中饲养,并按照描述每天喂食两次卤虾(渤海,滨州,中国)。成年鱼高脂饲料(含5% w/w胆固醇和24% w/w甘油三酯)购自中国南通营养集团公司。所有动物实验均经上海长征医院实验动物伦理委员会批准。
利用CRISPR/Cas9系统敲除ApoEb
本研究使用的gRNA质粒和Cas9 mRNA质粒是北京大学熊景伟博士赠送的。使用T7 RNA聚合酶(Ambion, TX, USA)按照制造商的说明进行gRNAs和Cas9 mRNA的体外转录,并通过苯酚氯仿萃取纯化。选择了两个ApoEb基因组靶序列:5 ' - gcccagatgggaggagatggtggg -3 '和5 ' - gcccagaggaagaaccgtgtcgg -3 ',其中后3nt为CRISPR/Cas9功能所需的原间隔邻近基序(protospacer邻基序,PAM)。将100 pg的gRNAs和200 pg的Cas9 mRNA共注射到1至2细胞期的胚胎中。基因分型时,取成鱼尾鳍部分切除,全胚均质。使用TransDirect动物组织PCR试剂盒(Transgen,北京,中国)提取基因组DNA。使用Ex Taq DNA聚合酶(Takara, Tokyo, Japan)扩增含有目标位点的基因组DNA片段。用于扩增ApoEb cDNA侧面外显子3至外显子4的引物见补充表1。所有引物及PCR扩增产物的Sanger测序详细确认基因型由中国上海Biosune有限公司提供。
定量RT-PCR
使用Trizol试剂(Thermo Fisher, MA, USA)从15只幼鱼中分离总RNA,并使用FastQuant RT Kit (Tiangen, Beijing, China)进行反转录。采用SYBR Green Realtime PCR Master Mix (Toyobo, Osaka, Japan)进行定量RT-PCR检测。用于mRNA检测的引物均列在补充表1中。
油红O染色
油红O (Oil Red O, ORO)染色采用油红O染料(Sigma-Aldrich, Munich, Germany)对斑马鱼体内脂质进行染色。斑马鱼幼鱼在4%多聚甲醛(生工,上海,中国)中固定12 h,用磷酸盐缓冲盐水(PBS)(生工,上海,中国)洗涤两次,然后在0.3% ORO溶液中孵育3 h。染色的幼鱼在成像前用PBS冲洗。
全载免疫荧光(Wm-IF)
3dpf Tg (flk1:dsRed;lyz:EGFP)幼鱼被固定在4%多聚甲醛中,并用于Wm-IF,如前所述[[17]]。使用以下抗体:抗mpo (1:20 00;兔子;Abcam),抗mfap4 (1:20 00;兔子;Abcam)和驴抗兔IgG H&L (Alexa Fluor 647)抗体(1:20 00;Abcam)。
成像和计数
如之前所述,在HFD中添加1 μg/g的荧光胆固醇酯类似物yl BODIPY 576/589C11 (Invitrogen, Carlsbad, USA),用于血管脂质沉积的体内可视化。将Tg (fli1:EGFP)幼鱼按照不同的实验程序用这种荧光标记的饲料喂养特定的时间后,将其安装在含0.04% Tricaine的Danieu溶液中的低熔点琼脂糖(Sigma-Aldrich)中,使其固定。在徕卡TCS SP5共聚焦显微镜下,以400 Hz、1024 × 1024像素、1.5 μm步长扫描幼鱼。分别使用相同参数的共聚焦显微镜和Leica M205荧光显微镜对Tg (fli1: EGFP)细胞系的血管生成进行活体成像,同时使用Leica M205荧光显微镜对Tg (flk1:dsRed;lyz: EGFP)鱼线。采用Image-Pro Plus 6.0软件(Media Cybernetics, MD, USA)计数躯干连续10个节段的中性粒细胞数量。使用Leica M205荧光显微镜拍摄Tg (ccl2: mCherry)鱼线的心脏跳动图像和影片。采用Image-Pro Plus 6.0软件对图像进行测量。采用体视显微镜(Zeiss, Oberkochen,德国)对ORO染色和中性红染色进行亮视野成像。采用Image-Pro Plus 6.0软件测量所有ORO染色或中性红染色图像中躯干连续5节段的积分光密度(IOD)值,相对定量血管脂质积聚或巨噬细胞募集。所有的图像都是侧位图,前向左,背侧向上,除非特别注明。
血脂水平测定
同一组15只幼鱼在冰PBS中安乐死,超声破碎匀浆,收集上清作为1个匀浆样。使用总胆固醇(TC)、甘油三酯(TG)、低密度脂蛋白胆固醇(LDL-C)、极低密度脂蛋白(VLDL)和高密度脂蛋白胆固醇(HDL-C)定量试剂盒(中国南京建成),分别按照制造商的方案测定稀释后的成虫血浆或幼鱼匀浆中的脂质水平。
中性红染色
每组取15只活幼鱼,分别在含2.5 mg/L中性红色染料溶液(Solarbio,北京,中国)的12孔板中培养,由于巨噬细胞的募集,活幼鱼会聚集在巨噬细胞中形成红点。孵育8 h后麻醉幼鱼,显微镜下观察。
组织学
收集4 μm厚的成年斑马鱼石蜡切片。包含DA或PCV病变的切片分别按照先前报告的方案进行苏木精-伊红(HE)和Masson染色。
统计分析
用Shapiro-Wilk检验评估正态性。数据拟合正态分布表示为平均值±平均值的标准误差(SEM),而箱线图表示偏态分布数据。使用GraphPad Prism软件进行数据分析。对于正态分布数据,进一步进行Levene方差齐性检验。当数据符合方差齐性时,采用双尾Student's t检验或单因素方差分析。对于不符合方差齐性的数据,采用Mann-Whitney检验、Brown-Forsythe ANOVA检验或Kolmogorov-Smirnov检验。对偏态分布数据进行Mann-Whitney检验或Kruskal-Wallis检验。p值均为双侧,p < 0.05为有统计学意义。
结果
在斑马鱼中,ApoE基因有两个类似物——ApoEa (NCBI基因ID: 553587)和ApoEb (NCBI基因ID: 30314)。尽管其与小鼠或人类ApoE的同源性不到30%(补充图1A),但ApoEb(而非ApoEa)包含一个保守区域,编码与人类ApoE的脂蛋白受体结合区(LRR)相似的氨基酸序列,其蛋白质序列满足血浆载脂蛋白潜在的两性螺旋特征所描述的共同结构特征。先前的一项研究也发现,ApoEa的表达在鱼类发育过程中逐渐减少,而ApoEb的表达则增加。所有这些都表明,在哺乳动物ApoE等保守功能基元中,ApoEb可能在斑马鱼的脂质代谢中发挥重要作用。为了利用CRISPR/Cas9有效阻断ApoEb基因的表达,我们分别针对其外显子3和4设计了2个gRNAs(图1A)。这可能导致ApoEb mRNA中378个核苷酸的缺失,从而导致相应ApoEb蛋白中126个氨基酸(aa)的丢失和1个氨基酸的误翻译(图1B)。翻译后的截断蛋白可能会失去载脂蛋白结构域的部分和ApoEb功能所需的LRR(图1C)。因此,突变体可能只有ApoEb蛋白的功能丧失。将合成的gRNA和Cas9 mRNA尽快注入受精卵细胞的细胞质中,获得突变体(F0)。F0基因组DNA的Sanger测序显示,在几个突变体中出现542个核苷酸缺失(Δ542),如图1D所示。为了将这一突变携带到其他具有不同转基因背景的斑马鱼品系,成功诱变的F0代被饲养到成年,并与其他鱼系杂交获得F1代。性成熟后,将F1雄性与F1雌性杂交,得到携带相同突变的F2胚胎。经过2代,纯合子ApoEb突变Tg (fl1:EGFP), Tg (flk1:dsRed;然后筛选出lyz: EGFP)和Tg (ccl2:mCherry)系。利用整合序列对正常ApoEb mRNA进行Rt-qPCR检测显示,在5dpf ApoEb−/−突变体以及2月龄成鱼的肝脏中,ApoEb mRNA水平几乎检测不到(图1E)。这部分结果表明,纯合子中存在不具有正常功能的ApoEb蛋白。

图1 ApoEb敲除斑马鱼突变体的建立。(A) ApoEb位点gRNA靶位示意图。设计了两个gRNA靶点来诱导大片段缺失。外显子3和4的白色片段表示要删除的片段。红色箭头表示用于基因分型的引物的位置。绿色箭头表示用于检测正常ApoEb mRNA的引物的位置。+1,翻译起始位点;+748和+ 1290是gRNA的靶位;+2242, ApoEb的终止密码子位点。(B) ApoEb突变体序列显示开放阅读框(ORF)缺失375 个核苷酸,这意味着缺失126个氨基酸(aa)和1个错误的氨基酸(R→C)。(C)斑马鱼ApoEb蛋白含有一个保守的信号肽(SP)和载脂蛋白结构域(Pfam ID: PF01442),其中存在一个脂蛋白受体结合区(LRR)。部分载脂蛋白结构域和ApoEb功能所需的LRR在预测的截断的ApoEb突变蛋白中丢失。(D)与测序结果一致,基因分型显示F2个杂合子(±)和纯合子(−/−)的基因组Δ542缺失。(E)对5只dpf F3幼鱼全身匀浆中ApoEb mRNA水平的定量分析显示,纯合子(−/−)以及2月龄成虫肝脏中ApoEb的表达显著降低。左图为每个样本15只幼鱼,每组n = 12只。在右图中,每组n = 10。
成年ApoEb突变斑马鱼的高脂血症
在3个月大的野生型雄性斑马鱼和ApoEb突变斑马鱼之间,没有发现明显的生理差异(图2A和图B)。为了测试ApoEb缺乏是否会导致高甘油三酯血症,我们从喂食8周正常饮食(ND)和高脂肪饮食(HFD)的成年雄性斑马鱼身上采血,测量血浆中的脂质谱。结果表明,ND喂养的ApoEb突变体具有较高的血浆TC、LDL-C和VLDL水平。ApoEb突变体血浆TG水平有升高趋势,但差异无统计学意义。经过HFD喂养后,ApoEb突变体血浆中的TC、TG、LDL-C和VLDL水平显著升高,而HDL-C与同胞相比没有变化(图2C)。由于ApoEb很可能是斑马鱼LDLR的配体,而斑马鱼LDLR是细胞外胆固醇摄取和肝脏内Srebp通路调节血浆胆固醇所必需的,因此我们接下来在正常喂养的2月龄ApoEb突变体的肝脏中测试了ApoEb敲除是否对Srebp通路产生影响,而Srebp通路也是许多降脂药物的靶点(图2D)。Srebp-2的两个靶基因Hmgcr和Ldlr的表达水平在ApoEb突变体中显著上调,而Srebp-2没有显著上调。在ApoEb突变体中,Srebp-1及其靶基因Fasn的mRNA表达增加。

图2 成年ApoEb突变斑马鱼发生高脂血症。(A) 3月龄野生型雄性斑马鱼与ApoEb突变斑马鱼之间无明显差异。成年鱼的体长是指从嘴部到尾鳍开始的长度(如红线段所示)。(B) 3月龄成鱼ApoEb缺失后体长和体重无明显变化。每组N = 14。(C) 8周正常饮食(ND)或高脂肪饮食(HFD)喂养3个月大的野生型斑马鱼或ApoEb突变体的血浆脂质谱。每个样本共5只动物,每组n = 6。(D) ApoEb突变成人肝脏中SREBP-1和-2通路的激活。每组N = 6。
ApoEb突变体幼鱼的早期血管生成缺陷
3dpf ApoEb突变的幼鱼在发育、卵黄利用和生长方面没有显著缺陷(图3A)。3dpf野生型斑马鱼和ApoEb突变体的体长、卵黄面积和卵黄延伸没有任何差异(图3B)。然而,约40%的ApoEb突变体在3dpf时出现脑出血,主要发生在中脑和后脑(图3C和D,红色三角形表示)。3 dpf ApoEb突变体Tg (fli1: EGFP)幼鱼的共聚焦成像显示,脑血管网络的完整性受到明显干扰。例如,在图3E中,红色三角形表示ApoEb突变体中狭窄的脑后静脉(PCeVs),而白色三角形表示原始后脑通道(PHBCs)的缺失。然后我们观察了突变体的节段间血管(ISVs)的发育。图3F显示了野生型和ApoEb突变的幼鱼在48 hpf内的ISVs发育情况,突变体在30、36和48 hpf时ISVs明显缩小。然而,在6 dpf内,虽然48个hpf ApoEb突变体的ISV直径缩短,但ISVs扩散的时间和长度没有统计学差异(图3F)。这些结果表明,血管生成缺陷发生在ApoEb突变体的早期发育阶段。

图3 ApoEb突变体幼鱼的发育和血管生成。(A)野生型和ApoEb突变体胚胎在3dpf时的形态。突出显示的红色和蓝色长度分别用于描绘体长和卵黄延伸的大小。用绿色虚线圈出的面积计算卵黄面积。标尺,200 μm。(B)野生型和ApoEb突变体之间的体长、卵黄面积或卵黄延伸没有显著差异。每组N = 12。(C和D)约40%的ApoEb突变体在3dpf时,在中脑和后脑可见脑出血(红色三角形表示)。每组N = 9;标尺,200 μm。(E)脑血管网络的完整性受到明显干扰。红色三角形表示ApoEb突变体中大脑后静脉(PCeVs)变窄,白色三角形表示原始后脑通道(PHBCs)缺失。比例尺:上200 μm、下150 μm。(F)显示了fli1:EGFP背景的野生型和ApoEb突变体幼鱼在48 hpf内的体间血管(ISVs)的发育。注意ApoEb突变体在30,36和48hpf时的ISVs变窄。在6 dpf(每组n = 3)内的不同时间点上,野生型和ApoEb突变体之间ISVs的发芽时间和传播长度无显著差异(p = 0.168)。然而,ApoEb突变体在48hpf内,ISV直径缩短(p = 0.001)(每组n = 15)。比例尺:200 μm (24hpf)或50 μm(28,30,36和48hpf)。
HFD诱导的ApoEb突变体发生脂质代谢紊乱
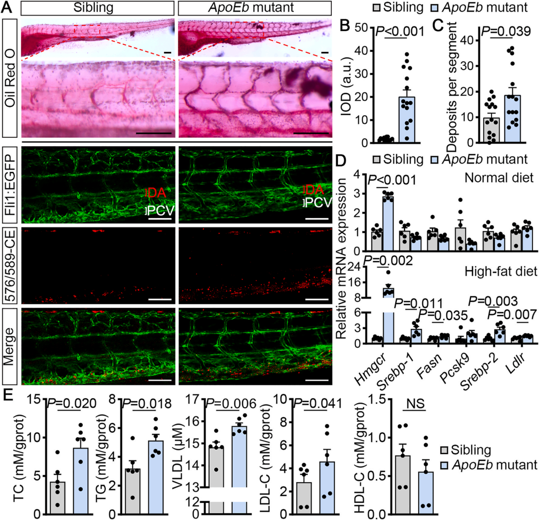
我们进行了ORO染色、共聚焦成像和脂质测量来测试ApoEb突变体是否发展为LMD。我们发现ApoEb突变体的卵黄囊和血管都有脂质含量(补充图2A)。脂质沉积随着发育逐渐减少,一直持续到6 dpf,表明卵黄囊的脂质在这一阶段已被消耗殆尽(补充图2A)。与ND喂养1天相比,ND喂养2天的7dpf ApoEb突变体幼鱼血管中出现轻微的ORO染色(补充图2B),表明循环中中性脂质水平中度升高。可用于相对量化血管内ORO染色强度的IOD值证实了这些发现(补充图2C)。饲养5天后,用ND喂养的10dpf幼鱼的ORO染色显示ApoEb突变体有明显的血管内脂质沉积(补充图2D)。然而,在5天ND喂养的10dpf ApoEb突变体中,血管中积累的荧光标记胆固醇酯(576/589-CE,数字表示激发/发射波长)并没有显示出显著变化(补充图2D和E)。有趣的是,ISVs早期的血管生成缺陷似乎在这一阶段得到了纠正。换句话说,7dpf突变体的血管系统是正常的(补充图2D)。然后,我们测试了2天的HFD喂养是否能够在ApoEb突变体幼鱼中诱导LMD。结果表明,接受2天HFD喂养的ApoEb突变体的表型更加稳定(补充图2F和G)。在接受5天HFD喂养的10 dpf ApoEb突变体中,通过ORO染色也可以观察到更多的血管内脂质积累(图4A和B)。即使只接受2天的HFD喂养,也可能导致7 dpf ApoEb突变体幼鱼的576/589-CE沉积显著增加(图4A)。每段平均脂质沉积的计算也验证了这一结果(图4C)。

图4 ApoEb突变体幼鱼发生脂质代谢紊乱。(A)经5天高脂饲料(HFD)喂养的10dpf幼鱼的油红O (ORO)染色显示ApoEb突变体有明显的血管内脂质沉积。将荧光标记的胆固醇酯(576/589-CE,数字表示激发/发射波长)添加到HFD中,这样可以看到7 dpf野生型和ApoEb突变体幼鱼在喂食2天HFD后的血管脂质沉积。DA,主动脉背侧;PCV,后主静脉;标尺,200 μm。(B)通过积分光密度(IOD)定量(A)中的血管内ORO染色强度。每组N = 15。(C)计算每节段平均脂质沉积(每组n = 15)。(D)采用RT-qPCR方法检测10dpf野生型和ApoEb突变体幼鱼(每组15只,每组6只)饲喂5 天正常或高脂饲料后Srebp-1和-2通路的表达情况。(E)饲喂5天高脂饲料提高了10dpf ApoEb突变体全身匀浆中总胆固醇(TC)、甘油三酯(TG)、极低密度脂蛋白(VLDL)和低密度脂蛋白胆固醇(LDL-C)水平,高密度脂蛋白胆固醇(HDL-C)水平不变。每个样本共15个胚胎,每组n = 6。
为了弄清楚ApoEb敲除对Srebp通路的主要影响,我们在5dpf禁食的野生型和ApoEb突变的幼鱼中进行了检测(Supplementary Fig. 2H),结果显示了Ldlr的有趣上调。虽然2天的ND并没有改变Srebp通路的表达,但2天的HFD喂养显著激活了ApoEb突变体的两条Srebp通路(补充图2I)。这与饲养5 天的10dpf ApoEb突变体中Srebp-1和-2通路的表达一致,表明ND可能诱导Hmgcr上调,而HFD上调了所有这些基因的表达(图4D)。8周HFD喂养ApoEb突变体的肝脏结果也是如此(补充图2J)。此外,对7dpf幼鱼的全身匀浆的脂质测量显示,喂食HFD 2天的ApoEb突变体的TC、TG、LDL-C和HDL-C水平显著升高,而喂食2天的ND也增加了ApoEb突变体的胆固醇水平(补充图2K)。然而,连续5天的ND并没有提高脂质水平(补充图2L),而5天的HFD喂养增加了10dpf ApoEb突变体的全身匀浆中TC、TG、VLDL和LDL-C的水平,而HDL-C水平不变(图4E)。
我们还研究了ApoEb缺乏对全身炎症的影响。我们发现,在5天HFD喂养的10dpf ApoEb突变体中,IL-1β和TNF-α的表达显著上调,而IL-6的表达保持不变(Supplementary Fig. 2M)。此外,我们发现急性脂质负荷如2天的高脂喂养可能导致ApoEb突变体Tg (ccl2: mCherry)幼鱼心功能受损和心律失常。补充图2N显示,喂食HFD 2天后,ApoEb突变体表现出更高的心率,更低的心室缩短分数(FS),更小的心脏面积以及更短的静脉窦(SV) -动脉球(BA)距离,这表明心跳受限。补充影像1和2显示,与野生型相比,喂食2天HFD的7 dpf ApoEb突变体显示了明显的舒张延长和早搏。以上结果提示,高脂饲料可能导致ApoEb突变斑马鱼发生严重的LMD。
辛伐他汀、依折麦布和血脂康可显著改善ApoEb突变体幼鱼的脂代谢紊乱
为了评估ApoEb突变斑马鱼短期(2天)高脂饮食是否可用于药物筛选实验,我们需要找到合适的阳性对照。我们测试了Hmgcr抑制剂和广泛应用的降脂药物辛伐他汀(SIM)对血管内脂质积聚的影响。首先,将5 dpf幼鱼用2d的高脂饲料喂养,最后24 h时添加不同浓度(0、0.1、0.2、0.3、0.4、0.5、1.0 μg/mL)的SIM。24h SIM处理的生存试验显示,0.4 μg/mL SIM处理12 h时,幼鱼存活率保持在较高水平(补充图3A)。然而,24小时SIM处理具有相对较高的致死率(补充图3A),这与之前的报道一致,并且对斑马鱼幼鱼具有显著的致畸作用。当处理24 h时,幼鱼表现出2倍的慢触诱发逃逸率(用于测量斑马鱼幼鱼的身体运动能力和对外界刺激的反应能力的参数,补充图3B),以及异常形态的发生率升高(补充图3C和D,红色三角形表示弯曲的尾巴)。在较长的药物处理实验中,根据之前的研究,我们测试了依折麦布(ezetimibe, EZE),当处理超过2d时,EZE比SIM更安全。结果表明,5 μM和10 μM EZE处理的幼鱼5d内存活率较高(补充图3E和F)。血脂康(XZK)≤120 μg/mL处理的幼鱼12h存活率较好(补充图3E和F), XZK处理5d的最佳浓度为30 μg/mL(补充图3E)。
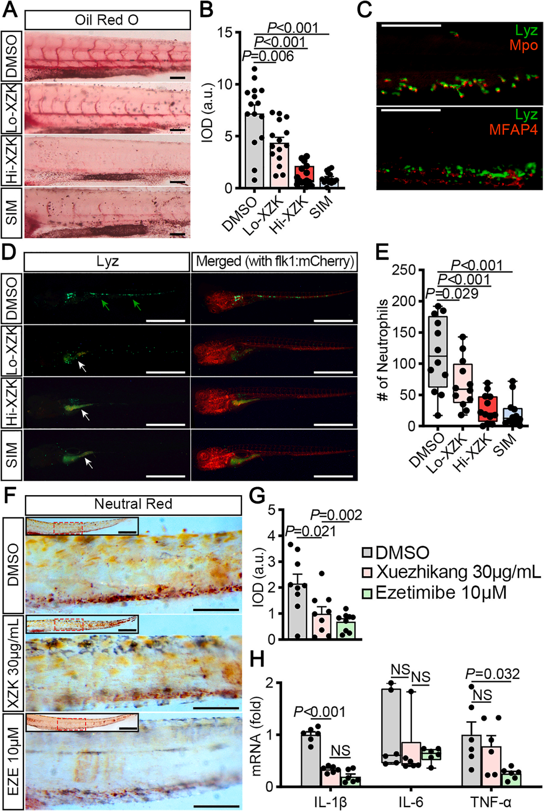
在此基础上,我们测试了SIM、EZE和XZK的降脂效果。ORO染色表明,30 μg/mL XZK处理12h可以有效减少经2天HFD喂养的7 dpf ApoEb突变体的血管内脂质沉积,而10 μM依折麦布或0.4 μg/mL SIM处理更有效(图5A和B)。我们还通过共聚焦成像直接检测了血管内脂质沉积(图5C)。与此一致,XZK处理组576/589-CE的血管沉积显著减少,EZE和SIM处理组进一步减少(图5C和D)。在5d处理实验中,10 μM EZE和30 μg/mL XZK与DMSO组(0.5% DMSO处理)相比,均显著降低组织中的脂质水平,HDL-C水平升高(图5E)。我们还检测了EZE或XZK处理对10 dpf ApoEb突变体幼鱼中Srebp-1和2通路表达的影响(图5F)。结果表明,EZE可能激活两条通路,而XZK主要上调Srebp-2通路,Hmgcr和Ldlr的表达增加(图5F)。

图5 辛伐他汀、依折麦布和血脂康可显著改善ApoEb突变体幼鱼的脂代谢紊乱。(A)7dpf ApoEb突变体幼鱼喂2天HFD后,用0.5% (v/v) DMSO 、30 μg/mL血脂康、10 μM依折麦布或0.4 μg/mL辛伐他汀处理12 h,血管内脂质沉积的ORO染色。标尺,100 μm。(B)定量数据显示血脂康治疗组血管内脂质堆积明显减少,依折麦布和辛伐他汀治疗组血管内脂质堆积进一步减少。每组N = 15。(C和D)血管脂质沉积的代表性图像和定量数据。每组N = 14;标尺,100 μm。(E)与0.5% DMSO组相比,10dpf ApoEb突变体幼鱼在添加10 μM依折麦布或30 μg/mL血脂康的条件下,饲喂5d HFD后,其全身匀浆的脂质测量结果显示,总胆固醇(TC)、甘油三酯(TG)、极低密度脂蛋白(VLDL)和低密度脂蛋白胆固醇(LDL-C)水平显著降低,高密度脂蛋白胆固醇(HDL-C)水平显著升高。每个样本共15个胚胎,每组n = 6。(F)采用rt-qPCR方法检测依折麦布和血脂康处理对经5 d HFD喂养的10dpf ApoEb突变体幼鱼Srebp-1和-2通路表达的影响(每组15只,n = 6)。
以上结果证明ApoEb突变体LMD模型可用于药物筛选。SIM和EZE分别在处理12h和5d时可作为阳性对照。通过快速相对定量的方法,我们还发现XZK能够通过降低斑马鱼的总TC、TG、VLDL和LDL-C水平,同时提高HDL-C水平来缓解LMD。
XZK对脂质代谢紊乱的影响
XZK处理的携带ApoEb突变的Tg (flk1:dsRed;lyz:EGFP)幼鱼的ORO染色显示,随着XZK浓度的增加,血管内脂质沉积逐渐减少(补充图4A和B,图6A为代表性图像),这可以通过血管内染色强度的量化来证实(图6B)。这种降脂作用可能在XZK对高脂血症的预防作用中起重要作用。为了证明该鱼系中显示绿色荧光的细胞是中性粒细胞而不是巨噬细胞,我们进行了免疫荧光实验进行验证(图6C)。如图6C所示,由Lyz启动子驱动的EGFP(绿色)与中性粒细胞特异性标记物Mpo(红色)有明显的共定位(黄色),但与巨噬细胞特异性标记物MFAP4没有共定位。这表明在鱼系中表达EGFP的细胞确实是中性粒细胞。另一方面,荧光摄影显示,HFD喂养2d后,躯干大血管周围表达EGFP的中性粒细胞大量聚集(图6D)。而XZK和SIM治疗组,中性粒细胞主要集中在肠道,而不是血管(补图4C-D,图6D为代表性图像),并且随着药物浓度的增加,血管中积累的中性粒细胞减少(图6E)。这些结果表明,XZK对中性粒细胞的聚集有抑制作用,这可能是XZK预防LMD作用的另一机制。为了评估XZK处理是否影响巨噬细胞募集,我们对10 dpf的ApoEb突变体进行中性红染色,并在5d的HFD中添加EZE (10 μM)和XZK (30 μg/mL)。结果显示,两者均能有效减少巨噬细胞的募集(图6F和G)。此外,在添加0.5% DMSO (DMSO)、XZK或EZE的HFD中,10dpf幼鱼的全身匀浆中IL-1β、IL-6和TNF-α的mRNA含量测定显示,EZE显著诱导IL-1β和TNF-α的下调。XZK处理可降低IL-1β mRNA表达,但对TNF-α无明显影响。IL-6不受XZK和EZE的影响(图6H)。

图6 血脂康预防脂质代谢紊乱的作用可能有多种机制。(A)药物治疗12h后,与DMSO组(0.5% DMSO)相比,低浓度血脂康(XZK)治疗组(36μg/mL, Lo-XZK)和高浓度XZK治疗组(500μg/mL, Hi-XZK)的血管内脂质沉积均显著降低,与0.4μg/mL辛伐他汀(SIM)相当。标尺,100μm。(B)定量血管内ORO染色强度证实了(A)的结果。每组N = 15。(C) lyz启动子驱动的EGFP(绿色)与中性粒细胞特异性标记物Mpo(上一行红色)有明显的共定位(黄色),但与巨噬细胞特异性标记物MFAP4(下一行红色)无共定位。标尺,200 μm。(D)在DMSO组(7dpf ApoEb突变体幼鱼喂食含0.5% DMSO的2d HFD)中,中性粒细胞大量聚集在树干大血管周围(绿色箭头)。中性粒细胞大量聚集在躯干大血管周围(绿色箭头)。XZK高浓度治疗组(500μg/mL, Hi-XZK)、XZK低浓度治疗组(18 μg/mL, Lo-XZK)和辛伐他汀治疗组(SIM)中,中性粒细胞主要集中于肠道(白色箭头)而非主干血管。标尺,200 μm。(E)主干血管中性粒细胞计数显示,≥18μg/mL XZK处理显著降低了中性粒细胞的募集数量,说明特定浓度的XZK对中性粒细胞的募集有抑制作用。Dmso, 0.5% Dmso;Lo-XZK, 18μg/mL血脂康;Hi-XZK, 500μg/mL血脂康;SIM, 0.4μg/mL辛伐他汀;每组N = 12。(F、G) 依折麦布(10μM)和血脂康(30 μg/mL)处理均能有效减少10dpf ApoEb突变体5 d HFD喂养的巨噬细胞募集。每组N = 9;标尺,200 μm。(H) RT-qPCR检测10dpf幼鱼在添加0.5% DMSO (DMSO)、30μg/mL血脂康和10μM依折麦布5 d的饲料中IL-1β、IL-6和TNF-α的mRNA表达。每个样本共15只幼鱼,每组n = 6。
讨论
目前,ApoE基因敲除小鼠和Ldlr基因敲除小鼠补充HFD已成为动脉粥样硬化、高脂血症等LMDs的常规动物模型。ApoE敲除小鼠血脂明显升高,主动脉壁有大量脂质沉积,可在短时间内发生动脉粥样硬化。尽管ApoE和Ldlr突变小鼠的表型相似,但它们在发生动脉粥样硬化的饮食需求、突出的脂蛋白和肝脂肪酶缺乏的影响方面存在差异。ApoE-/-小鼠模型的优势在于,在喂食正常低脂鼠粮的动物中,复杂的血管病变很容易发生,而喂食高脂肪、高胆固醇的西式饮食可以显著加速动脉粥样硬化的发生,这是建立Ldlr敲除小鼠动脉粥样硬化模型的必要条件。此外,载脂蛋白ApoE除直接参与脂质代谢外,在动脉粥样硬化的病理过程中还具有多种作用,如调节单核细胞活化和平滑肌细胞(SMC)的迁移和增殖、一氧化氮合酶(NOS)介导的血小板聚集等。总之,不同的因素可能在ApoE和Ldlr敲除小鼠中分别表现出不同的功能。换句话说,ApoE和LDLR突变体不能相互替代。
在最近的一篇综述中,Vedder等人写道:“ApoE-/-斑马鱼的发展将为动脉粥样硬化研究创造一种新的工具,可以与小鼠模型进行比较。”在本研究中,我们旨在建立斑马鱼中ApoEb功能缺失的LMD模型,ApoEb是在斑马鱼进化过程中由ApoE的两个亚功能化类似物之一编码的。斑马鱼ApoEb基因的表达具有物种特异性,其具体功能和机制研究尚缺乏。一些研究发现斑马鱼的载脂蛋白e蛋白与哺乳动物的载脂蛋白e蛋白具有相似的功能域和高度同源性。在接下来的研究中,我们假设斑马鱼ApoEb在哺乳动物中扮演ApoE基因的角色,ApoEb突变鱼系增加了斑马鱼脂质异常模型集,包括ApoC2突变斑马鱼等。虽然已经建立了这些突变的斑马鱼系,但ApoEb突变体与其他突变体之间存在各种生理和病理生理差异。在本研究中,我们发现斑马鱼ApoEb缺乏导致脑出血、脑血管网络缺损和内室狭窄。在脂质负荷下,ApoEb突变体表现为早期心功能障碍和显著的血管脂质沉积。先前的研究报道了一种具有血管脂质沉积积累的WT幼鱼斑马鱼高胆固醇血症模型,其建立需要2周的HCD喂养,以及具有相似表型的Ldlr功能丧失突变斑马鱼模型,该模型需要5天的HCD喂养。然而,根据特定的研究目的,例如中性粒细胞在急性脂质负荷中的快速反应,我们的新ApoEb突变体通过HFD喂养诱导血管脂质积累的时间可以减少到48小时。此外,我们的ApoEb突变斑马鱼模型的建立不仅对LMDs的研究有价值,而且可以用于神经系统发育和阿尔茨海默病等疾病的研究,以及细菌抗原免疫等先天免疫系统的研究。
在我们的研究结果中,禁食的5dpf ApoEb突变体显示Ldlr表达增加,这表明Srebp-2途径被激活,Fasn表达减少,这表明Srebp-1途径被抑制。通过摄食不同时间点的测量,我们证实了HFD摄食ApoEb突变体中Srebp-1和-2通路的激活,并一致地表达了Ldlr的上调。众所周知,Ldlr是肝脏胆固醇摄取的介质,主要由SREBP-2调节。当肝细胞缺乏相对于其生理需要所需的胆固醇时,Ldlr的上调将通过由SREBP-2严格控制的负反馈机制介导。另一方面,FASN是一种与脂肪酸合成直接相关的多功能蛋白,在哺乳动物的从头脂肪生成中起着至关重要的作用。值得注意的是,我们在本研究中发现的ApoEb突变体中Fasn的下调与Ldlr突变体中Fasn的上调形成鲜明对比。然而,其他Srebp基因,包括Hmgcr和Pcsk9,在禁食幼鱼中没有显著变化。Srebp-1或Srebp-2对不同靶基因的调控方式不同,其潜在机制可能为胆固醇稳态调控基因的差异靶向提供新的见解和新途径,值得进一步探索。
在12 h的药物治疗实验中,我们使用SIM来测试所建立的模型是否可以用于降脂药物的筛选。SIM有效地阻止了HFD诱导的血管脂质沉积的积累,并提高了血浆HDL-C水平,表明促进了胆固醇逆向运输回肝脏。这些结果与之前的报道相反,SIM在WT斑马鱼中没有明显的降脂作用。这种差异可能是由于SIM治疗引起的ApoEb功能障碍诱导的Srebp通路激活和HMGCR抑制的潜在耦合效应,部分原因是由于不同给药方法对SIM的吸收不同。值得注意的是,之前的研究报告了SIM对斑马鱼幼鱼以及人类患者的骨骼肌毒性。与此一致,我们的研究结果在体内证实了SIM的肌肉毒性,其特征是身体运动减少,对外部刺激反应缓慢,异常形态增加(弯曲尾巴和脊柱侧凸)。在为期5天的药物治疗实验中,以EZE作为安全有效的阳性对照与XZK进行比较。我们的研究结果显示,EZE显著激活Srebp-2通路,上调Srebp-2及其下游基因Hmgcr、Pcsk9和Ldlr的表达,与之前在小鼠中的研究一致,XZK对Srebp-2通路也有类似的作用。这与小鼠研究不一致,我们发现EZE也上调Srebp-1的表达,而不影响其下游Fasn。在目前的研究中,脂肪酸合成是否被激活以及在哪里被激活还很难确定,值得进一步探索。因此,我们认为ApoEb突变体幼鱼可以用于机制研究,也可以用于初始遗传或药物筛选,以确定新的治疗靶点,以及它们的潜在危害。
我们还对ApoEb突变体及野生型斑马鱼的DA和PCV切片进行了组织学染色(补充图5)。在我们的观察中,ApoEb突变体的血管中可以自发形成动脉粥样硬化病变,主要是在PCV中。与以往研究一致,HFD喂养导致血管内纤维组织大量染红,导致血管狭窄,大部分病变隐藏在这些组织中。有趣的是,病变内有巨大的空泡和大量吞噬细胞样细胞浸润(胞质呈紫色,细胞核呈蓝色,吞噬褐色坏死物质),与哺乳动物动脉粥样硬化病变相似。
在动脉粥样硬化早期,中性粒细胞在血管内皮下大量募集,释放多种细胞因子和炎症介质,引起局部炎症反应。中性粒细胞诱导单核细胞和巨噬细胞进入并吞噬氧化LDL (oxLDL),形成泡沫细胞,促进脂质条纹的形成,进一步激活巨噬细胞,加重动脉粥样硬化。多项临床研究发现,在晚期动脉粥样硬化病变中,中性粒细胞的数量和活性与急性冠脉综合征(ACS)、不稳定病变破裂、血栓形成等心血管事件的发生率呈正相关。此前的一项研究报道,芥菜籽及其提取物等中药可以抑制中性粒细胞的募集,发挥其抗动脉粥样硬化的作用。在我们的实验中,我们观察到XZK治疗后血管内中性粒细胞募集明显抑制,这表明XZK可能对中性粒细胞也有类似的抑制作用。这一观察结果与最近有争议的观点是一致的,即骨髓细胞而不是巨噬细胞驱动斑马鱼幼鱼的早期动脉粥样硬化,即中性粒细胞。EZE治疗5天后,血管内巨噬细胞募集减少,与小鼠模型一致。与EZE一样,XZK也表现出对巨噬细胞募集的抑制作用。此外,EZE和XZK均能显著下调IL-1β的表达,而EZE单独也能降低TNF-α的表达。
我们的研究有几个局限性。首先,成年斑马鱼实验周期长,不适合进行药物筛选等大规模实验。幼鱼周期短,成本低,但体积小,器官发育尚处于早期阶段,难以进行血液检测和切片。这可能是一个缺点,但容易的基因操作和幼鱼的不透明性为研究早期动脉粥样硬化的病理机制提供了机会。也许,随着检测技术的进步,ApoEb缺失对斑马鱼幼鱼白细胞积累和动脉粥样硬化病变形成的附加作用将在未来得到进一步阐明。其次,不可能准确地量化每只幼鱼的摄食、消耗和排泄。在实验中,我们定期在显微镜下观察幼鱼的发育和摄食情况,并及时抛弃不健康或不摄食的幼鱼,但仍不能完全消除个体差异对实验结果的影响。第三,敲除ApoEb是否会导致其他与脂质代谢相关的病理后果尚不清楚,需要进一步观察。
结论
综上所述,我们介绍了一种新的LMD遗传模型。ApoEb突变斑马鱼幼鱼经短期高脂饮食喂养后,血管内脂质沉积明显且持续。我们认为,这一新的模型可能为高脂血症、FH等LMDs的病理生理和治疗靶点筛选研究,以及新型降脂药物的药理和毒理学研究开辟另一条道路。
基金:这项研究得到了国家重点研发计划项目(20119yfa0802700)和国家自然科学基金项目(92168206)的支持。
原文:Hu Y X, You H M, Zhu R F, et al. Establishment of a lipid metabolism disorder model in ApoEb mutant zebrafish[J]. Atherosclerosis, 2022, 361: 18-29.
原文地址:https://doi.org/10.1016/j.atherosclerosis.2022.10.008
注:因文章篇幅有限,所有相关引用文献,以及补充图、表可以点击至原文查阅。